文档中心
/
RV-2使用说明书_Rev.17.pdf
RV-2使用说明书_Rev.17.pdf - 第427页
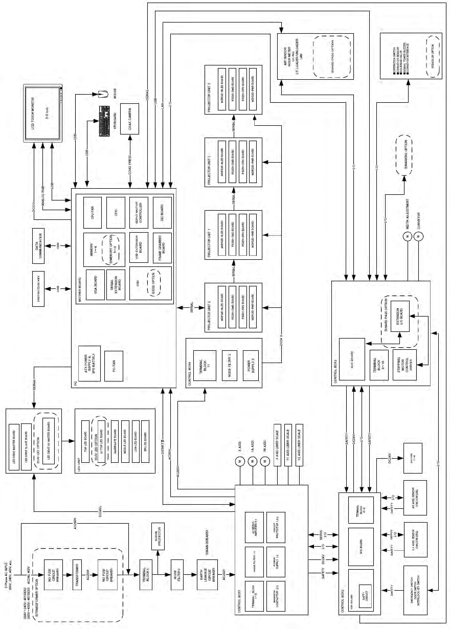
第 6 章 附录 6- 4. 电器装置简图 33 6 [ RV -2- 3DHL ]
目录
100%
显示:宽度
宽度
1 / 500
回到旧版
旧版
?
第
6
章
附录
6-
4.
电器装置简图
32
[
RV
-2-
3D
H]
第
6
章
附录
6-
4.
电器装置简图
33
6
[
RV
-2-
3DHL
]
第
6
章
附录
6-
5.
安全控制电路图
34
6-
5.
安全控制电路图
该页面需要启用 JavaScript 才能进行交互式预览。