RV-2使用说明书_Rev.17.pdf - 第430页
第 6 章 附录 6- 6. 空气电路图 36 [ RV -2- 3DHL ]

第 6 章 附录
6-6. 空气电路图
35
6
6-6.
空气电路图
[RV-2, RV-2-3DH, RV-2-3DH]
支撑(2) 支撑(1) 基板挡块(FR) 基板挡块(2) 基板挡块(1)
选项 选项

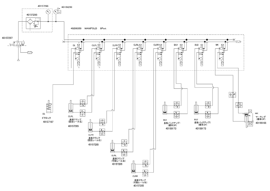
第 6 章 附录
6-6. 空气电路图
36
[RV-2-3DHL]

7
第7章 选配
7-1. 读码器 2
7-2. 标记装置(RV-2/RV-2-3DH/RV-2-3DHL 专用) 5
7-3. 外置变压器 14
7-4. 强制传送 17
7-5. 基板支撑 18
7-6. 支持 UV 照明 21
7-7. 支持大尺寸机器 24
7-8. OCR,OCV 28
7-9. e-3D(RV-2 专用) 51
7-10. SPI 反馈 63