RV-2使用说明书_Rev.17.pdf - 第429页
第 6 章 附录 6- 6. 空气电路图 35 6 6- 6. 空气电路图 [ RV - 2, RV -2- 3DH, RV -2- 3DH ] 支撑( 2 ) 支撑( 1 ) 基板 挡块 ( FR ) 基板挡块( 2 ) 基板挡块 ( 1 ) 选项 选项

第 6 章 附录
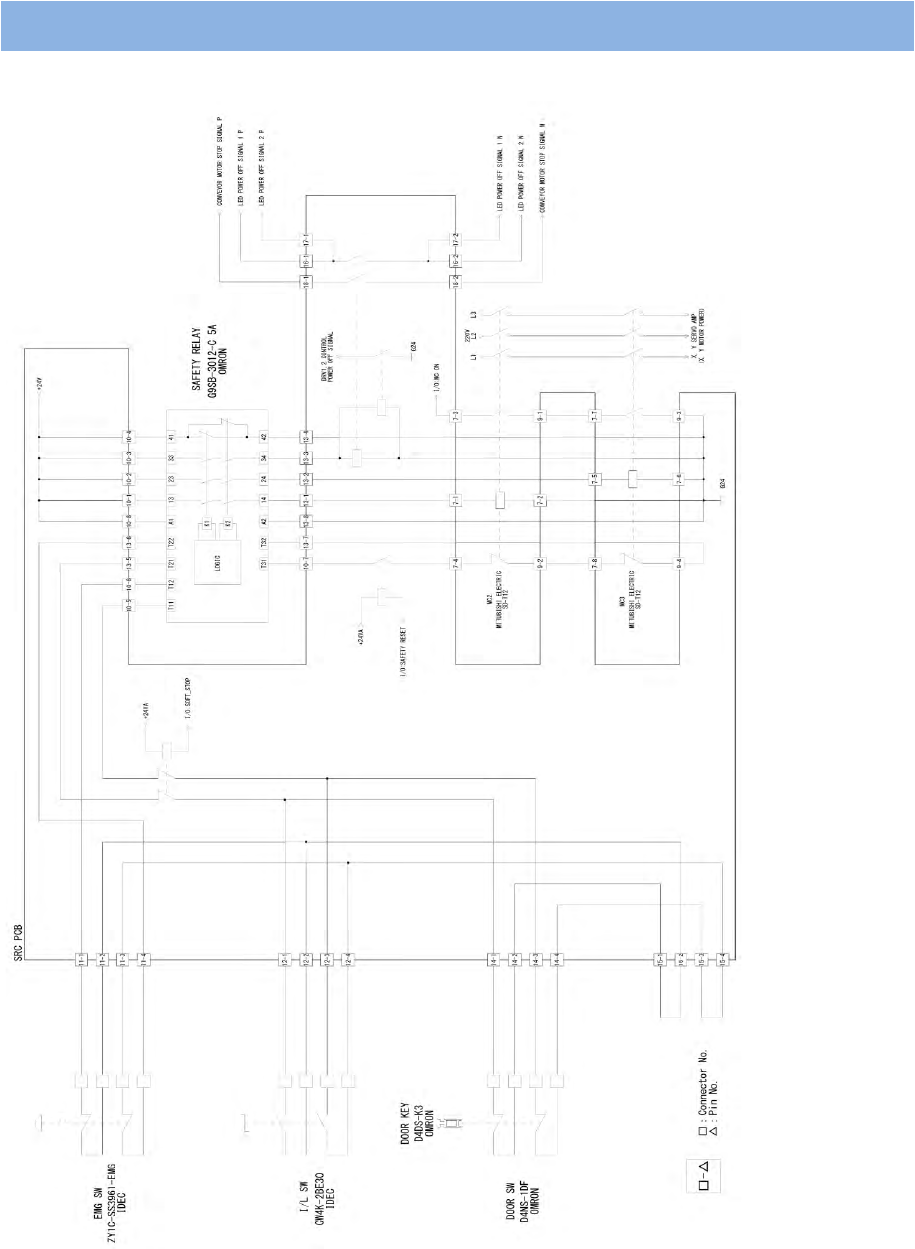
6-5. 安全控制电路图
34
6-5.
安全控制电路图

第 6 章 附录
6-6. 空气电路图
35
6
6-6.
空气电路图
[RV-2, RV-2-3DH, RV-2-3DH]
支撑(2) 支撑(1) 基板挡块(FR) 基板挡块(2) 基板挡块(1)
选项 选项

第 6 章 附录
6-6. 空气电路图
36
[RV-2-3DHL]