JM-10_维修调整要领书.pdf - 第52页

维修调整要领书 4-3 4-3 . OCC 同轴/角度照明电路板组件的更换 1) 按照 4-1 . OCC 组件的更换要领,从头板上卸下照明组件。 2) 卸下 ① 圆头螺丝(× 2 ),更换 OCC 同轴照明电路板组件。 3) 卸下 ② 有头螺钉(× 4 ),更换 OCC 角度照明电路板组件。 4) 安装时,请按照相反的顺序进行。 5) 更换后,请进行照明滤光器 U、OCC 灯光的调整 。( 参照 4-7 更换后的重新调整一览 ) 图 …

100%1 / 188
维修调整要领书
4-2
4-2CCD 摄像机、镜头组件的更换
1) 按照 4-1OCC
件的更换要领,从头板上卸下
镜头组
件。
2) 请拆下用于固定 CCD 摄像机、镜头的固定有头螺钉(×2)、有头螺钉(×3,进行钉更换。
(镜头的螺钉要涂敷 ThreeBond 1401B 粘结剂。)
3) 安装时,请按照相反的顺序进行操作。有头螺钉(×2请涂上粘结剂 LOCTITE242,以安装扭
1.0Nm 进行固定。)
4) 更换后,请进行焦点调整、MS 参数输入。(参照 4-7 更换后的再调整一览)
4-2-1 CCD 摄像机/镜头
有头螺钉(×2
有头螺钉(×3
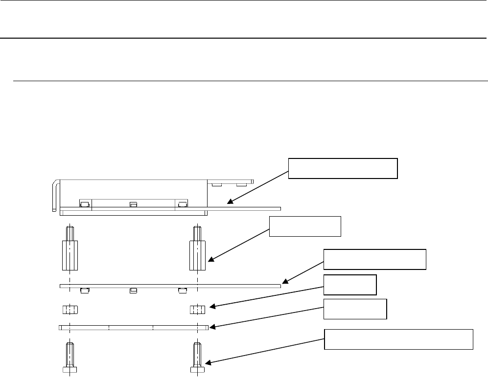
维修调整要领书
4-3
4-3OCC 同轴/角度照明电路板组件的更换
1) 按照 4-1OCC 组件的更换要领,从头板上卸下照明组件。
2) 卸下圆头螺丝(×2),更换 OCC 同轴照明电路板组件。
3) 卸下有头螺钉(×4),更换 OCC 角度照明电路板组件。
4) 安装时,请按照相反的顺序进行。
5) 更换后,请进行照明滤光器 U、OCC 灯光的调整。(参照 4-7 更换后的重新调整一览
4-3-1 OCC 同轴角度照明电路版的更换
圆头螺丝(×2
有头螺钉(×4
同轴照明电路版组
角度照明电路版组
维修调整要领书
4-4
4-4OCC 镀锡照明电路板组的更换
1 请拆下带垫片内六角螺钉(×4),更换 OCC 镀锡照明电路板组
2 安装时,请按相反工序进行
角度照明电路板组
垫铁(×4
镀锡照明电路板组
垫铁
带垫片内六角螺钉(×4
棱镜基座