JM-10_维修调整要领书.pdf - 第55页
维修调整要领书 4-6 ※ 偏光滤光镜的调整 1) 把白色的陶瓷基板放到校准部,把摄像机移动到基板上 。 2) 拧松固定螺丝,转动照明滤光镜 U 支架,在画面最亮的状态进行固定 。 3) 在最亮的状态,把 OCC 照明标牌如图所示贴好 。 图 4-5-2 滤光镜位置调整及照明标签的粘贴 调整后,如果照明滤光镜 U 支架的狭缝位置偏移 90 度,请转动透镜滤光镜 90 度后重新调整偏光滤光镜,使狭缝的位置与图 4-5-2 的朝向相同。 狭…

维修调整要领书
4-5
4-5.滤光镜的更换
1) 按照 4-1.OCC
组
件的更换要领,从头板上卸下照明组件。
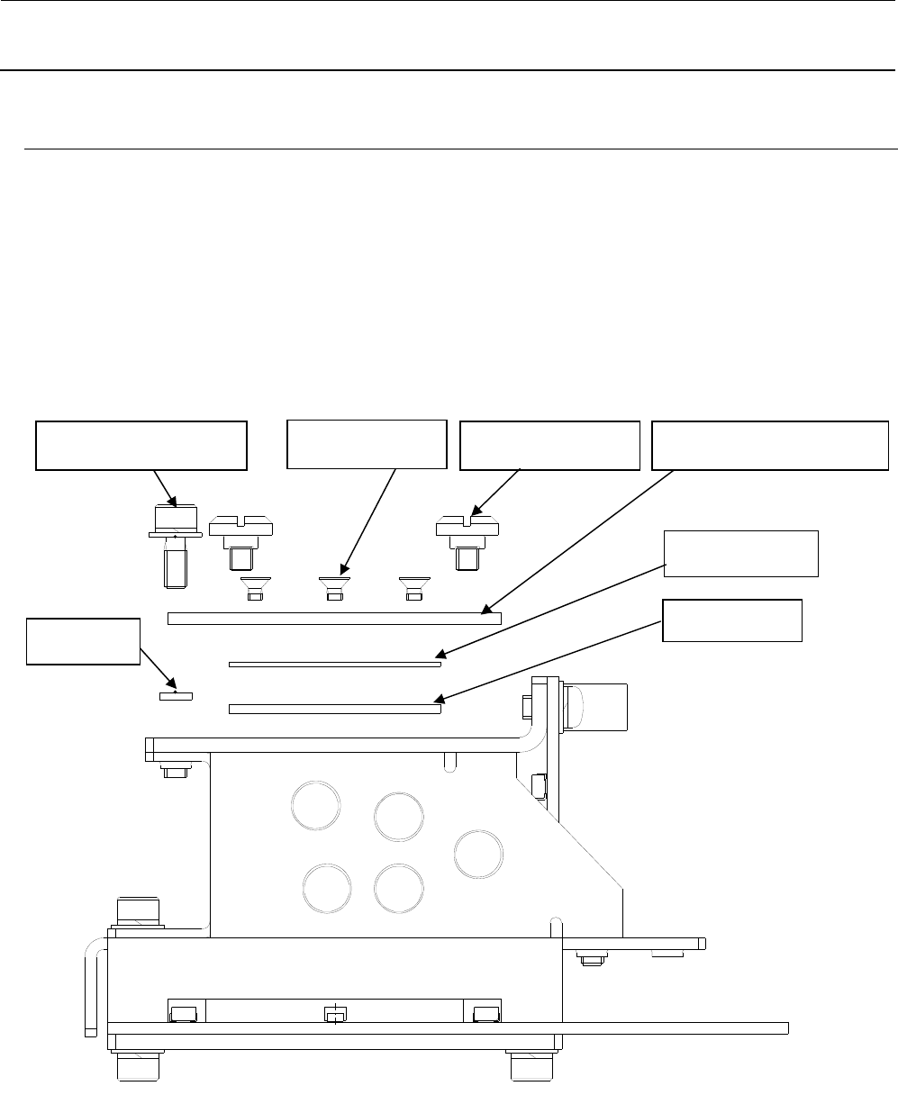
2) 卸下①有头螺钉(×1)、②环(×1)、③平头螺丝(×2),再卸下照明滤光镜U支架、滤光镜、
导板。
3) 卸下④平螺丝(×4),更换滤光镜。
4) 安装时,请按照相反的顺序安装。
5) 更换后,进行偏光滤光镜、OCC照明的调整。(参照 4-8 更换后的重新调整一览)
图 4-5-1 滤光镜的更换
③平头螺丝(×2)
④平螺丝(×4)
①有头螺钉(×1)
②
环
(×1)
照明滤光镜 U 支架(×1)
滤光镜(×1)
导板(×1)

维修调整要领书
4-6
※偏光滤光镜的调整
1) 把白色的陶瓷基板放到校准部,把摄像机移动到基板上。
2) 拧松固定螺丝,转动照明滤光镜U支架,在画面最亮的状态进行固定。
3) 在最亮的状态,把OCC照明标牌如图所示贴好。
图 4-5-2 滤光镜位置调整及照明标签的粘贴
调整后,如果照明滤光镜 U 支架的狭缝位置偏移 90 度,请转动透镜滤光镜 90
度后重新调整偏光滤光镜,使狭缝的位置与图 4-5-2 的朝向相同。
狭缝
注意

维修调整要领书
4-7
4-6.对焦调整
<程序>
① 把摄像机调整夹具放到 CAL 部上面,把蚀刻面朝下。
② 请松开固定镜头组件的带垫片内六角螺栓(共 2 处),上下移动摄像机,在达到“2”的蚀刻线
(参照下图)也可清楚看出的高度上予以固定。
「2」周线应清楚地看得到。
CAL 部
カメラアジャスト治具
E2106998000
(T110)
摄像机调节夹具
E2106998000
(T110)
带垫片的六角孔螺
栓(×2)