SI-G200AAMK7_PartList_JPG.pdf - 第155页
10-13-2 10-13 ケーブル シリアルDIO部 CABLE (SERIAL DIO UNIT) イラスト番号 Ref.No. 部品コード Parts Code 部品名 Parts Name Serial No. 個数 Q'ty 備考 Remarks 同期 Repl. 1 1-837-932-11 DIO ツウシン ケ - ブル (PC-CCF) CABLE, COMM UNICATION (PC-CCF) 1 2 1…

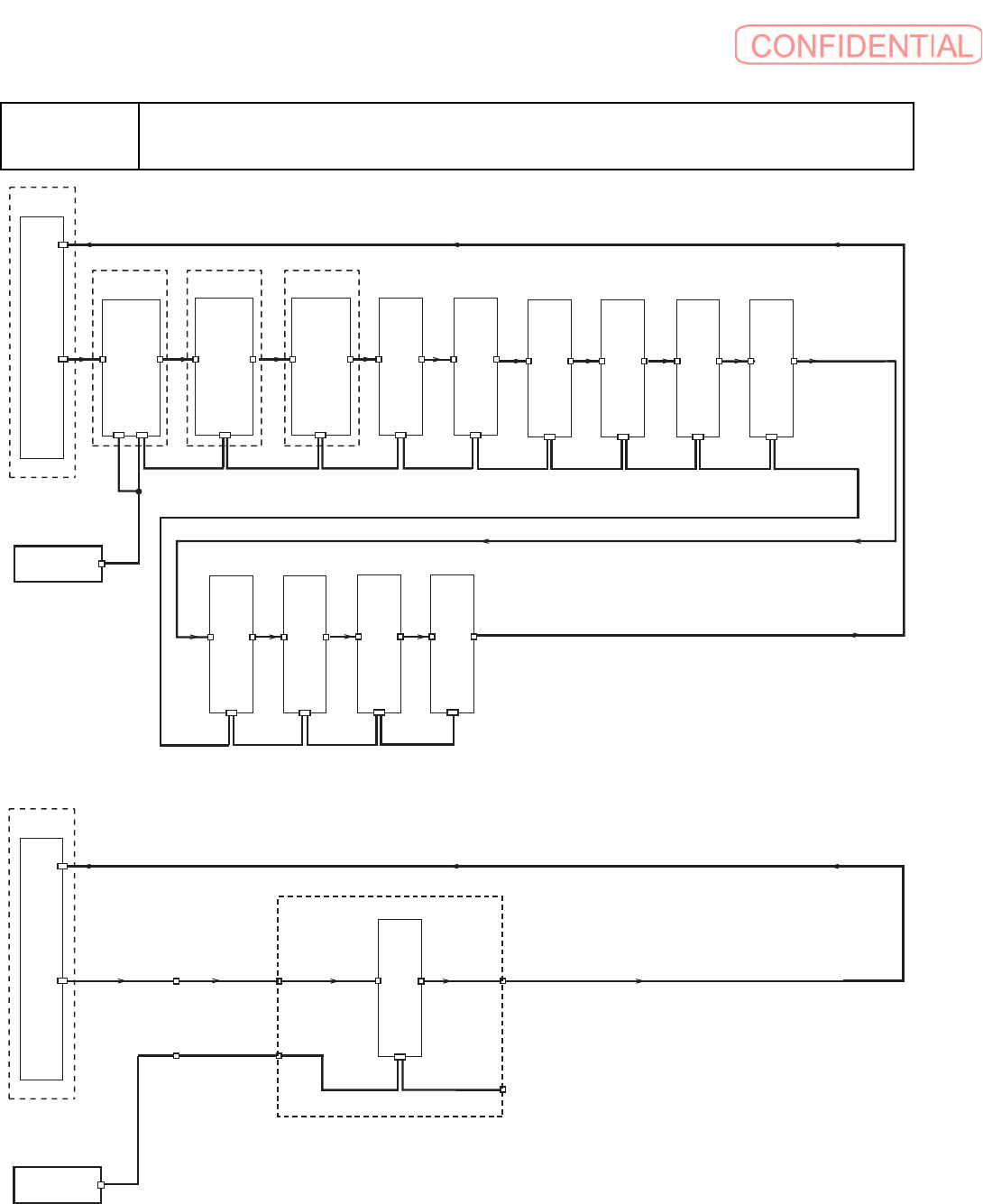
10-13-1
10-13
ケーブル シリアルDIO部
CABLE (SERIAL DIO UNIT)
FLASH LED
BOARD
I/O UNIT3
SAFETY
CONTROL
BOARD
CONVEYOR
CONTROL
BOARD F
CN1
(IN)
CN2
(OUT)
TB1
CN33
(IN)
CN34
(OUT)
TB1
CN1
(IN)
CN2
(OUT)
TB1
PC UNIT
Serial DIO
BOARD
RX0
TX0
DRIVER UNIT
DV-1
1
2
4
CN1 CN2
DW4-R
16
17
20
TB1 TB1
DW3-F
CN1 CN2
DR3-F
CN1 CN2
21
5
3
14
15
I/O UNIT1 I/O UNIT2
TB2 TB1
27
TB1
CN1 CN2
DR4-R
19
CN1 CN2CN1 CN2
DR1-F DW1-F
TB1TB1
67
CN1 CN2CN1 CN2
DW2-F DR2-F
TB1TB1
8910
CN1 CN2
TB1
DR5-F
CN1 CN2
DR14-F
TB1
11
12
2524
13
18
22 23
26
SDR-PW
TB1
PC UNIT
Serial DIO
BOARD
RX1
TX1
DRIVER UNIT
DV-7
28
CN1 CN2
DR16-F
34
31
33
36
29
35
SDR-OP SDF-OP
SDF-PW
SDF-OP2A
30
SDF-PW2B
SDF-OP2B SDF-OP
32
OPTION

10-13-2
10-13
ケーブル シリアルDIO部
CABLE (SERIAL DIO UNIT)
イラスト番号
Ref.No.
部品コード
Parts Code
部品名
Parts Name
Serial
No.
個数
Q'ty
備考
Remarks
同期
Repl.
1 1-837-932-11
DIO
ツウシン
ケ
-
ブル
(PC-CCF)
CABLE, COMMUNICATION (PC-CCF)
1
2 1-837-935-11
DIO
ツウシン
ケ
-
ブル
(CCF-SCB)
CABLE, COMMUNICATION (CCF-SCB)
1
3 1-837-936-11
DIO
ツウシン
ケ
-
ブル
(SCB-FLB)
CABLE, COMMUNICATION (SCB-FLB)
1
4 1-837-994-11
DIO
ツウシン
ケ
-
ブル
(FLB-DW4)
CABLE, COMMUNICATION (FLB-DW4)
1
5 1-833-392-31
DIO
ツウシン
ケ
-
ブル
(DW4-DR4)
CABLE, DIO COMMUNICATION (DW4*
1
6 1-838-030-11
DIO
ツウシン
ケ
-
ブル
(DR4-DR1)
CABLE, COMMUNICATION (DR4-DR1)
7 1-833-393-31
DIO
ツウシン
ケ
-
ブル
(DR1-DW1)
CABLE, DIO COMMUNICATION (DR1*
8 1-838-032-11
DIO
ツウシン
ケ
-
ブル
(DW1-DW2)
CABLE, COMMUNICATION (DW1-DW2)
1
9 1-833-393-21
DIO
ツウシン
ケ
-
ブル
(DW2-DR2)
CABLE, DIO COMMUNICATION (DW2*
1
10 1-838-034-11
DIO
ツウシン
ケ
-
ブル
(DR2-DW3)
CABLE, COMMUNICATION (DR2-DW3)
1
11 1-833-159-11
DIO
ツウシン
ケ
-
ブル
(DW3-DR3)
CABLE, DIO INTELLIGENCE
1
12 1-838-036-11
DIO
ツウシン
ケ
-
ブル
(DR3-DR5)
CABLE, COMMUNICATION (DR3-DR5)
1
13 1-838-038-12
DIO
ツウシン
ケ
-
ブル
(DR5-DR14)
CABLE, COMMUNICATION (DR5-DR14)
1
14 1-837-933-11
DIO
ツウシン
ケーブル
(PC-DR14)
CABLE, COMMUNICATION (PC-DR14)
1
15 1-829-442-12
コンベア
セイギョ
キバン
デンゲン
ケーブル
CABLE, CONTROL PC BOARD
1
16 1-837-917-11
DIO
デンゲン
ケ
-
ブル
(CC-SCB)
CABLE, DIO POWER (CC-SCB)
1
17 1-837-913-11
DIO
デンゲン
ケ
-
ブル
(SCB-FLB1)
CABLE, DIO POWER (SCB-FLB1)
1
18 1-837-993-11
DIO
デンゲン
ケ
-
ブル
(FLB-DW4)
CABLE, DIO POWER (FLB-DW4)
1
19 1-833-394-31
DIO
デンゲン
ケ
-
ブル
(DW4-DR4)
CABLE, DIO POWER (DW4-DR4)
1
20 1-838-029-11
DIO
デンゲン
ケ
-
ブル
(DR4-DR1)
CABLE, DIO POWER (DR4-DR1)
1
21 1-833-395-31
DIO
デンゲン
ケ
-
ブル
(DR1-DW1)
CABLE, DIO POWER (DR1-DW1)
1
22 1-838-031-11
DIO
デンゲン
ケ
-
ブル
(DW1-DW2)
CABLE, DIO POWER (DW1-DW2)
1
23 1-833-395-21
DIO
デンゲン
ケ
-
ブル
(DW2-DR2)
CABLE, DIO POWER (DW2-DR2)
1
24 1-838-033-11
DIO
デンゲン
ケ
-
ブル
(DR2-DW3)
CABLE, DIO POWER (DR2-DW3)
1
25 1-833-171-11
DIO
デンゲン
ケ
-
ブル
(DW3-DR3)
CABLE, DIO POWER (DW3-DR3)
1
26 1-838-035-12
DIO
デンゲン
ケ
-
ブル
(DR3-DR5)
CABLE, DIO POWER (DR3-DR5)
1

10-13-3
10-13
ケーブル シリアルDIO部
CABLE (SERIAL DIO UNIT)
イラスト番号
Ref.No.
部品コード
Parts Code
部品名
Parts Name
Serial
No.
個数
Q'ty
備考
Remarks
同期
Repl.
27 1-838-037-12
DIO
デンゲン
ケ
-
ブル
(DR5-DR14)
CABLE, DIO POWER (DR5-DR14)
1
28 1-837-929-11
DIO
ツウシン
ケ
-
ブル
(PC-OP)
CABLE, COMMUNICATION (PC-OP)
1
29 1-837-988-11
DIO
ツウシン
ケ
-
ブル
(SDF-SDR)
CABLE, COMMUNICATION (SDF-SDR)
1
30
1
OPTION
31
1
OPTION
32 1-837-934-11
DIO
ツウシン
ケ
-
ブル
(OP-PC)
CABLE, COMMUNICATION (OP-PC)
1
33 1-837-928-11
DIO
デンゲン
ケ
-
ブル
(DV-PW)
CABLE, DIO POWER (DV-PW)
1
34 1-837-987-11
DIO
デンゲン
ケ
-
ブル
(SDF-SDR)
CABLE, DIO POWER (SDF-SDR)
1
35
1
OPTION
36
1
OPTION