00196377-0102_UM X-Feeder_DE.pdf - 第84页
Meldungen Meldungen von 2x8 m m Zuführmodul en Spur- und Prozessfehler: Fehl ermeldungen welche eine oder beide Spuren des 84 Bedienungsanleitung X-Zuführ module der SIPLACE-Familie leuchtet rot LED 8 blinkt langsam Tran…

Meldungen
Spur- und Prozessfehler: Fehlermeldungen welche eine oder beide Spuren des Zuführmoduls betreffen Meldungen von 2x8 mm Zuführmodulen
Bedienungsanleitung X-Zuführmodule der SIPLACE-Familie 83
5.1.2 Spur- und Prozessfehler: Fehlermeldungen welche eine oder beide Spuren des
Zuführmoduls betreffen
HINWEIS
Ist ein Fehler gleichzeitig in beiden Spuren des Zuführmoduls aufgetreten, sind die beschrie-
benen Anzeigemuster sowohl in der linken als auch in der rechten Spur aktiv. Im Unterschied
zu einem Modulfehler in der Steuereinheit des Zuführmoduls blinken hier jedoch nie alle
8 LEDs der Schrittweitenanzeige gleichzeitig.
Status-
anzeige
Schrittweite
nanzeige
Ursache Lösung
leuchtet
orange
alle LEDs
blinken
schnell
Warnung: Es wurde eine Funkti-
on gewählt, die im aktuellen Zu-
stand des Zuführmoduls nicht
zulässig ist:
▪ Gurttransport rückwärts bei
gespannter Folie
▪ Folie spannen bei bereits ge-
spannter Folie
Diese Anzeige wird nach dem
Drücken einer Taste sichtbar und
erlischt eine Sekunde nach dem
Loslassen der Taste.
Wenn die gewünschte Funktion
durchgeführt werden soll, die Folie aus
der Zahnradpaarung entnehmen und
abschneiden, damit die Folien-
schwinge entspannt wird.

Meldungen
Meldungen von 2x8 mm Zuführmodulen Spur- und Prozessfehler: Fehlermeldungen welche eine oder beide Spuren des
84 Bedienungsanleitung X-Zuführmodule der SIPLACE-Familie
leuchtet rot LED 8 blinkt
langsam
Transportfehler: Gurttransport-
zyklus wurde innerhalb der vorge-
gebenen Zeit nicht korrekt
beendet.
▪ Gurtrolle im Container ver-
klemmt?
▪ Bauelement im Abholbereich
zwischen Gurt und BE-Fens-
ter verklemmt?
Wenn Schwergängigkeit behoben ist,
erneut einen Transport über die
Tasten VORWÄRTS bzw.
RÜCKWÄRTS auslösen.
Das Zuführmodul fährt den fehler-
haften Transport zu Ende und steht
dann wieder in Position.
LED 2 blinkt
langsam
Folienriss: Folie wurde nicht in-
nerhalb der vorgegebenen Zeit
gespannt:
▪ Die Folie ist gerissen.
▪ Der Folienbehälter ist voll.
▪ Fremdkörper oder Folienres-
te verhindern die Anpressung
der Folienstopfräder.
▪ Folie neu einlegen und spannen.
▪ Folienbehälter entleeren.
▪ Stopfräder auf Verunreinigung
kontrollieren, ggf. reinigen.
LED 1 blinkt
langsam
Folienabzug: Folie wird nicht ab-
gezogen, obwohl der Gurt trans-
portiert wird. Vermutlich wurde
die Deckfolie unter dem Abhol-
fenster eingeklemmt und dadurch
nicht korrekt abgezogen.
Kontrollieren Sie, ob die Deckfolie un-
ter dem Abholfenster eingeklemmt ist.
eine LED ist
Ein (aktuelle
Schrittweite)
Prozessfehler: Der Stationsrech-
ner hat eine Fehlermeldung an di-
ese Spur des Zuführmoduls
gesendet. Die Ursache des Feh-
lers liegt meist nicht im
Zuführmodul selbst, sondern im
Bestückautomaten.
Eine genaue Beschreibung der
Fehlerursache wird über das
Graphical User Interface (GUI) des
Bestückautomaten angezeigt.
Status-
anzeige
Schrittweite
nanzeige
Ursache Lösung

Meldungen
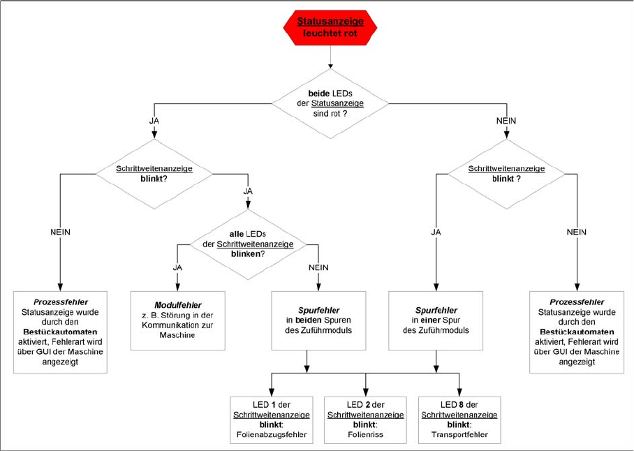
Flussdiagramm: Fehleranzeige am Bedienfeld Meldungen von 2x8 mm Zuführmodulen
Bedienungsanleitung X-Zuführmodule der SIPLACE-Familie 85
5.1.3 Flussdiagramm: Fehleranzeige am Bedienfeld
Das Flussdiagramm zeigt die Unterscheidungslogik der einzelnen Fehlerarten und soll die Identifizie-
rung eines Fehlers erleichtern.