N7205A106B04[201502].pdf - 第119页
FX-Axis Motor -K501 Driver LED Lighting #1 -A11 -K502 -K503 -K504 FX-Axis Linear Motor -M501 -M502 -M503 -M504 (Front) Head1 LED Lighting #2 -A12 (Rear) Head2 Area Camera (Front) (Rear) Area Camera LED -K349 Controller #…

FX-Axis Motor
-K501
Driver
LED Lighting #1
-A11
-K502
-K503
-K504
FX-Axis
Linear Motor
-M501
-M502
-M503
-M504
(Front)
Head1
LED Lighting #2
-A12
(Rear)
Head2
Area Camera
(Front)
(Rear)
Area Camera
LED
-K349
Controller #1
LED
-K350
Controller #2
CPU Box
-A01
Power Unit 1
-A02
NCIO Board
-K302
PNFCAC
Capture
-K303
Board
-E001
-E002
-B3001
PPRCAH
Area Camera
Area Camera
Panasonic Factory Solutions Co.,Ltd. パナソニック ファクトリーソリューションズ株式会社
Name
Drawing No.
Loc. No.
F4K1020-05A
1
2 3 4 5 6 7 8
A
B
C
D
E
F
1 2 3 4 5 6 7 8
A
B
C
D
E
F
Page. No.
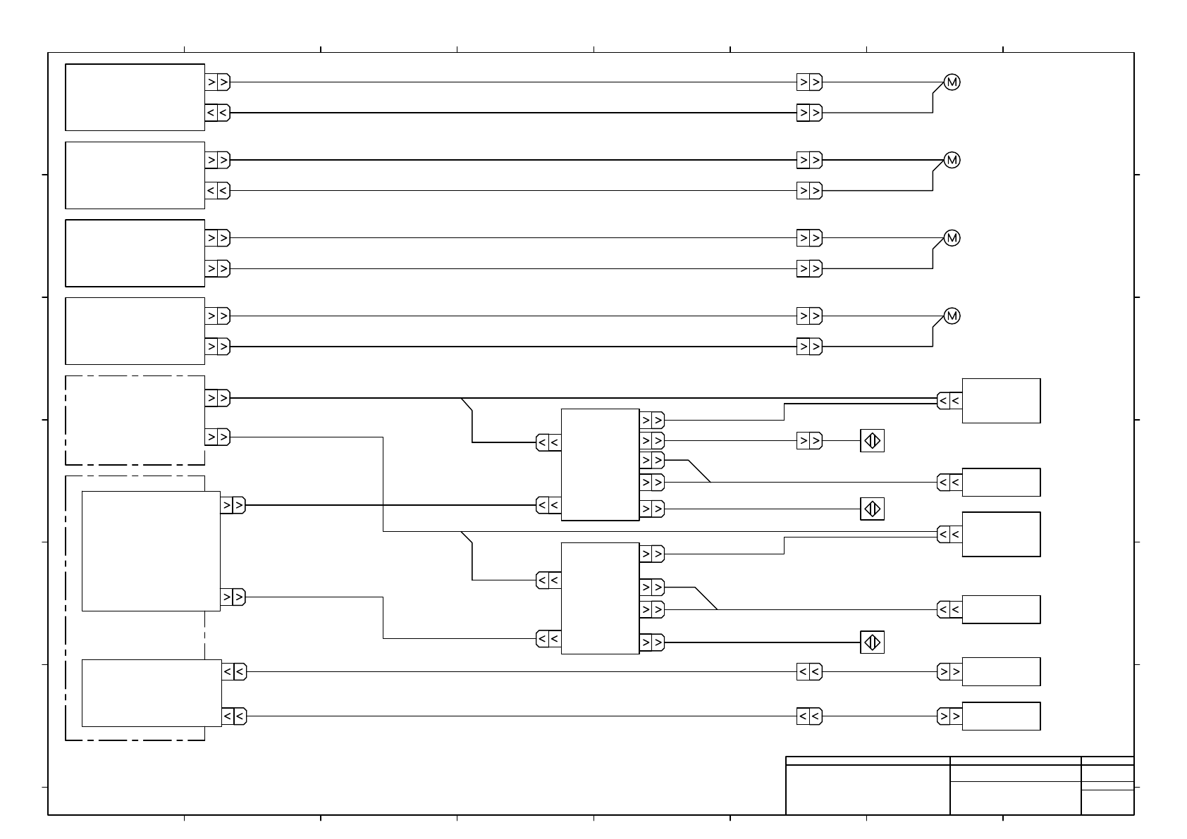
XY UNIT : NPM-D3
(Block Diagram)
N610157814+002AA
P002
-B1A04
Y-Axis Interference
Detection
-B3002
-B1G00,-B1G00T
Height Sensor
Height Sensor
-B1G00,-B1G00T
FY-Axis Motor
Driver
RX-Axis Motor
Driver
RY-Axis Motor
Driver
FY-Axis
Linear Motor
RX-Axis
Linear Motor
RY-Axis
Linear Motor

-K302
PNFCAC
-A01
CPU Box
-A02
Power Unit 1
R1.25-4
JST
E2K501
R1.25-4
JST
CN3
FX-Axis
Motor Driver
FX-Axis Motor
N610159580** : Main Body Wiring : NPM-D3
NCIO Board
BN
BU
BK
WH
RD
RX+
RX-
X2A
3
6
1
2
5
4
7
8
EX5V
EX0V
EXPS
/EXPS
EXA
/EXA
EXB
/EXB
EXZ
/EXZ
B1
B3
B2
U
V
W
1
2
3
4
5
6
7
8
9
10
6
5
4
3
2
1
5
4
3
2
1
X5
XB XA
L1
L2
L3
L1C
L2C
GN/YE
FGM501 FGK501
R2-4
JST
R2-4
JST
TDK
ZCAT3035-1330
UL#16 105/600-1.25mm2
BK
SSG
SM
W
V
U
Linear
1
5
2
6
3
9
4
7
8
1
2
3
4
E
N610157840AD
TX+
TX-
3
6
1
2
5
4
7
8
AMP
XBK501
1-178128-6
1
2
3
4
5
6
AMP
XMM501
1-179553-4
4
3
2
1
DDK
XEM501
17JE-23090-02(D1)
8
7
4
9
3
6
2
5
1
JST
X5K501
MUF-PK10K-X
1
2
3
4
5
6
7
8
9
10
AMP
XAK501
1-178128-5
1
2
3
4
5
HRZVV-SB-H(c2570) AWG17/4C+AWG19/2C
E1K501
N610157820AA
N610157819AB
RMFEV-P(2517) AWG17/2C+AWG21/2C
RD
BN
BK
WH
RMFEV-P(2517) AWG17/2C+AWG21/2C
RD
BN
BK
WH
GN
BK
YE
BU
WH
OG
RD
BN
PK
GY
VT
LB
RMFEV-P(2517) AWG25/4P+AWG30/4C
MTNW000198AA
CN3K302
8
7
4
5
2
1
6
3
X2AK501
8
7
4
5
2
1
6
3
STPC26-5E(W)-S165C
GN
WH/GN
OG
WH/OG
BU
WH/BU
BN
WH/BN
-K501
MCDHT3520NL3
Panasonic (Motor)
-M501
Note1) Connector pin arrangement is not sequential.
Note1)
Note1)
Note1)
Note1)
Note1)
1
1
L112b1X1
L212b1X1
L312b1X1
L11b3X1
L31b4X1
FG1K501
L112
L212
L312
L11
L31
FG
Eb3X1
1
TDK
ZCAT3035-1330
2
(*1)
(*1)
This ferrite core is the same as that of the ferrite core
of the coordinates D-5 of P004.
2
3
Panasonic Factory Solutions Co.,Ltd. パナソニック ファクトリーソリューションズ株式会社
Name
Drawing No.
Loc. No.
F4K1020-05A
1
2 3 4 5 6 7 8
A
B
C
D
E
F
1 2 3 4 5 6 7 8
A
B
C
D
E
F
Page. No.
XY UNIT : NPM-D3
(FX-Axis Wiring)
N610157814+003AE
P003
4
4