N7205A106B04[201502].pdf - 第51页
M Vacuum Pump -G201 EMG SW -S201~-S202 Head -S101,-S103 Main SW System Breaker Trans 3~200 V Power Unit 1 -A02 CPU Box -A01 3~ 200 V M 1~ 200 V Pump Cooling Fan -G111 Cart Unit (Front,Rear) -F101 24 V 1~ 200 V Tray Unit …

M
Vacuum Pump
-G201
EMG SW
-S201~-S202
Head
-S101,-S103
Main SW
System
Breaker
Trans
3~200 V
Power
Unit 1
-A02
CPU
Box
-A01
3~ 200 V
M
1~ 200 V
Pump Cooling Fan
-G111
Cart Unit
(Front,Rear)
-F101
24 V
1~ 200 V
Tray Unit
1~ 200 V
-A46
12 V
Valve
-R4*
Sensor
-B1*
-T001
24 V
-A03
Safety Cover SW
-S301~-S304
Multi Recognition Camera
-A45
Main Air Valve
-R5001
Main Air Pressure
-B1033
-K501
-K502
-K503
-K504
Linear Motor
Out of Work Light
-B2002,-B2003
Signal Tower
-B2001
Panel
Control
-K328
Touch Panel
(Front)
-K329
Operation SW Board
(Front)
-A04
Touch Panel
(Rear)
-K330
Operation SW Board
(Rear)
Start SW
12 V
12 V
-S104,-S114
-A31,-A32
-A51
-A11,-A12
M
24 V
Driver Cooling Fan
-G101,-G102
Scanner
-A61,-A62
Nozzle Changer
-A47,-A48
1~ 200 V
-S111,-S113
FX-Axis
FY-Axis
RX-Axis
RY-Axis
Conveyor
Unit
-A23,-A24
24 V
Power Unit 2
-A06
24 V
-B1020,-B1021
Transportation Opening
Sensor
24 V
I/O Board
-K322
Board
Multi Recognition Camera
-M501
-M502
-M503
-M504
M
Roof Cooling Fan
-G103
24 V
Panasonic Factory Solutions Co.,Ltd. パナソニック ファクトリーソリューションズ株式会社
Name
Drawing No.
Loc. No.
F4K1020-05A
1
2 3 4 5 6 7 8
A
B
C
D
E
F
1 2 3 4 5 6 7 8
A
B
C
D
E
F
Page. No.
Main Body Wiring : NPM-D3
(Block Diagram)
N610159580+002AA
P002
24 V
(Front,Rear)
(Rear)
Linear Motor
Linear Motor
Linear Motor
-S401~-S404
Feeder Safety Cover SW
(Front)
(Rear)
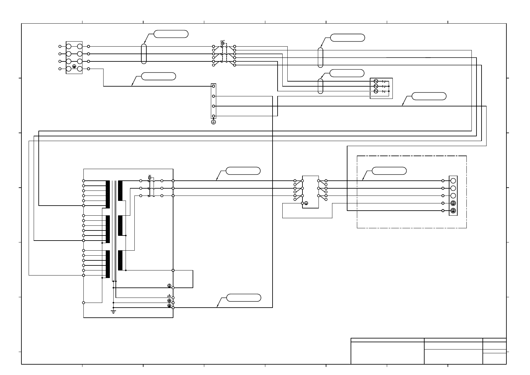
3~200,220,380
,400,420,480 V
3~ 200 V

-X001
N510013513AA
Asada Metal Industry
1aF101
FK5.5-5
JST
3aF101
5aF101
-F101
NF100-SRU 3P 15A
(15A)
1
2
3
4
5
6
Mitsubishi Electric
UaT001
AI4-10GY
PHOENIX CONTACT
VaT001
AI4-10GY
PHOENIX CONTACT
WaT001
AI4-10GY
PHOENIX CONTACT
CPTUT001
AI4-10GY
PHOENIX CONTACT
CPTVT001
CPTWT001
-A02
Power Unit 1
L11b1X1
AI4-10GY
PHOENIX CONTACT
L21b1X1
L31b1X1
L1
L2
L3
PE
L1
L2
L3
-X101
TB-X101(F000035)
1 1
2 2
3 3
4 4
PHOENIX CONTACT
L1bX101
AI4-12GY
PHOENIX CONTACT
L2bX101
L3bX101
EX101
ET001
AI4-10GY
PHOENIX CONTACT
EV01
R5.5-4
JST
2 5
4
FK5.5-S4
JST
1
FK5.5-S4
JST
3 6
E2X001
R1.25-4
JST
-V01
NF3020C-SVB
1
2
3
4
5
6
SOSHIN ELECTRIC
CPT
CP1(15A)
TB-A
TB-A
TB-A
PRI
SEC
CPT
TB-A
TB-A
TB-A
-T001
TE3N-4.8K-GR/TD-16672-1-A
U1 480V
U2 420V
U3 400V
U4 380V
U5 220V
U6 200V
V1 480V
V2 420V
V3 400V
V4 380V
V5 220V
V6 200V
W1 480V
W2 420V
W3 400V
W4 380V
W5 220V
W6 200V
N1
CPTU
CPTV
CPTW
N1
TAISEI DENKI
E1X001
5.5-S4
JST
E3X001
5.5-S4
JST
E4X001
5.5-S4
JST
AH-6 ORANGE AWG6/16in
N610159665AB
N610159666AB
N610159583AC N610159667AA
N610159581AC
UL#12 105/600-3.5mm2
BK
UL#12 105/600-3.5mm2
BK
UL#12 105/600-3.5mm2
BK
UL#12 105/600-3.5mm2
GN/YE
UL#12 105/600-3.5mm2
BK
UL#12 105/600-3.5mm2
BK
UL#12 105/600-3.5mm2
BK
UL#12 105/600-3.5mm2 GN/YE
UL#12 105/600-3.5mm2
BK
UL#12 105/600-3.5mm2
BK
UL#12 105/600-3.5mm2
BK
UL#12 105/600-3.5mm2
GN/YE
-F201
LV550DI-U4(250)
BK
BK
BK
GN/YE
Okaya Electric Industries
AH-6 BLACK AWG6/16in
AH-6 BLACK AWG5/16in
N610159581AC
N610161405AB
UL#12 105/600-3.5mm2 BK
UL#12 105/600-3.5mm2
BK
UL#12 105/600-3.5mm2
BK
Ea5X1
Ea6X1
N610159581AC
2aF101
FK5.5-5
JST
2bF101
4bF101
6bF101
4aF101
6aF101
UL#12 105/600-3.5mm2
GN/YE
-X111
L11
L21
L31
L31a1X1
L21a1X1
L11a1X1
Ea1X1
Ea2X1
1
1
1
1
1
1
1
1
1
1
1
Panasonic Factory Solutions Co.,Ltd. パナソニック ファクトリーソリューションズ株式会社
Name
Drawing No.
Loc. No.
F4K1020-05A
1
2 3 4 5 6 7 8
A
B
C
D
E
F
1 2 3 4 5 6 7 8
A
B
C
D
E
F
Page. No.
Main Body Wiring : NPM-D3
(AC200V Input)
N610159580+003AC
P003
1
1
1
1
R5.5-S4
2
2
2