N7205A106B04[201502].pdf - 第137页
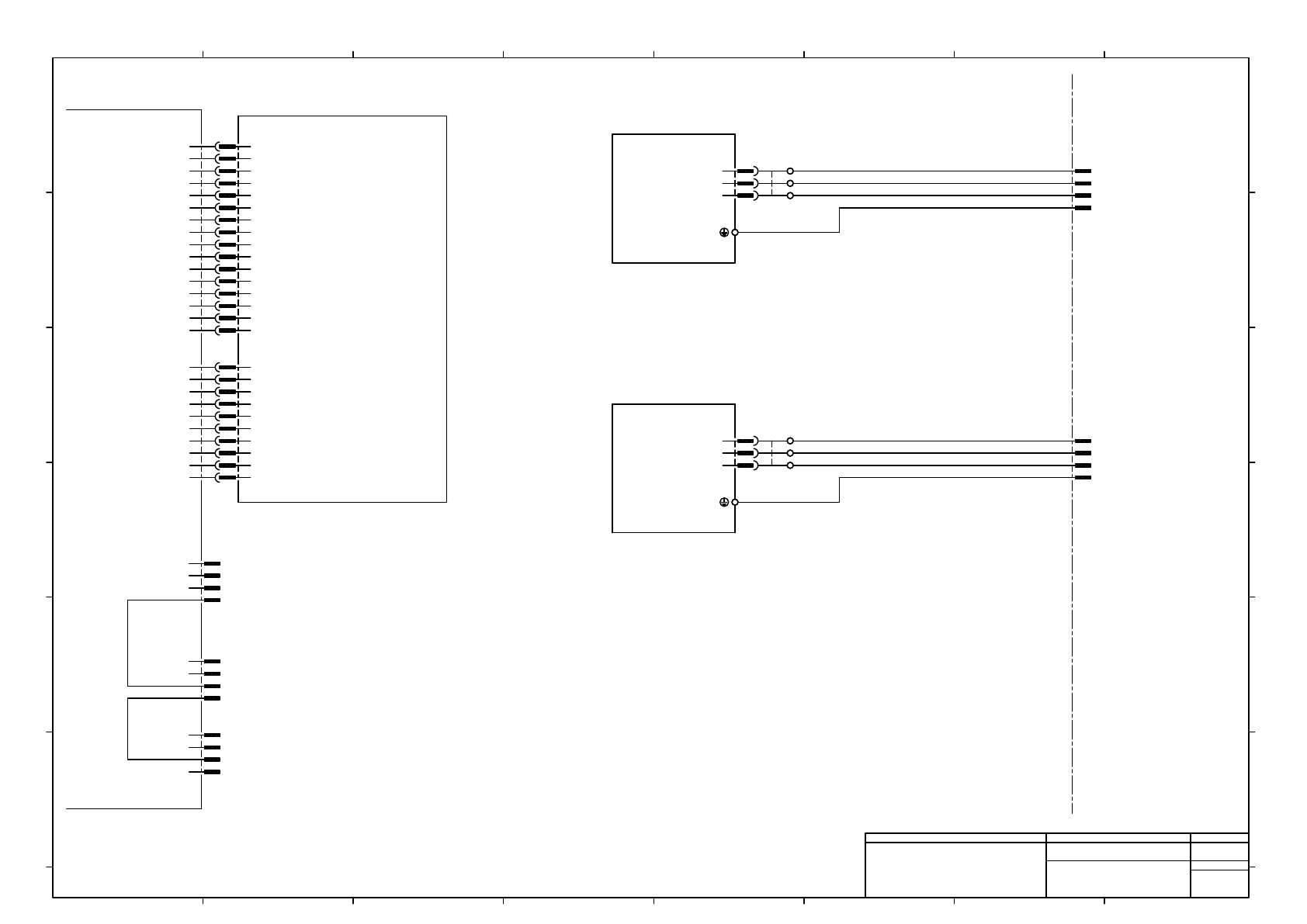
-K301 PNF0AT Tray control board TRY0 1 2 3 4 5 6 7 8 9 10 GND GND CCW0- CCW0+ CW0- CW0+ ENZ0+ ENZ0- ENA0+ ENA0- 11 12 13 14 15 16 17 18 19 20 ENB0+ ENB0- /RCLR0 /INPOS0 P24 /SRDY0 G24 G24 P24 /SVONC0 21 22 23 24 25 26 27…

-K301
PNF0AT
Tray control board
TRYSON
1
2
3
4
TSONSW
GND
P24(SW)
-K101
G9SC-400-CNP4E-PF
OMRON
CN1
1
2
3
4
5
6
7
8
9
10
11
12
13
14
15
16
T22
T12T13
N.C
N.C
T21
T32
N.C
N.C
COM
T11
N.C
N.C
N.C
N.C
A2
A1
CN2
1
2
3
4
5
6
7
8
9
10
13
23
33
43
N.C
14
24
34
44
N.C
P24(SW)
P24(SW)
N.C
N.C
N.C
RESET
N.C
N.C
N.C
P24(T11)
N.C
N.C
N.C
N.C
G24
P24(EMGHST)
/PPONC
EMGSTL_IN
N.C
+24V
N.C
MCOUT
EMGSTL_OUT
N.C
24V_CHK
N.C
SAFETY RELAY
CN22
1
2
3
4
5
6
7
8
9
10
CN19
1
2
3
4
5
6
7
8
9
10
11
12
13
14
15
16
TRYEMG
1
2
3
4
TEMGSW
GND
MDRSW
1
2
3
4
MDRSW
GND
P24(T11)
For
Magazine exchange door key-SW
For
Tray EMG SW
For
Tray Servo SW
For
TL-axis
Motor
2
1
3
4
1-179553-4
TLM-P
AMP
BK UL#16 105/600-1.25mm2
BK
UL#16 105/600-1.25mm2
GN/YE
UL#16 105/600-1.25mm2
BK
UL#16 105/600-1.25mm2
TMEE1.25-4
NICHIFU
W
V
U
CNP3
-K401
MOTOR DRIVER
TL-axis
CNP3K401
54928-0310
U
V
W
MOLEX
V-CNP3K401
U-CNP3K401
AI 1,5-10 BK
PHOENIX CONTACT
W-CNP3K401
For
TP-axis
Motor
2
1
3
4
1-179553-4
TPM-P
AMP
BK
UL#16 105/600-1.25mm2
BK
UL#16 105/600-1.25mm2
GN/YE
UL#16 105/600-1.25mm2
BK UL#16 105/600-1.25mm2
TMEE1.25-4
NICHIFU
W
V
U
CNP3
-K402
MOTOR DRIVER
TP-axis
CNP3K402
54928-0310
U
V
W
MOLEX
V-CNP3K402
U-CNP3K402
AI 1,5-10 BK
PHOENIX CONTACT
W-CNP3K402
1
1
1
2
3
1
2
3
2
Panasonic Factory Solutions Co.,Ltd. パナソニック ファクトリーソリューションズ株式会社
Name
Drawing No.
Loc. No.
F4K1020-05A
1
2 3 4 5 6 7 8
A
B
C
D
E
F
1 2 3 4 5 6 7 8
A
B
C
D
E
F
Page. No.
TRAY BOX
(SAFETY RELAY wiring)
N610067177+005AC
P005

-K301
PNF0AT
Tray control board
TRY0
1
2
3
4
5
6
7
8
9
10
GND
GND
CCW0-
CCW0+
CW0-
CW0+
ENZ0+
ENZ0-
ENA0+
ENA0-
11
12
13
14
15
16
17
18
19
20
ENB0+
ENB0-
/RCLR0
/INPOS0
P24
/SRDY0
G24
G24
P24
/SVONC0
21
22
23
24
25
26
27
28
31
32
EMGC0
P-PIO0
ALM0
MBR0
G24
N.C
35
36
29
30
33
34
D422TX+
D422TX-
D422RX+
D422RX-
GND
GND
N.C
N.C
N.C
N.C
34
33
30
29
35
36
32
31
28
27
26
25
23
24
20
19
18
17
15
16
22
21
10136-3000PE
TRY0K301
3M JAPAN
14
13
12
11
9
10
6
5
4
3
1
2
8
7
LB
PK
PK/WH
BK
BK/WH
RD
RD/WH
GN
GN/WH
YE
YE/WH
BN
BN/WH
BU
BU/WH
GY/WH
OG
OG/WH
VT
VT/WH
LG
LG/WH
GY
44
43
WH/BN
OG
WH/OG
BU
WH/BU
GN
WH/GN
47
48
23
15
21
46
20
49
17
42
10150-3000PE
CN1K401
3M JAPAN
22
41
7
6
4
5
10
11
35
36
3
34
9
8
N510052274AA
UTP5-EM-L006-B
8
7
2
1
4
5
6
3
CN3K401
TL-axis
3
6
5
4
1
2
7
8
RDP
RDN
SDP
SDN
LG
P5
LG
TRE
MOTOR DRIVER
3
2
1
MO1
MO2
LG
LG
LG
NG
NP
PG
PP
LZ
LZR
LA
LAR
6
7
41
22
20
49
46
19
21
15
3
34
36
35
11
10
8
9
4
5
LB
LBR
CR
INP
DICOM
RD
DOCOM
RESET
DICOM
SON
42
17
48
23
47
43
44
EMG
PC
ALM
ZSP
DOCOM
LSP
LSN
CN3
CN6
CN1
-K401
MR-J3-20A
MITSUBISHI ELECTRIC
BU UL#24 80/300-0.2mm2
BU UL#24 80/300-0.2mm2
No use
U-TKVVBS AWG24-12P
19
1
1
2
BN
(0.5mm2/4P)
LB/WH (0.2mm2-12P)
3
3
Panasonic Factory Solutions Co.,Ltd. パナソニック ファクトリーソリューションズ株式会社
Name
Drawing No.
Loc. No.
F4K1020-05A
1
2 3 4 5 6 7 8
A
B
C
D
E
F
1 2 3 4 5 6 7 8
A
B
C
D
E
F
Page. No.
TRAY BOX
(TL-axis driver wiring)
N610067177+006AD
P006

-K301
PNF0AT
Tray control board
TRY1
1
2
3
4
5
6
7
8
9
10
GND
GND
CCW1-
CCW1+
CW1-
CW1+
ENZ1+
ENZ1-
ENA1+
ENA1-
11
12
13
14
15
16
17
18
19
20
ENB1+
ENB1-
/RCLR1
/INPOS1
P24
/SRDY1
G24
G24
P24
/SVONC1
21
22
23
24
25
26
27
28
31
32
EMGC1
P-PIO1
ALM1
MBR1
G24
N.C
35
36
29
30
33
34
D422TX+
D422TX-
D422RX+
D422RX-
GND
GND
N.C
N.C
N.C
N.C
34
33
30
29
35
36
32
31
28
27
26
25
23
24
20
19
18
17
15
16
22
21
10136-3000PE
TRY1K301
3M JAPAN
14
13
12
11
9
10
6
5
4
3
1
2
8
7
LB
PK
PK/WH
BK
BK/WH
RD
RD/WH
GN
GN/WH
YE
YE/WH
BN
BN/WH
BU
BU/WH
GY/WH
OG
OG/WH
VT
VT/WH
LG
LG/WH
GY
44
43
47
48
23
15
21
46
20
49
17
42
10150-3000PE
CN1K402
3M JAPAN
22
41
7
6
4
5
10
11
35
36
3
34
9
8
8
7
2
1
4
5
6
3
CN3K402
TP-axis
3
6
5
4
1
2
7
8
RDP
RDN
SDP
SDN
LG
P5
LG
TRE
MOTOR DRIVER
3
2
1
MO1
MO2
LG
LG
LG
NG
NP
PG
PP
LZ
LZR
LA
LAR
6
7
41
22
20
49
46
19
21
15
3
34
36
35
11
10
8
9
4
5
LB
LBR
CR
INP
DICOM
RD
DOCOM
RESET
DICOM
SON
42
17
48
23
47
43
44
EMG
PC
ALM
ZSP
DOCOM
LSP
LSN
CN3
CN6
CN1
-K402
MR-J3-20A
MITSUBISHI ELECTRIC
BU UL#24 80/300-0.2mm2
BU UL#24 80/300-0.2mm2
No use
U-TKVVBS AWG24-12P
19
2
3
LB/WH (0.2mm2-12P)
WH/BN
OG
WH/OG
BU
WH/BU
GN
WH/GN
N510052274AA
UTP5-EM-L006-B
BN
(0.5mm2/4P)
4
4
Panasonic Factory Solutions Co.,Ltd. パナソニック ファクトリーソリューションズ株式会社
Name
Drawing No.
Loc. No.
F4K1020-05A
1
2 3 4 5 6 7 8
A
B
C
D
E
F
1 2 3 4 5 6 7 8
A
B
C
D
E
F
Page. No.
TRAY BOX
(TP-axis driver wiring)
N610067177+007AE
P007