N7205A106B04[201502].pdf - 第206页
在线预览 N7205A106B04[201502].pdf PDF 文档。

4.
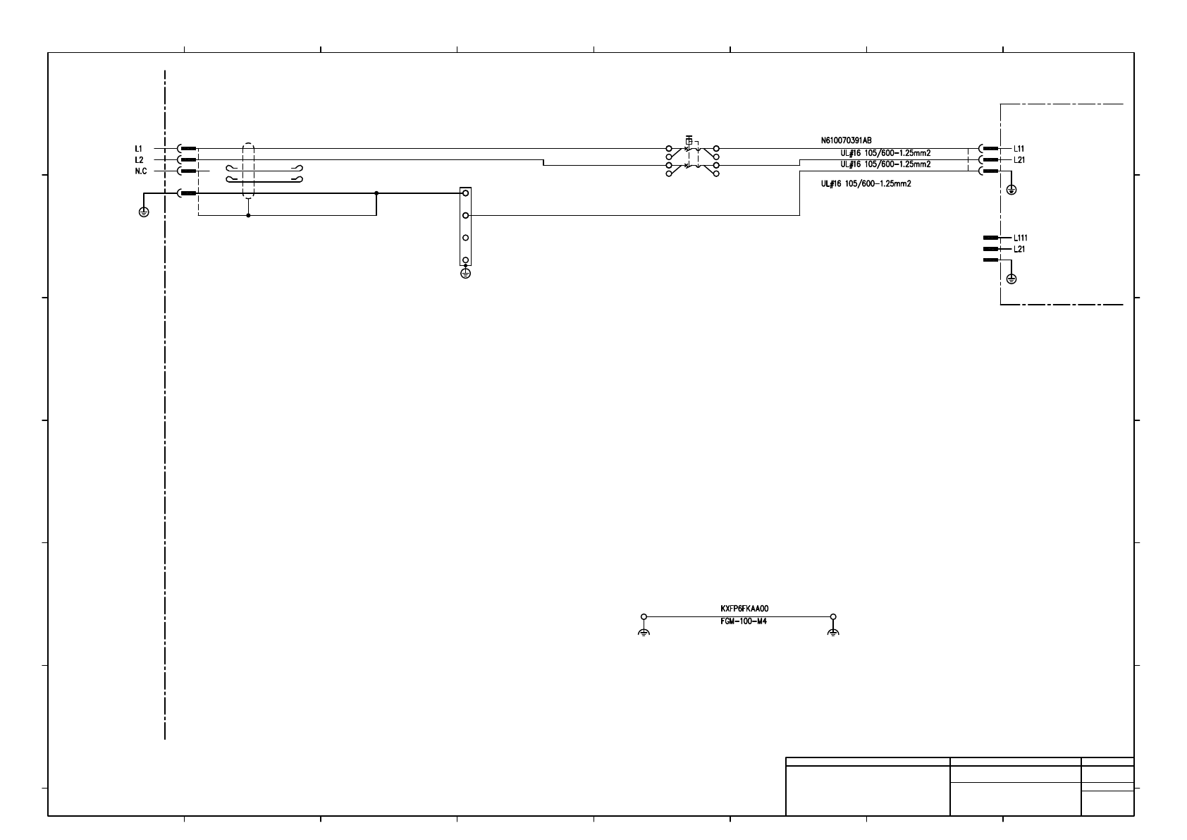
LOAD WIRING DIAGRAM OPTION
負荷配線図 オプション
4-6 TRAY FEEDER WIRING
トレイフィーダ配線
EJM6DB-10-406-00

M/C FRAME
TRAY.PR
A1
A2
B1
B2
RD
WH
BK
N610070390AC
HRNVV-SLABLA(2464)AWG16-5C
-F101
NF100-SRU 2P 5A
1 2
3 4
Mitsubishi Electric
2aF101
TMEE2-5
NICHIFU
1aF101
TMEE2-5
NICHIFU
3aF101 4aF101
TRAY.AC
BK
BK
GN/YE
Magazine
door
Tray
frame
-A05
Tray control unit
TMEE1.25-4
NICHIFU
s
FAN
1
2
3
1
2
3
1-179958-3
TRAY.AC
AMP
1
2
3
s
-X120
N210001550AA
B2
B1
A2
A1
55887-0474
TRAY.P
MOLEX
TMEE5.5-4N
NICHIFU
6
6
GN/YE (1.25mm2-5C)
BN
7
8
NF50-SWU 2P 5A
Panasonic Factory Solutions Co.,Ltd. パナソニック ファクトリーソリューションズ株式会社
Name
Drawing No.
Loc. No.
F4K1020-05A
1
2 3 4 5 6 7 8
A
B
C
D
E
F
1 2 3 4 5 6 7 8
A
B
C
D
E
F
Page. No.
Tray Feeder Wiring
(AC power input)
N610070389+002AJ
P002