N7205A106B04[201502].pdf - 第50页
在线预览 N7205A106B04[201502].pdf PDF 文档。

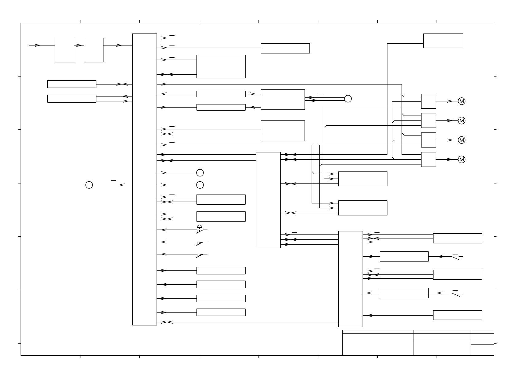
2.
LOAD WIRING DIAGRAM
負荷配線図
2-1 MAIN BODY WIRING
本体部配線
EJM6DB-10-201-00

M
Vacuum Pump
-G201
EMG SW
-S201~-S202
Head
-S101,-S103
Main SW
System
Breaker
Trans
3~200 V
Power
Unit 1
-A02
CPU
Box
-A01
3~ 200 V
M
1~ 200 V
Pump Cooling Fan
-G111
Cart Unit
(Front,Rear)
-F101
24 V
1~ 200 V
Tray Unit
1~ 200 V
-A46
12 V
Valve
-R4*
Sensor
-B1*
-T001
24 V
-A03
Safety Cover SW
-S301~-S304
Multi Recognition Camera
-A45
Main Air Valve
-R5001
Main Air Pressure
-B1033
-K501
-K502
-K503
-K504
Linear Motor
Out of Work Light
-B2002,-B2003
Signal Tower
-B2001
Panel
Control
-K328
Touch Panel
(Front)
-K329
Operation SW Board
(Front)
-A04
Touch Panel
(Rear)
-K330
Operation SW Board
(Rear)
Start SW
12 V
12 V
-S104,-S114
-A31,-A32
-A51
-A11,-A12
M
24 V
Driver Cooling Fan
-G101,-G102
Scanner
-A61,-A62
Nozzle Changer
-A47,-A48
1~ 200 V
-S111,-S113
FX-Axis
FY-Axis
RX-Axis
RY-Axis
Conveyor
Unit
-A23,-A24
24 V
Power Unit 2
-A06
24 V
-B1020,-B1021
Transportation Opening
Sensor
24 V
I/O Board
-K322
Board
Multi Recognition Camera
-M501
-M502
-M503
-M504
M
Roof Cooling Fan
-G103
24 V
Panasonic Factory Solutions Co.,Ltd. パナソニック ファクトリーソリューションズ株式会社
Name
Drawing No.
Loc. No.
F4K1020-05A
1
2 3 4 5 6 7 8
A
B
C
D
E
F
1 2 3 4 5 6 7 8
A
B
C
D
E
F
Page. No.
Main Body Wiring : NPM-D3
(Block Diagram)
N610159580+002AA
P002
24 V
(Front,Rear)
(Rear)
Linear Motor
Linear Motor
Linear Motor
-S401~-S404
Feeder Safety Cover SW
(Front)
(Rear)
3~200,220,380
,400,420,480 V
3~ 200 V