DECAN_L2_TRM(Ver2.9_CS15.51).pdf - 第184页
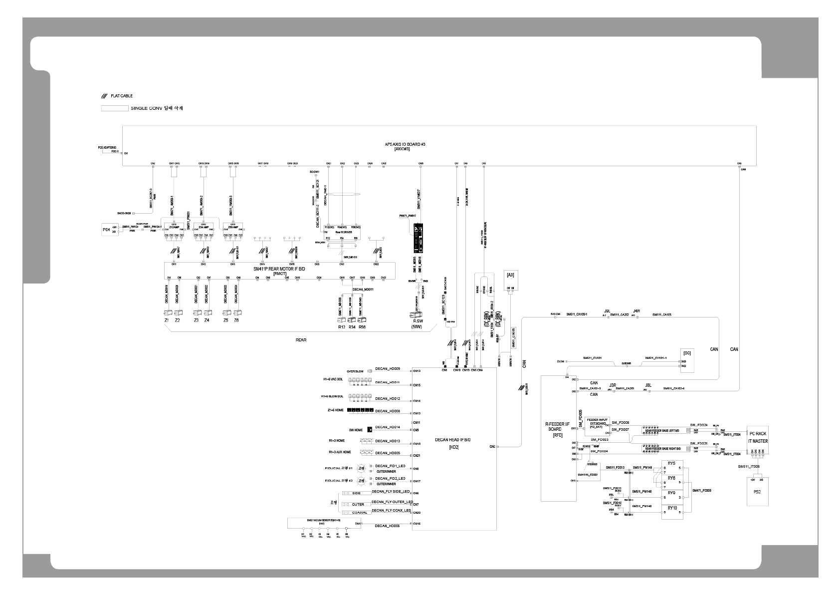
Page HANWHA TECHWIN 180 DECAN L2 Harness Wiring Diagram (5/8)

Page
HANWHA TECHWIN
179
DECAN
L2
Harness Wiring Diagram (4/8)

Page
HANWHA TECHWIN
180
DECAN
L2
Harness Wiring Diagram (5/8)

Page
HANWHA TECHWIN
181
DECAN
L2
Harness Wiring Diagram (6/8)