PT-Nordson-EFD-7160RA-Operating-Manual.pdf - 第17页
Controlador da válvula radial ValveMate 7160RA 17 www.nordsonefd.com/pt Brasil: brasil@nordsonefd.com ; +55 11 4195 2004 r.281/284 Portugal: portugal@nordsonefd.com ; +351 22 961 94 00 Vendas e serviços dos sistemas de a…

Controlador da válvula radial ValveMate 7160RA
16 www.nordsonefd.com/pt Brasil: brasil@nordsonefd.com; +55 11 4195 2004 r.281/284 Portugal: portugal@nordsonefd.com; +351 22 961 94 00
Vendas e serviços dos sistemas de aplicação Nordson EFD disponíveis em todo o mundo.
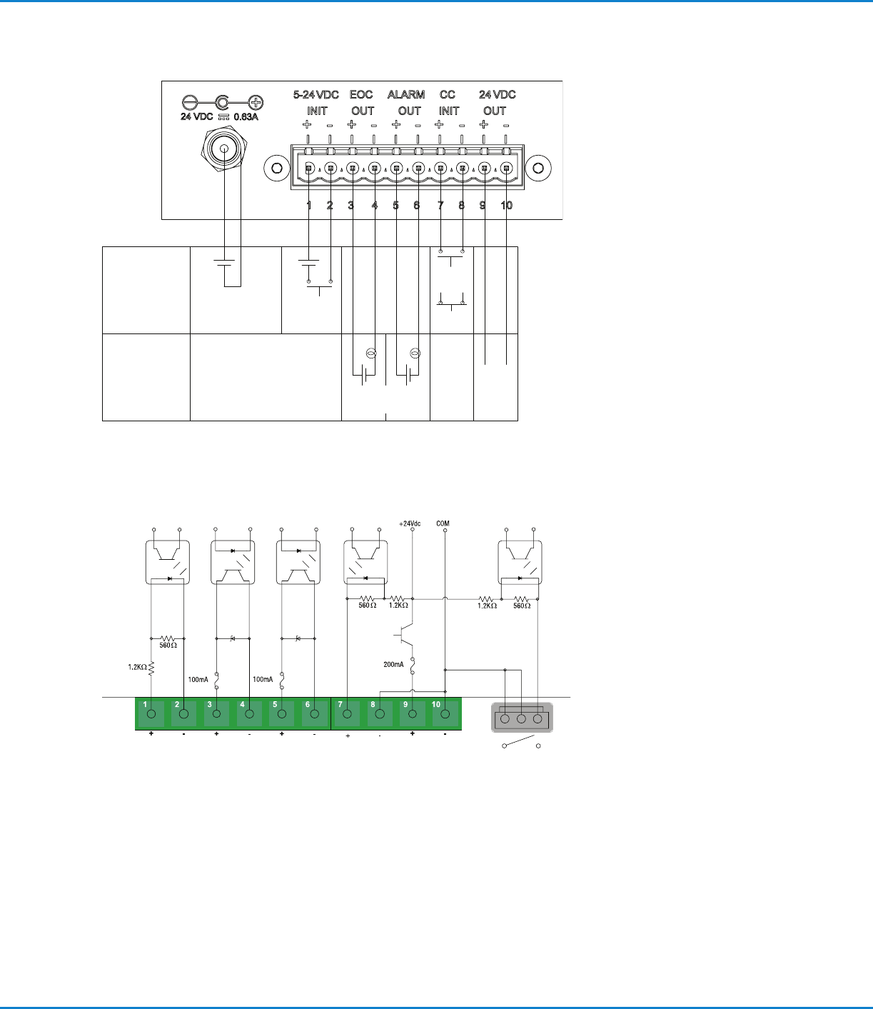
Ligação de Entrada/Saída
A faixa de terminais de 10 pinos inclui uma 5-24 VCC e entradas de inicialização (CC INIT) fecho contacto. As
saídas incluem um Alarme Out, retorno de fim do ciclo (EOC OUT) e uma alimentação suplementar 24 VCC.
• 5-24 VDC INIT: Entrada inicialização da distribuição ativada com uma voltagem de entrada de 5–24 VCC
• EOC OUT: Retorno do fim do ciclo
• ALARM OUT: Circuito que fecha quando está presente uma condição de alarme
• CC INIT: Entrada de inicialização da distribuição ativada com um interruptor de fecho do contacto
• 24 VDC OUT: Voltagem de controlo da saída do solenoide para funcionamento do motor do ar
NOTA: ALARM OUT e EOC OUT (fim do ciclo) só funciona no modo RUN.

Controlador da válvula radial ValveMate 7160RA
17www.nordsonefd.com/pt Brasil: brasil@nordsonefd.com; +55 11 4195 2004 r.281/284 Portugal: portugal@nordsonefd.com; +351 22 961 94 00
Vendas e serviços dos sistemas de aplicação Nordson EFD disponíveis em todo o mundo.
Ligações de inicialização
O 7160RA pode ser inicializado por três entradas:
• 5-24 VDC INIT: Aplicação de 5–24 VCC nos terminais 5-24 INIT VDC, pinos 1+2
• CC INIT: Aplicação de contactos mecânicos nos terminais CC INIT, pinos 7+8
• Pedal: Uso do pedal opcional EFD (P/N 7014865) ligado à tomada do pedal
Na página page 18 encontra-se um esquema das ligações “Esquema das ligações I/O”.
Ligação do alarme OUT
O ValveMate 7160RA tem um circuito de saída do alarme. O circuito Alarme OUT fecha quando está presente uma
condição de alarme O circuito Alarme OUT é um interruptor eletrónico normalmente aberto que pode ligar um
circuito externo 5–24 VCC a um dispositivo externo de sinalização ou uma entrada PLC. A carga máxima é 100 mA,
5–24 VCC.
Ligação do alarme IN
O ValveMate 7160RA proporciona uma utilização alternativa da entrada de inicialização CC INIT para um sinal de
alarme externo. Consulte as instruções “Como habilitar/desabilitar CC INIT I/O como entrada de alarme externo” na
página28 para habilitar. Quando estiver habilitada como entrada de alarme, a CC INIT nos pinos 7 e 8 está ligada
a um interruptor normalmente fechado, tal como um interruptor flutuante de nível baixo no depósito. Quando a CC
INIT está habilitada como entrada de alarme, as ligações nos pinos 7 e 8 devem ser fechadas para inicializar um
ciclo de acionamento da válvula.
Ligação de fim do ciclo (EOC OUT)
O ValveMate 7160RA inclui um circuito EOC OUT para reconhecer um ciclo de acionamento da válvula ativo. O
circuito EOC OUT é um interruptor eletrónico normalmente fechado que pode ligar um circuito externo 5–24 VCC a
um dispositivo externo de sinalização ou uma entrada PLC. A carga máxima é 100 mA, 5–24 VCC.
A sinalização EOC OUT só funciona quando o ValveMate 7160RA está no modo RUN. O EOC OUT está
normalmente fechado no modo RUN enquanto está inativo um ciclo de acionamento da válvula. O interruptor
EOC OUT abre quando inicia o ciclo de acionamento da válvula e fecha quando esse terminou. O sinal EOC OUT
representa apenas o tempo de acionamento da válvula e não é afetado pela configuração do tempo de atraso do ar
do bico da válvula .
Saída 24VCC
Voltagem de controlo da saída do solenoide para funcionamento do motor do ar Os dois fios do cabo solenoide do
conjunto filtro-regulador-lubrificador 7160RA são ligados aos pinos 9 e 10 no conector I/O 7160RA.

Controlador da válvula radial ValveMate 7160RA
18 www.nordsonefd.com/pt Brasil: brasil@nordsonefd.com; +55 11 4195 2004 r.281/284 Portugal: portugal@nordsonefd.com; +351 22 961 94 00
Vendas e serviços dos sistemas de aplicação Nordson EFD disponíveis em todo o mundo.
Esquema das ligações I/O
Esquema da cablagem externa I/O
Esquema elétrico I/O
ALARM
OUT
CC
INIT
24 VDC
OUT
EOC
OUT
5–24 VDC
INIT
++
++
+
-
SWITCH CLOSURES
24 VDC MAX.
100 mA MAX.
AIR MOTOR
CONTROL
CC INIT
NO SWITCH
19 mA MAX. or
VOLTAGE INITIATE
5–24 VDC
3 mA AT 5 VDC
19 mA AT 24 VDC
ALARM IN
NC SWITCH
19 mA MAX.
ENTRADAS
SAÍDAS
POWER IN
24 VDC
0.63 A MAX.