si-g200mk7_doc_par_nothing_xx_ver103_20120705_level01 (1).pdf - 第148页
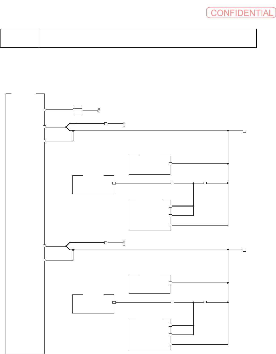
10-10-2 10-10 ケーブル インテリジェントカセット仕様 CABLE (INTELLIGENT CASSETTE) イラスト番号 Ref.No. 部品コード Parts Code 部品名 Parts Name Serial No. 個数 Q'ty 備考 Remarks 同期 Repl. 1 1-835-478-11 パワー リレー AC デンゲン ケ - ブル CABLE, POWER RELAY AC PO…

10-10-1
10-10
ケーブル インテリジェントカセット仕様
CABLE (INTELLIGENT CASSETTE)
CTL-F
INTELLIGENT
CASSETTE
POWER UNIT
1
PWR-F
2
8
5
3
TB2
PC UNIT
CPSW-F
FCART IF
PW-AC
4
SERIAL DIO
BOARD (DR5-F)
J6
J7
CAN-1
L-OUT1F
L-OUT2F
SAFETY
CONTROL
BOARD
SCB-25
CN25
6
9
PC UNIT
SERIAL DIO
BOARD (DR14-R)
J1
J2
CAN-2
L-OUT1R
L-OUT2R
SAFETY
CONTROL
BOARD
SCB-27
CN27
10
DR5F-6
DR5F-7
DR14R-1
DR14R-2
J3
DR14R-3
J10
DR5F-10
CTL-R
7
PWR-R
CPSW-R
RCART IF

10-10-2
10-10
ケーブル インテリジェントカセット仕様
CABLE (INTELLIGENT CASSETTE)
イラスト番号
Ref.No.
部品コード
Parts Code
部品名
Parts Name
Serial
No.
個数
Q'ty
備考
Remarks
同期
Repl.
1 1-835-478-11
パワー
リレー
AC
デンゲン
ケ
-
ブル
CABLE, POWER RELAY AC POWER
1
2 1-837-950-12
TB2
デンゲン
ケ
-
ブル
CABLE, TB2 POWER
1
3 1-837-914-12
IC
ダイシャ
セツゾク
ケ
-
ブル
(F)
CABLE, FLATCAR CONNECTION (F)
1
4 1-835-477-11
パワー
リレー
スイッチ
ケ
-
ブル
(F)
CABLE, POWER RELAY SWITCH (F)
1
5 1-837-915-11
IC
ヌキトリ
カクニン
ケ
-
ブル
1 (F)
CABLE, CONFIRMATION 1 (F)
1
6 1-837-916-11
IC
ヌキトリ
カクニン
ケ
-
ブル
2 (F)
CABLE, CONFIRMATION 2 (F)
1
7 1-837-914-22
IC
ダイシャ
セツゾク
ケ
-
ブル
(R)
CABLE, FLATCAR CONNECTION (R)
1
8 1-835-477-21
パワー
リレー
スイッチ
ケ
-
ブル
(R)
CABLE, POWER RELAY SWITCH (R)
1
9 1-837-915-21
IC
ヌキトリ
カクニン
ケ
-
ブル
1 (R)
CABLE, CONFIRMATION 1 (R)
1
10 1-837-916-21
IC
ヌキトリ
カクニン
ケ
-
ブル
2 (R)
CABLE, CONFIRMATION 2 (R)
1

10-10-3
10-10
ケーブル インテリジェントカセット仕様
CABLE (INTELLIGENT CASSETTE)
イラスト番号
Ref.No.
部品コード
Parts Code
部品名
Parts Name
Serial
No.
個数
Q'ty
備考
Remarks
同期
Repl.