WS-350波峰焊用户手册.pdf - 第48页
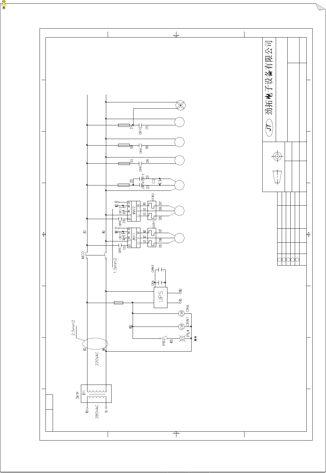
劲拓电子设备有 限公司 第 4 页 共 59 页 WS -350PC-B 型全电脑 控制双波峰焊锡 机用户手册 M4 传输马达 马达风扇 更改单号 7 8 A R5 400 9 5 9 1 B 6 5 4 Ⅳ 标记 Ⅱ Ⅰ Ⅲ 处数 Ⅴ PC 机 408 407 406 14 13 N3 12 8 N1 4 12 A B WS-350PC -B 电气控制图 UPS 3 未注公差按 IT12 执行 设计 DESIGN 审核 CHKD. 批…

劲拓电子设备有限公司 第 3 页 共 59 页 WS-350PC-B 型全电脑控制双波峰焊锡机用户手册
WS-350PCB\ELE\02A
WS-350PC -B
波峰焊电气控制图加
UPS
M2
M3
波峰马达1
波峰马达2
M6
排气风机
M7
FU4/3A
FU3/3A
调宽马达
FU2/3A
冷却风机
1.1
版本号
8
3
7
6
5
4
2
1
SCALE
PCS
A
B
C
D
未注公差按
IT12
执行
日期
DATE
日期
DATE
日期
DATE
3
日期
签字
4
设计
DESIGN
批准
APPD.
审核
CHKD.
2
1
DWG NO.(SUB-DIR FILE NAME)
材料
2004/07/16
图号
MATL
件数
比例
更改单号
处数
标记
5
Ⅱ
Ⅰ
Ⅲ
Ⅳ
Ⅴ
8
7
6
A
B
C
D
郭泽军
6寸电脑扇
M5
清洗泵
M8
FU5/5A
FU0/5A
002
001
9
5
5
9
14
13
13
14

劲拓电子设备有限公司 第 4 页 共 59 页 WS-350PC-B 型全电脑控制双波峰焊锡机用户手册
M4
传输马达
马达风扇
更改单号
7
8
A
R5
400
9
5
9
1
B
6
5
4
Ⅳ
标记
Ⅱ
Ⅰ
Ⅲ
处数
Ⅴ
PC
机
408
407
406
14
13
N3
12
8
N1
4
12
A
B
WS-350PC -B
电气控制图
UPS
3
未注公差按
IT12
执行
设计
DESIGN
审核
CHKD.
批准
APPD.
签字
日期
2004/07/16
日期
DATE
日期
DATE
日期
DATE
郭泽军
图号
材料
1
2
WS-350PCB\ELE\02B
DWG NO.(SUB-DIR FILE NAME)
MATL
比例
件数
SCALE
PCS
7
C
D
N3
R5
1.1
版本号
8
2
10
403
9
5
401
6
5
4
D
C
3
2
1
24V
404
690
800
801
14
13
13
14
13
14
13
14
11
3

劲拓电子设备有限公司 第 5 页 共 59 页 WS-350PC-B 型全电脑控制双波峰焊锡机用户手册
1M
PH3
PH1
PH2
I00
1M
1L+
0.0
0.0
0.1
0.1
0.2
0.2
0.3
0.3
0.4
0.4
0.5
0.5
0.6
0.6
0.7
0.7
1.0
1.1
2M
1.2
2L+
1.3
1.0
1.4
1.1
2M
1.5
M
M
L+
L+
Q
0口
I
调
宽
信
号
I01
I02
计
数
信
号
喷
雾
信
号
定
位
信
号
PH4
I03
CR16
CR17
CR18
LS0
OCR1
急
停
信
号
调
宽
限
位
调
窄
限
位
锡
低
信
号
液
低
信
号
运
输
过
载
波
峰
一
过
载
波
峰
二
过
载
M
I
PH5
OCR3
OCR2
.7
.3
Q
L+
M
.5
.4
2L
.6
.1
.0
1L
.2
Q
A-
B-
B+
M
L+
D+
C+
C-
D-
A+
锡
炉
预
热
一
预
热
二
热
补
偿
A+
A-
B+
B-
C-
C+
D+
D-
运
输
调
速
I04
I05
I06
I07
I10
I11
I12
I13
24V
Q01
Q00
脉
冲
方
向
调
窄
调
宽
Q05
Q04
开
嘴
开
气
Q03
Q02
24V
GND
Q07
Q06
制
冷
压
缩
机
运
输
预
热
二
预
热
一
锡
炉
热
补
偿
Q10
Q20
抽
风
清
洗
冷
却
Q21
Q22
运
输
方
向
L1
FU6/5A
Q32
Q30
Q31
加
热
锡
炉
上
层
备
用
L1
Q33
运
行
灯
Q37
Q36
Q35
Q34
故
障
灯
蜂
鸣
器
待
机
灯
Q23
M
L+
Q25
Q24
.6
2L
.4
.5
.7
Q
1L
Q
.2
.0
.1
.3
FU7/5A
R3
L1
L1
24V
0
波
峰
一
运
行
Q26
Q27
波
峰
二
运
行
M0
L+
M
I0
M1
I1
V1
V0
M0
V0
波
峰
一
高
度
M1
V1
L+
M
I0
M0
V0
I1
M1
V1
波
峰
二
高
度
M2
V2
24V
0
0
24V
24V
0
0
24V
Q
GND
助
焊
剂
泵
FU8/3A
L2
(绿)
(红)
(黄)
电
源
CR16
CR16
L
制
冷
抽
风
1.1
版本号
8
3
7
6
5
4
2
1
SCALE
PCS
A
B
C
D
未注公差按
IT12
执行
日期
DATE
日期
DATE
日期
DATE
3
日期
签字
4
设计
DESIGN
批准
APPD.
审核
CHKD.
2
1
DWG NO.(SUB-DIR FILE NAME)
材料
2004/07/16
图号
MATL
件数
比例
更改单号
处数
标记
5
Ⅱ
Ⅰ
Ⅲ
Ⅳ
Ⅴ
8
7
6
A
B
C
D
WS-350PC-B 波峰机控制图03
WS-350PCB\ELE\03
郭泽军
F10
溢
锡
信
号
CR00
I14
SSR8
A+
A-
M3
CR00
I3
I3A
LS01
液
位
工
作
位
I15
Q11