WS-350波峰焊用户手册.pdf - 第6页
劲拓电子设备有 限公司 第 5 页 共 59 页 WS -350PC-B 型全电脑 控制双波峰焊锡 机用户手册 2. 主要技术参数 机器型号 WS -350 PC-B 预热系统: 预热器发热管 110V AC 550W × 28 预热温度 室温~ 280 ℃ 预热控温方式 PID+SSR 模式 预热升温时间 15MIN 左右(设定温 度: 150 ℃) 焊接系统: 锡炉发热管功率 38 0V AC 1 KW × 12 锡炉容量 600K…

劲拓电子设备有限公司 第 4 页 共 59 页 WS-350PC-B 型全电脑控制双波峰焊锡机用户手册
1.概 述
WS系列全自动双波峰焊锡机包含 WS-350B、WS-350C、WS-350PC、WS-350PC-B 及
WS-350PC-BN 五种机型。
WS-350PC-B 型全自动双波峰焊锡机能自动完成 PCB 板从涂覆助焊剂、预加热、焊锡及冷却等焊接
的全部工艺过程,主要用于无铅焊接表面贴装元件、短脚直插式元件及混装型 PCB 板的整体焊接。
该机以 PC 为控制核心,采用模块化控制,设计上采用多重保护措施,自动化程度高,可靠性强,性
能优异。本机的焊锡喷流系统根据目前国际先进的波峰焊工艺技术设计,可以达到高质量的焊接效果。
本机主要特点:
○整体机构布局设计合理,操作简单,维修方便,可与其它相关设备进行在线接驳;
○第一波峰及第二波峰均采用无级电子变频技术,独立控制,适用于各种类型的 PCB 板焊接;
○助焊剂涂覆采用带自动清洁的喷雾涂覆系统,维护简单,喷嘴使用寿命长;
○助焊剂与外界不接触,无挥发,无污染,成份稳定,无须维护;
○助焊剂喷涂采用马达传动,保证助焊剂涂覆均匀,使用寿命长;
○助焊剂喷涂的面积由 PCB 的大小自动控制,也可人为选择喷涂面积;
○预热系统及焊接系统均采用 PID+SSR 控制模式,温度控制精度高;
○预热系统采用两段独立控温,确保焊接工艺;
○锡炉加热元件采用高温烧结黑管,发热均匀,使用寿命长;
○运输系统采用无级电子调速系统,闭环控制,速度稳定,准确;
○调宽丝杆加有保护套,可防丝杆受力变形及污染;
○具有经济运行功能,最大限度减少焊锡的氧化量;
○具有超温声光报警及紧急制动系统,设有过载保护系统;
○配有制冷模块,温度补偿模块,适合无铅焊接和多种工艺要求;
○锡炉具有手动及自动两种运行模式;
○可根据用户的设定进行自动开机;
○锡炉加热具有二次保护功能。
○锡炉进出及升降采用马达驱动系统并配备保护装置,防止误操作损伤机器。
○具有自动调宽窄功能。
○新型助焊剂自动供给系统使得助焊剂流量稳定,均匀并可快速更换不同种类的助焊剂,无需清洁相
关容器。
○同一种助焊剂更换时无须停机,便可快速更换.
○操作方便,界面友好并可中英文随时切换。

劲拓电子设备有限公司 第 5 页 共 59 页 WS-350PC-B 型全电脑控制双波峰焊锡机用户手册
2.主要技术参数
机器型号
WS-350PC-B
预热系统:
预热器发热管
110VAC 550W×28
预热温度
室温~280℃
预热控温方式
PID+SSR 模式
预热升温时间
15MIN 左右(设定温度:150℃)
焊接系统:
锡炉发热管功率
380VAC 1KW×12
锡炉容量
600KG
锡炉温度
MAX: 300℃
焊接控温方式
PID+SSR 模式
波峰马达
1/4P×2 3P,220V
调速方式
无级变频电子调速
锡炉升温时间
180MIN 左右(设定温度:250℃)
PCB 传输系统:
PCB 宽度
MAX. 350MM
PCB 传输速度
0~1.8M/MIN
传输马达功率
220VAC 90W
调速方式
无级电子调速
整机:
外形尺寸
4300×1250×1620(MM)
总功率
30KW
正常工作功率
≤12KW
电源
3P,380VAC ,50HZ, 60A
气源
0.5MPA
重量
约 950KG
其它:
助焊剂缓冲箱容量
2L
喷雾气压
0.25MPA~0.4MPA
排风扇
220VAC 45W
洗爪马达
220VAC 10W
抽风管直径
200MM
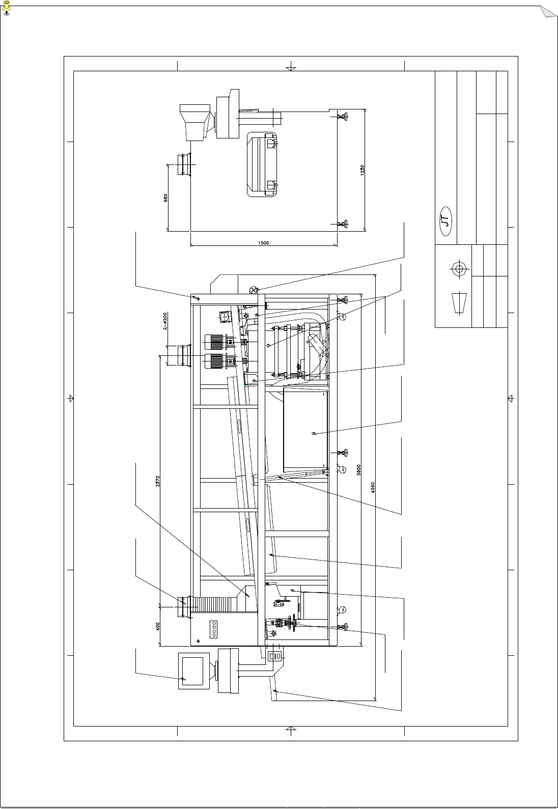
入口接驳尺寸及整机外形的详细尺寸请参看下页图 1(结构示意图)。

劲拓电子设备有限公司 第 6 页 共 59 页 WS-350PC-B 型全电脑控制双波峰焊锡机用户手册
Emergency button
Cooling fan
Spray system
Entrance connection
D
C
B
Display
8
A
8
Flexible supporting system
Preheater
Exhaust hood
Exhaust fan
7
6
5
7
6
5
Cooling system
Furnace
Thermo compensation
4
3
4
3
2
1
WS-350PC-B\00
Computer control wave soldering system
DWG NO.(SUB-DIR FILE NAME)
JT Electronic Equipment Co.,Ltd.
MATL
2
SCALE
PCS
1
1:25
1
D
C
B
A
handwheel2
handwheel1
图 1(结构示意图)