JM-50-Rev00PDF.pdf - 第91页
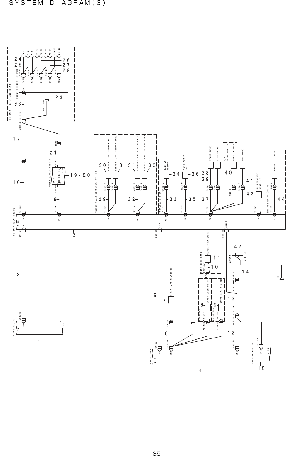
- - REF.NO NOTE PARTNO DESCRIPTION Qty 1 401-28871 IOCONTROLPCBASM 1 2 401-29323 IO-RBKRSERIALCABLEASM 1 3 402-06240 MIBANKRELAYPCBASM 1 4 401-28872 SAFETYPCBASM 1 5 402-18815 RBKR-SFCAB…

- -
43.SYSTEMDIAGRAM(3)

- -
REF.NO NOTE PARTNO DESCRIPTION Qty
1 401-28871 IOCONTROLPCBASM 1
2 401-29323 IO-RBKRSERIALCABLEASM 1
3 402-06240 MIBANKRELAYPCBASM 1
4 401-28872 SAFETYPCBASM 1
5 402-18815 RBKR-SFCABLEASM 1
6 402-05729 SF-YCTOPSENSRELAYCABLEASM 1
7 401-65028 XYLMTSENSORASM 1
8
#02
400-02254 COVEROPENSWCABLEASM 1
9
#01
401-46405 COVERLOCKSVASM 1
10 402-05769 COOPSWREARCABLEASM 1
11 HD-0028100-00 SENSOR 1
12 401-82268 MTSI/FCABLEASM 1
13 402-05733 MTSI/FCABLE2ASM 1
14 401-29336 MTSI/FBRCABLEASM 1
15 401-28875 CONVEYORPCBASM 1
16 402-05748 BKR-FDRIFCABLEASM 1
17 402-18796 MIBANKRLYCABLEASM 1
18 401-29073 FBKR-EUTOPPWRCABLEASM 1
19 402-56187 ASM_JM50_POWER_SUPPLY_UNIT_B
1
20
#01
402-56188 ASM_JM50_POWER_SPLY_UNIT_B_EN 1
21 402-05749 CONNECTORBKTPWRCABLEASM 1
22 402-19636 MIBANKCABLEASM 1
23 401-30360 FEEDERI/FPCBASM 1
24 402-05750 RADIALCBCABLE1ASM 1
25 402-05751 RADIALCBCABLE2ASM 1
26 402-05752 RADIALCBCABLE3ASM 1
27 402-05753 RADIALCBCABLE4ASM 1
28 402-05754 RADIALCBCABLE5ASM 1
29
#02
402-05745 FDFLOATLCABLEASM 1
30
#02
401-81501 SEPARATESENSORRECEIVERASM 1
31
#02
401-81502 SEPARATESENSOREMISSIONASM 1
32
#02
402-05744 FDFLOATRCABLEASM 1
33
#02
402-05746 BANKUPSENSORCABLEASM 1
34
#02
401-29042 AWC/BUORGSENSORCABLEASM 1
35 402-55001 BANKPWRSWCABLEASM 1
36 402-54999 BANKPOWERSWF/RASM 1
37 401-29082 RBKR-OPSWRELAYCABLEASM 1
38 401-90601 STARTSWCABLEASM 1
39 401-90602 STOPSWCABLEASM 1
40
#02
402-44461 CONSOLESWCABLEASM 1
41 401-29025 EMGSWCABLEASM
1
42 401-84382 MTSI/FJUMPERCABLEASM 1
43 402-20298 AIR(N)SENSORCABLEASM 1
44
#02
402-05755 BANKCABLEASM 1

- -
44.SYSTEMDIAGRAM(4)