JUKI_KE-2070-2080_MAINTE_CH.pdf - 第10页
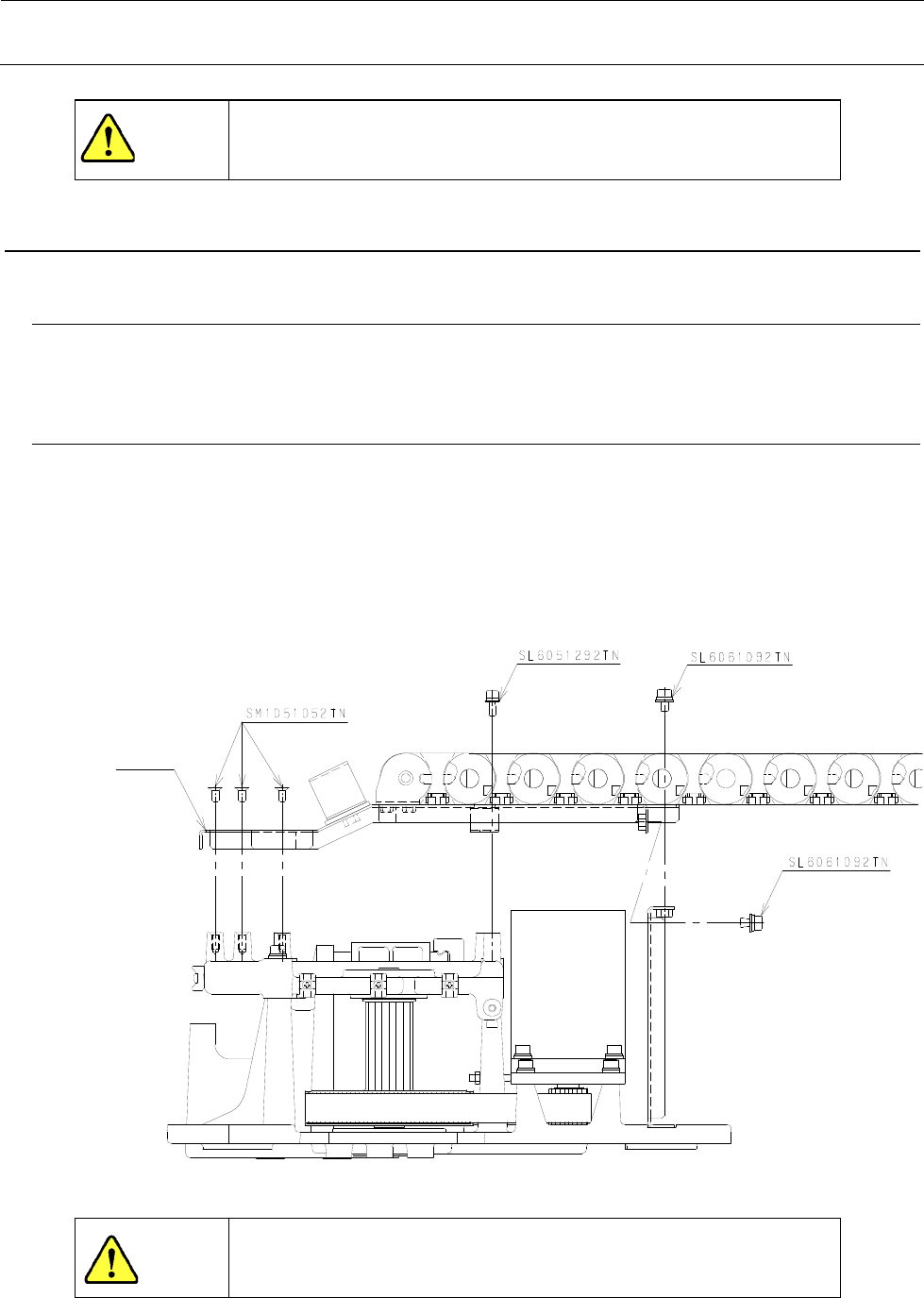
维修调整要领书 1-1 为了防止突然的起动造成事故,请关掉电源之后再进行操作。 1 XY 装置 1-1 .同步皮带的更换和张力调整 各皮带的张力低于判定值时,需要调整皮带的张力。 判定值请参照 P1-4· 规格「在市场上重新调整时」。 1-1-1 .同步皮带 XM 为了高效率地进行作业,请卸下侧面的护罩。卸下侧面护照的安装螺丝,从后侧把它拉出来。 1) 卸下固定 CB 的 SM1051052TN 3 个 、SL6051292TN 1 个…

维修调整要领书
vii
19
IS(选购品) .......................................................................................................................................................... 19-1
19-1. MPC 和 HUB 的更换方法 ........................................................................................................................... 19-1
19-1-1. 当 HUB BOX 被安装在装置外部时 .............................................................................................. 19-1
19-1-2. 当 HUB BOX 被安装在装置内部时 .............................................................................................. 19-4
19-2. 成批更换台车之电缆和连接器的更换方法 ........................................................................................ 19-9
19-3. 成批更换台车之天线的更换方法 ......................................................................................................... 19-10
20
追溯及随需应变(选购品) .............................................................................................................................. 20-1
20-1. RS232C 端口扩展板的更换 ....................................................................................................................... 20-1
20-2. 条形码读取器的更换 ................................................................................................................................... 20-2
21
夹具表 ....................................................................................................................................................................... 21-1
21-1. KE-1070/1070C 夹具表 .............................................................................................................................. 21-1
21-2. KE-1080/2070/2080/2080R 夹具表 ...................................................................................................... 21-3
附录
1. 基板上的基板功能版本、基板图形版本和 DIP SW 的确认方法 ........................................................... A-1
2. 在贴片机本体上确认基板版本的方法 (KE-1070/70C/2070/80/80R 用)......................................... A-2

维修调整要领书
1-1
为了防止突然的起动造成事故,请关掉电源之后再进行操作。
1 XY 装置
1-1.同步皮带的更换和张力调整
各皮带的张力低于判定值时,需要调整皮带的张力。
判定值请参照 P1-4·规格「在市场上重新调整时」。
1-1-1.同步皮带 XM
为了高效率地进行作业,请卸下侧面的护罩。卸下侧面护照的安装螺丝,从后侧把它拉出来。
1) 卸下固定CB的SM1051052TN 3个、SL6051292TN 1个、SL6061092TN 2个。
(右侧没有。)
更换皮带后,请在几天后再次测量张力。
图1-1-1-1
CB 支架
确认
危险

维修调整要领书
1-2
2) 拧松NM6050001SC,松开同步皮带 XM 的张力SM8053002TP。
3) 卸下同步皮带XB。(参照 1-1-2。)
4) 卸卸固定XA皮带轮支架组件的SL6064092TN、固定XA皮带轮的SL6062092TN,XA皮带轮支
架组件。
5) 卸下固定马达组件的SL6062092TN,卸下马达组件。
6) 更换同步皮带 XM。
7) 按照相反的顺序组装。
8) 调整同步皮带 XM 和XB的张力。详细请参照QA表XY装置(1)同步皮带XM、XB项。(调整步骤参
照 1-4 页)
图1-1-1-2
※从左侧观看的图
(右侧也同样)
XA 皮带轮支架组件
X 马达组件
同步皮带 XM
X 机架端部