NPM-D电路.pdf - 第227页
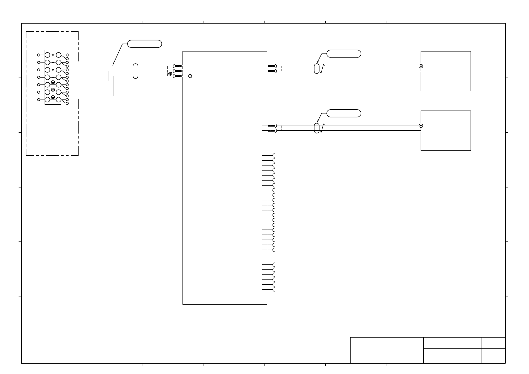
N11 L11 -X132 TB-X132 1 1 2 2 3 3 4 4 5 5 6 6 7 7 ACIN -A02 L11fX132 N11fX132 L11 1 W ACIN-A02 KS-31A GTCE 3×1.0sq 4m BN BU GNYE LNB Unit N11 BK/WH BK CRADLE (Front) DC12V MP-137LN -A62 CRD-MC5X-RCHG1-01 DC12-1 5557-02R-…

N11
L11
-X132
TB-X132
1 1
2 2
3 3
4 4
5 5
6 6
7 7
ACIN
-A02
L11fX132
N11fX132
L11
1
W
ACIN-A02
KS-31A GTCE 3×1.0sq 4m
BN
BU
GNYE
LNB Unit
N11
BK/WH
BK
CRADLE
(Front)
DC12V
MP-137LN
-A62
CRD-MC5X-RCHG1-01
DC12-1
5557-02R-210
DC12-1
1
2
Power supply unit
BK/WH
BK
CRADLE
(Rear)
DC12V
MP-137LN
-A63
CRD-MC5X-RCHG1-01
DC12-2
5557-02R-210
DC12-2
1
2
CART
FEEDER
N610126583AA
N610126584AB
N610126585AB
2464C(BPF)VVP AWG#24×1P-B
2464C(BPF)VVP AWG#24×1P-B
L
N
1
2
P12
G12
1
2
P12
G12
1
2
3
4
5
6
P24-2
G24
A1
A2
A3
A4
A5
B1
B2
B3
B4
C1
C2
C3
C4
C5
D1
D2
D3
D4
B5
D5
G24
G24
P24-1
P24-1
1
1
2
2
2464-1061/ⅡA(PF) LF 1P×24AWG
3
2464-1061/ⅡA(PF) LF 1P×24AWG
3
3
3
Panasonic Factory Solutions Co.,Ltd. パナソニック ファクトリーソリューションズ株式会社
Name
Drawing No.
Loc. No.
F4K1020-05A
1
2 3 4 5 6 7 8
A
B
C
D
E
F
1 2 3 4 5 6 7 8
A
B
C
D
E
F
Page. No.
PDA Support Unit(H):NPM-D
AC input and cable wiring
N610126536+002AD
P002