NPM-D电路.pdf - 第259页
CP1 -T001 TE1N-800-GN/TD-16785-A PRI_200V CPTL PRI_0 CPTN TAISEI DENKI -F201 R.A.V-781BWZ-4 BK BK GN/YE OKAYA LX131 AI 2,5-10 BU PHOENIX CONTACT NX131 1aF101 FK2-5 JST 3aF101 4aF101 L 2aF101 FK2-5 JST AC200V IN R1.25-4 J…

CP1
-T001
TE1N-800-GN/TD-16785-A
PRI_200V CPTL
PRI_0 CPTN
TAISEI DENKI
-F201
R.A.V-781BWZ-4
BK
BK
GN/YE
OKAYA
LX131
AI 2,5-10 BU
PHOENIX CONTACT
NX131
1aF101
FK2-5
JST
3aF101
4aF101
L
2aF101
FK2-5
JST
AC200V
IN
R1.25-4
JST
PRI0T001
P200T001
AI 2,5-10 BU
PHOENIX CONTACT
CPTNT001
CPTLT001
AI 2,5-10 BU
PHOENIX CONTACT
PE
N
L
-X131
TB-X131(F000069)
1 1
2 2
3 3
PHOENIX CONTACT
N
-F101
NF100-SRU 2P 5A
(5A)
1 2
3 4
Mitsubishi Electric
R2-4
JST
AH-6 ORANGE AWG1
N610126564AB
N610126565AB
N610126566AB
R2-4
JST
R2-4
JST
R2-4
JST
R2-4
JST
R2-4
JST
R2-4
JST
R2-4
JST
N610126568AA
N610126567AA
N610126569AA
Flexible Conveyor
Station control
Upper side
Front Base
Flexible Conveyor
Station control
Upper side
Middle Base
Flexible Conveyor
Station control
Upper side
Rear Base
1
NF50-SWU 2P 5A
2
2
2
-X001
N510013514AA
Asada Metal Industry
2
UL1015 14AWG GN/YE GN/YE
UL1015 14AWG GN/YE GN/YE
UL1015 14AWG GN/YE GN/YE
UL1015 14AWG GN/YE GN/YE
UL1015 14AWG BK BK
UL1015 14AWG BK BK UL1015 14AWG BK BK
UL1015 14AWG BK BK
L11 P003-2A
N11 P003-2B
E(T001) P003-2B
E(X132) P003-2B
3
3
NICHIFU
TMEE2-5
3
NICHIFU
TMEE2-5
3
3
Panasonic Smart Factory Solutions Co.,Ltd. パナソニック スマートファクトリーソリューションズ株式会社
Name
Drawing No.
Loc. No.
F4K1020-05A
1
2 3 4 5 6 7 8
A
B
C
D
E
F
1 2 3 4 5 6 7 8
A
B
C
D
E
F
Page. No.
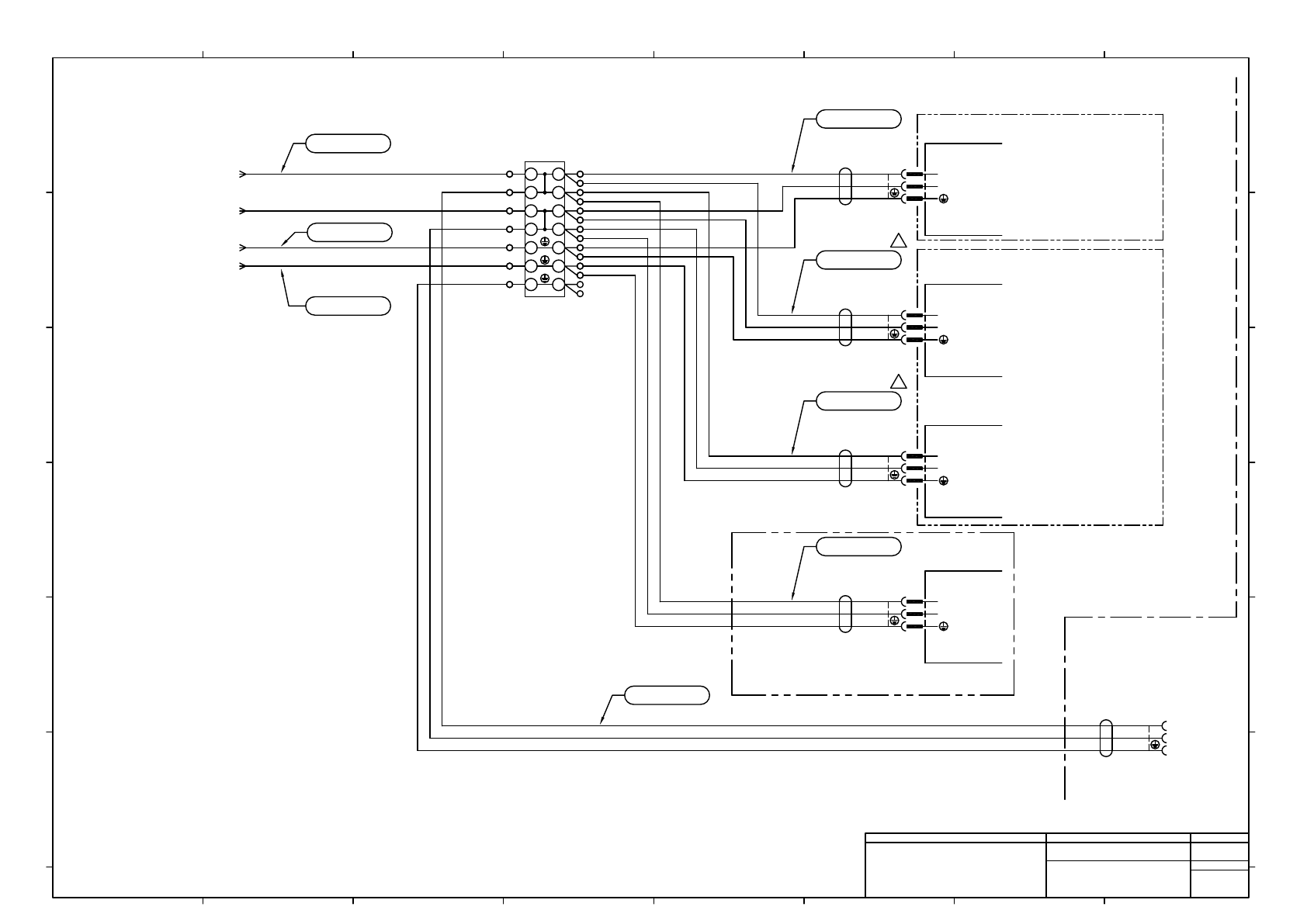
POWER UNIT(Electric Parts):NPM-D
AC input
N610130584+002AE
P002

L
N
PC
ACIN
-A01
NEC
W
1
ACIN-A01
KS-31A GTCE 3×1.0sq 4m
BN
BU
GNYE
KAWASAKI DENSEN
W
1
ACIN-K901
KS-31A GTCE 3×1.0sq 4m
BN
BU
GNYE
KAWASAKI DENSEN
L
N
HUB
ACIN
-K901
DGS-3200-10
D-Link Japan
L
N
HUB
ACIN
-K902
DGS-1016D
D-Link Japan
L11cX132
L11bX132
AI 1,5-10 BK
PHOENIX CONTACT
L11eX132
N11bX132
N11cX132
N11eX132
W
1
ACIN-K902
KS-31A GTCE 3×1.0sq 4m
BN
BU
GNYE
KAWASAKI DENSEN
L11aX132
AI 2,5-10 BU
PHOENIX CONTACT
N11aX132
N610130584+002AB-7C L11
N610130584+002AB-7C N11
N610130584+002AB-4D E(X132)
W
1
ACIN-A02
KS-31A GTCE 3×1.0sq 4m
BN
BU
GNYE
KAWASAKI DENSEN
L
N
power supply unit
ACIN
-A02
LNB
L11fX132
N11fX132
(OPTION)
W
1
AC200
KS-31A GTCE 3×1.0sq 4m
BN
BU
GNYE
KAWASAKI DENSEN
L11dX132
AI 1,5-10 BK
N11dX132
To
Monitor display
N610130584+002AB-7C E(T001)
N11
L11
-X132
TB-X132(F000070)
1 1
2 2
3 3
4 4
5 5
6 6
7 7
PHOENIX CONTACT
N610142669AA
N610142670AA
N610126570AA
N610126576AA
N610126571AB
BK UL#14 105/600-2.0mm2
BK UL#14 105/600-2.0mm2
GN/YE UL#14 105/600-2.0mm2
GN/YE UL#14 105/600-2.0mm2
N610126572AA
N610126573AA
(OPTION) N610130583** HUB Unit
(OPTION) N610080806** FA PC KIT
N610126583AA
(OPTION)
N610126536** PDA Support Unit(H)
1
1
Panasonic Factory Solutions Co.,Ltd. パナソニック ファクトリーソリューションズ株式会社
Name
Drawing No.
Loc. No.
F4K1020-05A
1
2 3 4 5 6 7 8
A
B
C
D
E
F
1 2 3 4 5 6 7 8
A
B
C
D
E
F
Page. No.
POWER UNIT(Electric Parts):NPM-D
AC wiring
N610130584+003AC
P003