D3Wiring Diagram__N7205A106B.pdf - 第124页
-K349 PPE0AA #1 -B1A04 EE-SX911-R BN BK BU WH OMRON Y-axis Interference Detection CN7 LED Controller #1 BK RD GN WH BN YE RMFEV(2517) AWG23(0.3)/6C R1.25-4 JST FG4K349 R1.25-4 JST FG3K349 N610157824AB +24V 24G ILK01 1 2 …

LED Lighting #1
Area Camera
-E001
CN3
CN5
-K349
PPE0AA #1
LED Controller #1
CN1
CN4
Height Sensor
(Option)
N610112848** : Height Sensor:NPM-D
GND
SENSE
24V
1
2
3
OUT
4
CH3_A
CH3_K
5V
1
7
2
GND
CH3_TEMP
CH4_A
8
3
4
CH4_K
5V
GND
9
10
5
CH4_TEMP
F.G
F.G
11
6
12
CH1_A
CH1_K
5V
1
6
2
GND
CH1_TEMP
CH2_A
7
3
4
CH2_K
5V
GND
8
9
5
CH2_TEMP
10
CH1_A
CH1_K
CH2_A
1
5
4
CH2_K
CH3_A
CH3_K
8
3
7
CH4_A
CH4_K
F.G
2
6
9
MOLEX
CN3K349
43025-1000
1
6
2
7
3
4
8
9
5
10
MOLEX
CN4K349
43025-1200
1
7
2
8
3
4
9
10
5
11
6
12
MOLEX
CN5
43025-0400
4
3
2
1
MOLEX
CN1E001
43645-0900
9
6
2
7
3
8
4
5
1
LASER
SENSOR
-B1G00T
IA-030SO(50206)
KEYENCE
24 V
OUT
0V
IN1
IN2
-B1G00
IA-1000SO(50205)
BN
BK
BU
PK
VT
KEYENCE
UL2464-SB(SPV856) 4P×24AWG(11/0.16TA) LF BK
BK/WH
BK
RD/WH
RD
GN/WH
GN
YE/WH
YE
N610157815AD
N610125990AA
Note1) Connector pin arrangement is not sequential.
Note1)
Note1)
Note1)
1
2464-1061/ⅡA-SBX(PF) LF 4P×24AWG
2
2
2464C(BPF)VSVP AWG#24×4P-B
3
3
Panasonic Smart Factory Solutions Co.,Ltd. パナソニック スマートファクトリーソリューションズ株式会社
Name
Drawing No.
Loc. No.
F4K1020-05A
1
2 3 4 5 6 7 8
A
B
C
D
E
F
1 2 3 4 5 6 7 8
A
B
C
D
E
F
Page. No.
XY UNIT : NPM-D3
(Led Lighting 1 Wiring)
N610157814+006AD
P006

-K349
PPE0AA #1
-B1A04
EE-SX911-R
BN
BK
BU
WH
OMRON
Y-axis Interference
Detection
CN7
LED Controller #1
BK
RD
GN
WH
BN
YE
RMFEV(2517) AWG23(0.3)/6C
R1.25-4
JST
FG4K349
R1.25-4
JST
FG3K349
N610157824AB
+24V
24G
ILK01
1
2
3
AMP
B1A04P
177908-1
4
3
2
1
JST
CN7K349
PAP-03V-S
3
2
1
AMP
B1A04R
177900-1
4
3
2
1
1
Panasonic Smart Factory Solutions Co.,Ltd. パナソニック スマートファクトリーソリューションズ株式会社
Name
Drawing No.
Loc. No.
F4K1020-05A
1
2 3 4 5 6 7 8
A
B
C
D
E
F
1 2 3 4 5 6 7 8
A
B
C
D
E
F
Page. No.
XY UNIT : NPM-D3
(Sensor 1 Wiring)
N610157814+007AB
P007

WH
WH
RD/GN
OG
BN
RD
OG/GR
OG/WH
OG/RD
OG/BK
RD/BK
BN/GR
RD/RD
BN/WH
BN/RD
BN/BK
RD/WH
WH
N510067887AA
2
3
16
4
17
26
13
6
19
5
18
7
20
8
21
9
22
10
23
11
24
12
HONDA
CN4K303
HDR-E26MSG1+
25
14
1
HDR-E26LPK+
15
1
14
25
HONDA
1B3001R
HDR-E26FSG1+
12
24
11
23
10
22
9
21
8
20
7
18
5
19
6
13
26
17
4
16
3
2
HDR-E26LPK+
15
J14J100605-00
CN4
Capture Board
14
25
12
24
11
23
10
22
9
21
8
20
7
18
5
19
6
13
1
26
17
4
16
3
15
2
GND
X0-
X0+
X1-
X1+
X2-
X2+
XCLK-
XCLK+
X3-
X3+
SERTC+
SERTC-
CC1-
CC1+
SERTFG-
SERTFG+
GND
GND/12V
GND/12V
CC2+
CC2-
CC3-
CC3+
CC4+
CC4-
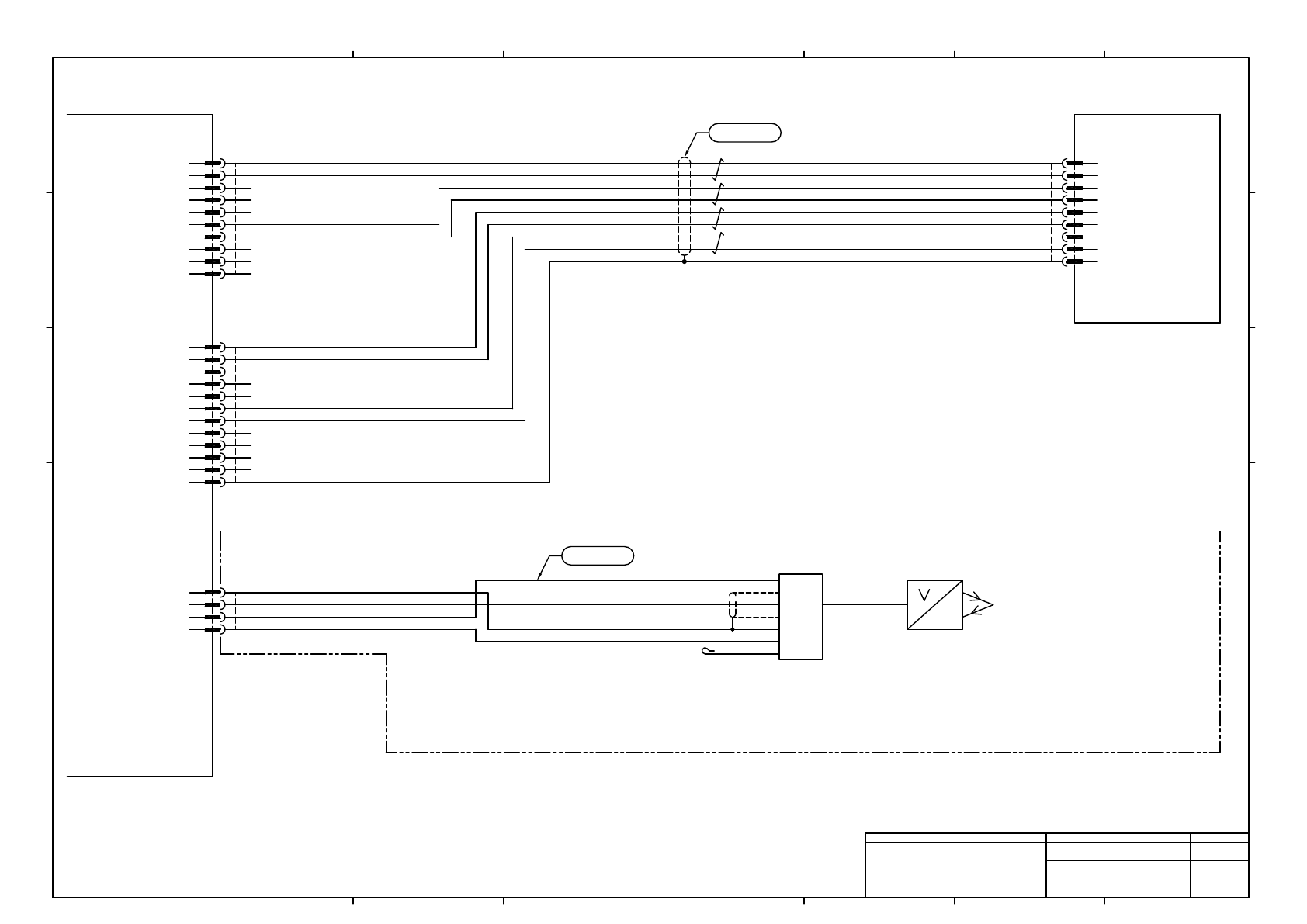
-K303
PPRCAH
-A01
CPU Box
-B3001
Area Camera
14
2
15
3
16
4
17
5
18
6
19
7
20
9
22
8
21
13
1
26
10
23
11
24
12
25
GND
X0-
X0+
X1-
X1+
X2-
X2+
XCLK-
XCLK+
X3-
X3+
SERTC+
SERTC-
CC1-
CC+
SERTFG-
SERTFG+
GND
GND/12V
GND/12V
NC
NC
NC
NC
NC
NC
(Front)
FGC-8-M4
Kitagawa Industries
Note1) Connector pin arrangement is not sequential.
Note1)
MTNW000225AA
2
3
16
4
17
26
13
6
19
5
18
7
20
8
21
9
22
10
23
11
24
12
3M
1B3001P
SDR Plug
25
14
1
15
1
14
2
3M
B3001
SDR Plug
15
3
16
4
17
5
18
6
19
7
20
9
22
8
21
13
26
10
23
11
24
25
12
1SQ26-P1E6-P1C-036
Note1) Note1)
1
SEIWA
E04SR150718
Panasonic Smart Factory Solutions Co.,Ltd. パナソニック スマートファクトリーソリューションズ株式会社
Name
Drawing No.
Loc. No.
F4K1020-05A
1
2 3 4 5 6 7 8
A
B
C
D
E
F
1 2 3 4 5 6 7 8
A
B
C
D
E
F
Page. No.
XY UNIT : NPM-D3
(Area Camera 1 Wiring)
N610157814+008AB
P008