D3Wiring Diagram__N7205A106B.pdf - 第67页
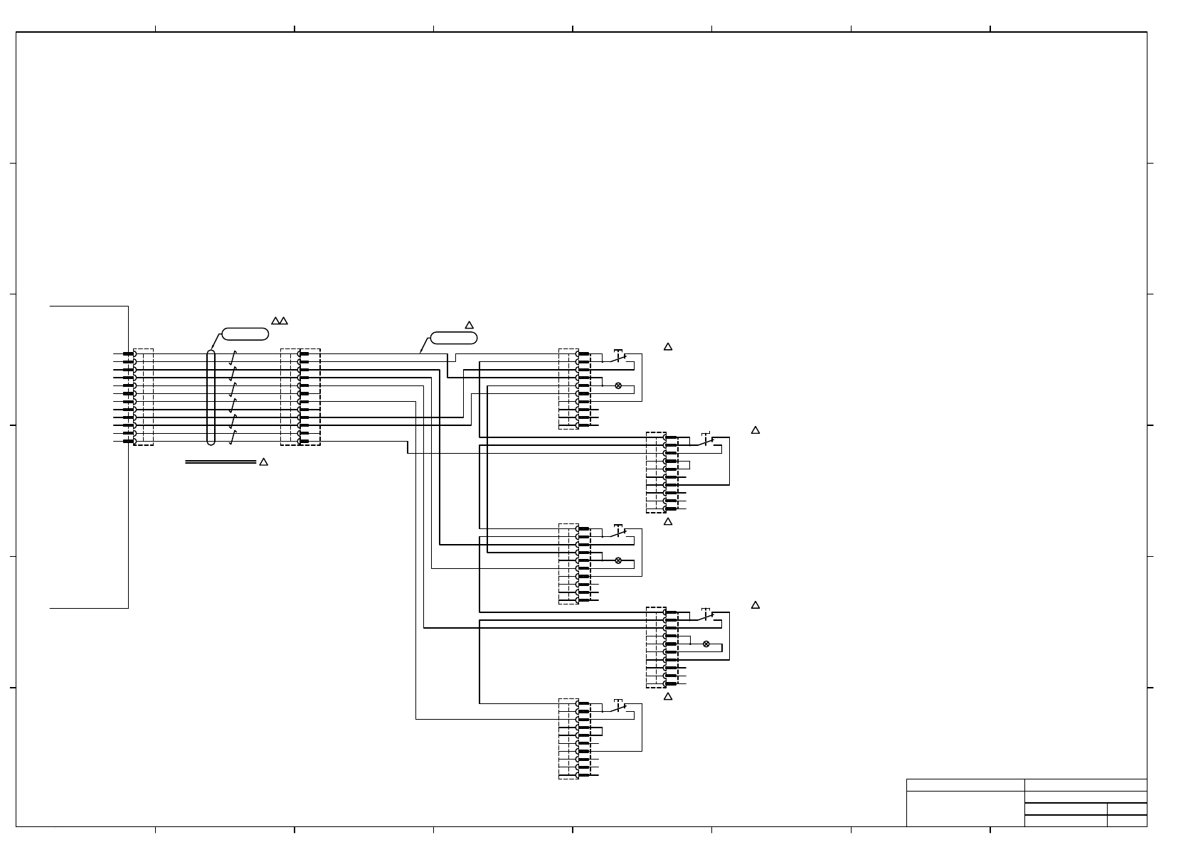
-A02 Power Unit 1 -K321 PNF0B4 ILK Board #1 CN-SRV -K328 PNF0A5 CN11 CN15 Panel Control Board N610112733** :Whole Cover (H):NPM-D N610159588AD N610159632AE IN046 24GND SERVO COM 12G START SWF 12G 1 2 3 CONNECTION STATUS …

CN12
N610159631AD
+12VD-OUT
12G
IN1
12
1
2
OUT1
IN2
OUT2
IN3
OUT3
5
3
6
4
10
IN4
7
OUT4
IN5
11
8
IN6
9
BU/WH
BU
BN/WH
BN
YE/WH
YE
GN/WH
GN
BK/WH
BK
RD/WH
RD
UL2464 (SPV840) 6P×24AWG(11/0.16TA) LF BK
MOLEX
CN12K328
43025-1200
12
1
2
5
3
6
4
10
7
11
8
9
MOLEX
CN1K330
43025-1200
9
8
11
7
10
4
6
3
5
2
1
12
-K328
PNF0A5
Panel
Control Board
Note1) Note1)
4
2464C(BPF)VVP AWG#24×6P-B
4
3
MOLEX
CN1K330P
43020-1200
12
1
2
5
3
6
4
10
7
11
8
9
1
2
3
JST
S113R
PAP-10V-S
4
5
6
7
8
9
10
1
2
3
JST
S111R
PAP-10V-S
4
5
6
7
8
9
10
1
2
3
JST
K330_1R
PAP-10V-S
4
5
6
7
8
9
10
1
2
3
JST
K330_2R
PAP-10V-S
4
5
6
7
8
9
10
1
2
3
JST
K330_3R
PAP-10V-S
4
5
6
7
8
9
10
Rear
EXCHANGE SW
1
2
3
4
5
6
7
8
9
10
B10B-PASK
A3UL-TBU-2A1C-M-SP4
OMRON
-S113
Rear
SELECT SW
1
2
3
4
5
6
7
8
9
10
B10B-PASK
JST
A3UL-TBU-2A1C-M-SP2
OMRON
-K330_1
Rear
STOP SW
1
2
3
4
5
6
7
8
9
10
B10B-PASK
JST
A3U-TBK-A1C-M-P5
OMRON
-K330_3
1
2
3
4
5
6
7
8
9
10
B10B-PASK
JST
A3US-SB-2M-AC
OMRON
-S111
Rear
SERVO SW
A3UL-TBU-2A1C-M-SP1
OMRON
-K330_2
JST
B10B-PASK
1
2
3
4
5
6
7
8
9
10
Rear
ACTIVATION SW
MTKC021302AC
5
5
5
5
5
5
Note1) Connector Pin arrangement is not sequential.
UL#24 80/300-0.2mm2 BU BU
UL#24 80/300-0.2mm2 BU BU
UL#24 80/300-0.2mm2 BU BU
UL#24 80/300-0.2mm2 BU BU
UL#24 80/300-0.2mm2 BU BU
UL#24 80/300-0.2mm2 BU BU
UL#24 80/300-0.2mm2 BU BU
UL#24 80/300-0.2mm2 BU BU
UL#24 80/300-0.2mm2 BU BU
UL#24 80/300-0.2mm2 BU BU
UL#24 80/300-0.2mm2 BU BU
UL#24 80/300-0.2mm2 BU BU
UL#24 80/300-0.2mm2 BU BU
UL#24 80/300-0.2mm2 BU BU
Panasonic Smart Factory Solutions Co.,Ltd パナソニック スマートファクトリーソリューションズ株式会社
Name
Drawing No.
Kit No. Loc. No.
1 2 3 4 5 6 7 8
A
B
C
D
E
F
1
2 3 4 5 6 7 8
A
B
C
D
E
F
F4K1020-03A
Main Body Wiring : NPM-D3
(Servo Switch Wiring Rear)
N610159580+017AF
渡邊(18-002509)
泉田(20-001375)
三野(16-002568)

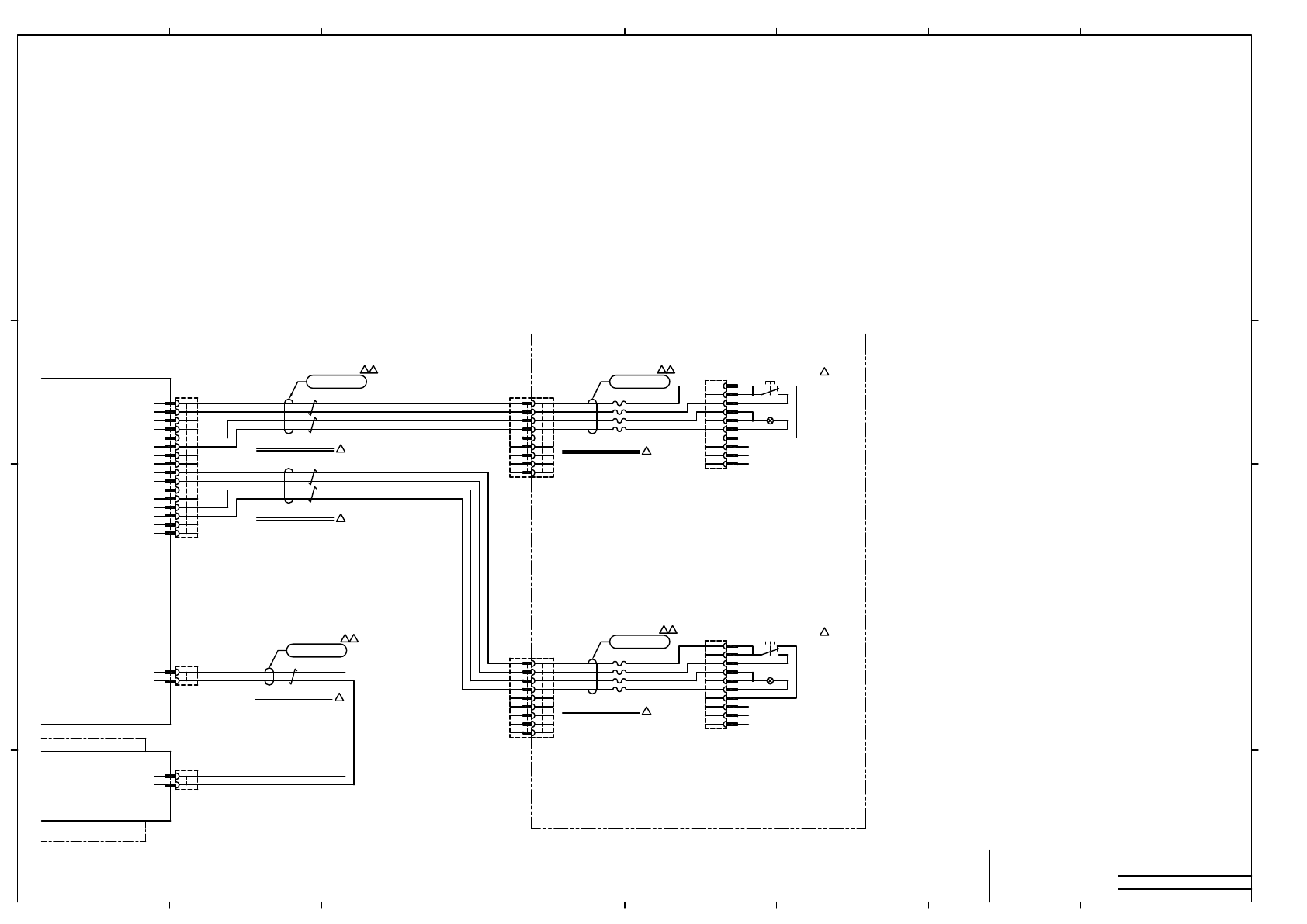
-A02
Power Unit 1
-K321
PNF0B4
ILK Board #1
CN-SRV
-K328
PNF0A5
CN11
CN15
Panel Control Board
N610112733** :Whole Cover (H):NPM-D
N610159588AD
N610159632AE
IN046
24GND
SERVO
COM
12G
START SWF
12G
1
2
3
CONNECTION STATUS SWF
+12VD-OUT
START LPF
4
5
6
7
8
+12VD-OUT
CONNECTION STATUS LPF
12G
START SWR
12G
9
10
11
CONNECTION STATUS SWR
+12VD-OUT
START LPR
12
13
14
15
16
+12VD-OUT
CONNECTION STATUS LPR
BK/WH
BK
UL2464 (SPV854) 1P×22AWG(17/0.16TA) LF BK
BK/WH
BK
RD/WH
RD
UL2464 (SPV840) 2P×24AWG(11/0.16TA) LF BK
BK/WH
BK
RD/WH
RD
UL2464 (SPV840) 2P×24AWG(11/0.16TA) LF BK
UL2464 (SPV924) 4×25AWG(40/0.08TA) LF BK
GN
RD
WH
BK
MTKC021305AA
MTKC021306AA
UL2464 (SPV924) 4×25AWG(40/0.08TA) LF BK
GN
RD
WH
BK
MOLEX
CN11K328
43025-1600
1
2
3
4
5
6
7
8
9
10
11
12
13
14
15
16
AMP
1S104P
177911-1
9
8
7
6
5
4
3
2
1
AMP
1S104R
177903-1
9
8
7
6
5
4
3
2
1
MOLEX
CN15K328
5557-02R-210
2
1
JST
CN-SRV
PAP-02V-S
2
1
AMP
1S114P
177911-1
9
8
7
6
5
4
3
2
1
AMP
1S114R
177903-1
9
8
7
6
5
4
3
2
1
1
2
1
2
Note1) Connector Pin arrangement is not sequential.
2464C(BPF)VVP AWG#24×2P-B
3
4
2464C(BPF)VVP AWG#24×2P-B
4
2464C(BPF)VVP AWG#22×1P-B
4
4
3 4
4
4
T/2464-3599 クロ LF 4×24AWG
4
T/2464-3599 クロ LF 4×24AWG
4
1
2
3
JST
S104R
PAP-10V-S
4
5
6
7
8
9
10
Front
START SW
A3UL-TBG-2A1C-M-SP3U
OMRON
-S104
JST
B10B-PASK
1
2
3
4
5
6
7
8
9
10
5
5
1
2
3
JST
S114R
PAP-10V-S
4
5
6
7
8
9
10
Rear
START SW
A3UL-TBG-2A1C-M-SP3U
OMRON
-S114
JST
B10B-PASK
1
2
3
4
5
6
7
8
9
10
5
5
Panasonic Smart Factory Solutions Co.,Ltd パナソニック スマートファクトリーソリューションズ株式会社
Name
Drawing No.
Kit No. Loc. No.
1 2 3 4 5 6 7 8
A
B
C
D
E
F
1
2 3 4 5 6 7 8
A
B
C
D
E
F
F4K1020-03A
Main Body Wiring : NPM-D3
(Operation Switch Wiring)
N610159580+018AF
渡邊(18-002509)
泉田(20-001375)
三野(16-002568)

-A01
CPU Box
-K301
CPU Board
LAN1K301
CNLN
STPC26-5E(LB)-S220C
USB1
Y-E DATA
YD-8V76-00000001
-C101
Card
Reader
KUSB2-AM-MBM L=2100 L TAK
CNLAN2
MTNW000200AA
MTNW000522AA
CNLAN1
LAN1K301
CNLAN1
USB1
CNLN
NPM-D3 Main Body
HUB Unit(Electric Parts):NPM-D
Inspection Box
LAN1K301
Inspection Box (Option)
CNLAN2
Wiring Assy OP : NPM_2D
LAN1K301
CNLAN1
N510051861AA
N510051164AA
Connection in case of
Inspection Box OP
Connection in case of
Inspection Box OP
HUB
1
1
2
KUSB2-AM-MBM L=2100 L
2
N510040518AA
N510051861AA
3
Kaneko cord
B841S-88GF-H001
Japan Telegaertner
TA1958SS-NBK
MTNW001224AA
1
HEISEI Tecnology
YD-8V76-00000002
4
Panasonic Smart Factory Solutions Co.,Ltd. パナソニック スマートファクトリーソリューションズ株式会社
Name
Drawing No.
Loc. No.
F4K1020-05A
1
2 3 4 5 6 7 8
A
B
C
D
E
F
1 2 3 4 5 6 7 8
A
B
C
D
E
F
Page. No.
Main Body Wiring : NPM-D3
(LAN,USB Wiring)
N610159580+019AE
P019