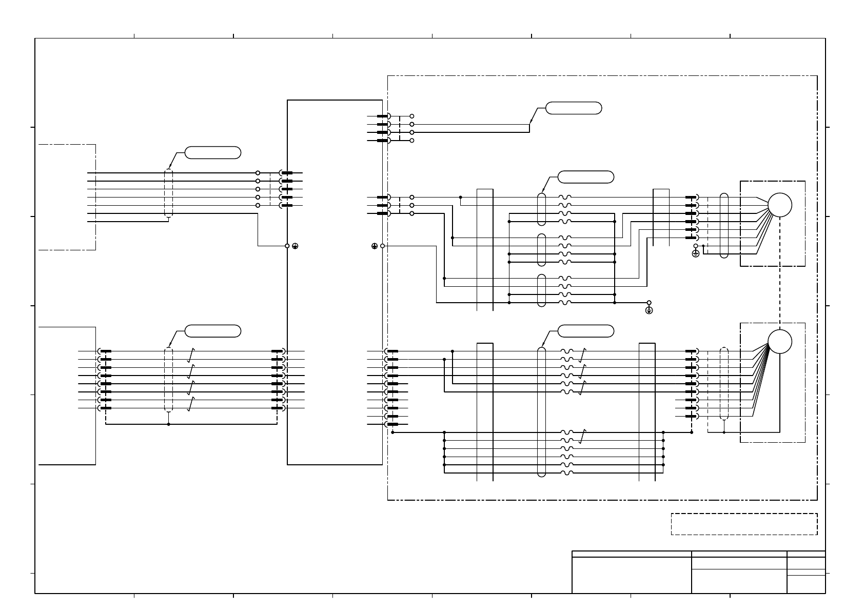
D3Wiring Diagram__N7205A106B.pdf - 第58页
-A02 Power Unit 1 E2K503 2-M4 JST X2B Motor Driver FY-Axis FG1K503 SSG Linear 1 5 2 6 3 9 4 7 8 R2-4 JST FGM503 FGK503 R2-4 JST R2-4 JST N610157826AB MTNW000210AA UL#16 105/600-1.25mm2 BK TDK ZCAT3035-1330 N610157842AE L…

-A02
Power Unit 1
FY-Axis
Motor Driver
X2B
FX-Axis
R2-4
E2K502
FY-Axis Motor
1
5
2
6
3
9
4
7
8
W
V
U
W
V
SSG
SM
U
A1
B1
A2
B2
A3
B3
Linear
-M502
E
E
4XAK502(L2)
5XAK502(L1)
AI 2,5-12 BU
PHOENIX CONTACT
3XAK502(L3)
2XAK502(L1C)
AI 1-12 RD
1XAK502(L2C) 2XBK502(V)
1XBK502(W)
3XBK502(U)
AI-TWIN2x1.5-12BK
PHOENIX CONTACT
XAK502
05JFAT-SAXGSA-L
5
4
3
2
1
JST
XBK502
03JFAT-SAXGSA-L
3
2
1
JST
JST
R5.5-4
JST
EM502
5.5-S4
JST
TDK
ZCAT3035-1330
N610157821AB
TDK
ZCAT3035-1330
MTNW000159AA
SEIWA
E04SR200932
L112c1X1
L212c1X1
L312c1X1
L11b4X1
L31b5X1
FG1K502
TX+
TX-
3
6
1
2
5
4
7
8
RMFEV-P(2517) AWG17/2C+AWG21/2C
RD
BN
BK
WH
RMFEV-P(2517) AWG17/2C+AWG21/2C
RD
BN
BK
WH
RMFEV-P(2517) AWG17/2C+AWG21/2C
RD
BN
BK
WH
GN
BK
YE
BU
WH
OG
RD
BN
PK
GY
VT
LB
STPC26-5E(W)-S020C
GN
WH/GN
OG
WH/OG
BU
WH/BU
BN
WH/BN
X2BK501
8
7
4
5
2
1
6
3
X2AK502
8
7
4
5
2
1
6
3
HRZVV-SB-H(c2570) AWG15/4C+AWG19/2C
GN/YE
BN
BU
BK
RD
WH
AMP
YMM502
1-179555-3
B3
A3
B2
A2
B1
A1
DDK
YEM502
17JE-23090-02(D1)
8
7
4
9
3
6
2
5
1
RMFEV-P(2517) AWG25/4P+AWG30/4C
JST
X5K502
MUF-PK10K-X
1
2
3
4
5
6
7
8
9
10
3
2
JST
4
1
04JFAT-SAXGSA-L
XCK502
-K501
MCDHT3520NL3
Panasonic (Motor)
E1K502
2XCK502(B2)
AI1.5-10BK
PHOENIX CONTACT
3XCK502(B3)
BK
N610161318AC
N610157818** : XY-Axis Front Side Wiring : NPM-D3
XA
L1
L2
L3
L1C
L2C
RX+
RX-
X2A
3
6
1
2
5
4
7
8
X5
1
2
3
4
5
6
7
8
9
10
EX5V
EX0V
EXPS
/EXPS
EXA
/EXA
EXB
/EXB
EXZ
/EXZ
U
V
W
NC
B2
B3
B1
XC
XB
5
4
3
2
1
3
2
1
1
2
3
4
-K502
MEDHT7364NL3
Panasonic (Motor)
Motor Driver
Note1) Connector Pin arrangement is not sequential.
Note1)
N610157822AA
Note1)
Note1)
Note1) Note1)
Note1)
N610157841AD
4
Ec2X1
TDK
ZCAT3035-1330
(*1)
(*1)
This ferrite core is the same as that of the ferrite core
of the coordinates C-5 of P007.
5
3
3
UL#16 105/600-1.25mm2
Panasonic Smart Factory Solutions Co.,Ltd. パナソニック スマートファクトリーソリューションズ株式会社
Name
Drawing No.
Loc. No.
F4K1020-05A
1
2 3 4 5 6 7 8
A
B
C
D
E
F
1 2 3 4 5 6 7 8
A
B
C
D
E
F
Page. No.
Main Body Wiring : NPM-D3
(FY-Axis Wiring)
N610159580+008AF
P008

-A02
Power Unit 1
E2K503
2-M4
JST
X2B
Motor Driver
FY-Axis
FG1K503
SSG
Linear
1
5
2
6
3
9
4
7
8
R2-4
JST
FGM503 FGK503
R2-4
JST
R2-4
JST
N610157826AB
MTNW000210AA
UL#16 105/600-1.25mm2
BK
TDK
ZCAT3035-1330
N610157842AE
L113c1X1
L213c1X1
L313c1X1
L11c3X1
L31c4X1
TX+
TX-
3
6
1
2
5
4
7
8
X2BK502
8
7
4
5
2
1
6
3
X2AK503
8
7
4
5
2
1
6
3
STPC26-5E(W)-S350C
GN
WH/GN
OG
WH/OG
BU
WH/BU
BN
WH/BN
HRZVV-SB-H(c2570) AWG17/4C+AWG19/2C
GN/YE
BN
BU
BK
RD
WH
AMP
XAK503
1-178128-5
1
2
3
4
5
AMP
XBK503
1-178128-6
1
2
3
4
5
6
AMP
XMM503
1-179553-4
4
3
2
1
DDK
XEM503
17JE-23090-02(D1)
8
7
4
9
3
6
2
5
1
GN
BK
YE
BU
WH
OG
RD
BN
PK
GY
VT
LB
RMFEV-P(2517) AWG17/2C+AWG21/2C
RD
BN
BK
WH
RMFEV-P(2517) AWG17/2C+AWG21/2C
RD
BN
BK
WH
RMFEV-P(2517) AWG25/4P+AWG30/4C
JST
X5K503
MUF-PK10K-X
1
2
3
4
5
6
7
8
9
10
-K502
MEDHT7364NL3
Panasonic (Motor)
E1K503
N610157825** : XY-Axis Rear Side Wiring : NPM-D3
RX-Axis Motor
SM
W
V
U
1
2
3
4
-M503
E
RX+
RX-
X2A
3
6
1
2
5
4
7
8
EX5V
EX0V
EXPS
/EXPS
EXA
/EXA
EXB
/EXB
EXZ
/EXZ
B1
B3
B2
U
V
W
1
2
3
4
5
6
7
8
9
10
6
5
4
3
2
1
5
4
3
2
1
X5
XB XA
L1
L2
L3
L1C
L2C
RX-Axis
Motor Driver
-K503
MCDHT3520NL3
Panasonic (Motor)
N610157827AA
Note1) Connector Pin arrangement is not sequential.
Note1)
Note1) Note1)
Note1)
Note1)
6
Ec4X1
TDK
ZCAT3035-1330
(*1)
(*1)
This ferrite core is the same as that of the ferrite core
of the coordinates D-5 of P010.
5
4
4
Panasonic Smart Factory Solutions Co.,Ltd. パナソニック スマートファクトリーソリューションズ株式会社
Name
Drawing No.
Loc. No.
F4K1020-05A
1
2 3 4 5 6 7 8
A
B
C
D
E
F
1 2 3 4 5 6 7 8
A
B
C
D
E
F
Page. No.
Main Body Wiring : NPM-D3
(RX-Axis Wiring)
N610159580+009AG
P009

-A02
Power Unit 1
-K302
PNFCAC
-A01
CPU Box
CN4
Motor Driver
X2B
RX-Axis
R2-4
JST
R5.5-4
JST
E2K504
RY-Axis Motor
1
5
2
6
3
9
4
7
8
W
V
U
W
V
SSG
SM
U
A1
B1
A2
B2
A3
B3
Linear
-M504
E
E
4XAK504(L2)
5XAK504(L1)
AI 2,5-12 BU
PHOENIX CONTACT
3XAK504(L3)
2XAK504(L1C)
AI 1-12 RD
1XAK504(L2C) 2XBK504(V)
1XBK504(W)
3XBK504(U)
AI-TWIN 2×1,5-12 BK
PHOENIX CONTACT
XAK504
05JFAT-SAXGSA-L
5
4
3
2
1
JST
XBK504
03JFAT-SAXGSA-L
3
2
1
JST
3
6
1
2
5
4
7
8
X2B
TX+
TX-
RX+
RX-
X2A
3
6
1
2
5
4
7
8
1
2
3
4
3
2
1
5
4
3
2
1
XB
XC
NC
B2
B3
B1
U
V
W
EX5V
EX0V
EXPS
/EXPS
EXA
/EXA
EXB
/EXB
EXZ
/EXZ
1
2
3
4
5
6
7
8
9
10
X5
L1
L2
L3
L1C
L2C
XA
EM504
5.5-S4
JST
MTNW000159AA
MTNW000206AA
N610157828AB
TDK
ZCAT3035-1330
TDK
ZCAT3035-1330
SEIWA
E04SR200932
NCIO Board
L113b1X1
L213b1X1
L313b1X1
L31c5X1
L11c4X1
TX+
TX-
3
6
1
2
5
4
7
8
RX+
RX-
3
6
1
2
5
4
7
8
HRZVV-SB-H(c2570) AWG15/4C+AWG19/2C
GN/YE
BN
BU
BK
RD
WH
STPC26-5E(W)-S020C
GN
WH/GN
OG
WH/OG
BU
WH/BU
BN
WH/BN
RMFEV-P(2517) AWG17/2C+AWG21/2C
RD
BN
BK
WH
X2BK503
8
7
4
5
2
1
6
3
X2AK504
8
7
4
5
2
1
6
3
AMP
YMM504
1-179555-3
B3
A3
B2
A2
B1
A1
CN4K302
8
7
4
5
2
1
6
3
X2BK504
8
7
4
5
2
1
6
3
STPC26-5E(W)-S260C
GN
WH/GN
OG
WH/OG
BU
WH/BU
BN
WH/BN
RMFEV-P(2517) AWG17/2C+AWG21/2C
RD
BN
BK
WH
RMFEV-P(2517) AWG17/2C+AWG21/2C
RD
BN
BK
WH
GN
BK
YE
BU
WH
OG
RD
BN
PK
GY
VT
LB
DDK
YEM504
17JE-23090-02(D1)
8
7
4
9
3
6
2
5
1
FG1K504
RMFEV-P(2517) AWG25/4P+AWG30/4C
JST
X5K504
MUF-PK10K-X
1
2
3
4
5
6
7
8
9
10
2XCK504(B2)
AI1.5-10BK
PHOENIX CONTACT
3
2
JST
4
1
04JFAT-SAXGSA-L
XCK504
-K503
MCDHT3520NL3
Panasonic (Motor)
E1K504
3XCK504(B3)
UL#16 105/600-1.25mm2 BK
N610161319AC
N610157825** : XY-Axis Rear Side Wiring : NPM-D3
-K504
MEDHT7364NL3
Panasonic (Motor)
RY-Axis
Motor Driver
N610157829AA
Note1) Connector Pin arrangement is not sequential.
Note1)
Note1)
Note1)
Note1)
Note1)
Note1) Note1)
Note1)
N610157843AD
Eb4X1
TDK
ZCAT3035-1330
(*1)
(*1)
This ferrite core is the same as that of the ferrite core
of the coordinates C-5 of P009.
3
3
3
3
4
5
Panasonic Smart Factory Solutions Co.,Ltd. パナソニック スマートファクトリーソリューションズ株式会社
Name
Drawing No.
Loc. No.
F4K1020-05A
1
2 3 4 5 6 7 8
A
B
C
D
E
F
1 2 3 4 5 6 7 8
A
B
C
D
E
F
Page. No.
Main Body Wiring : NPM-D3
(RY-Axis Wiring)
N610159580+010AF
P010