D3Wiring Diagram__N7205A106B.pdf - 第92页
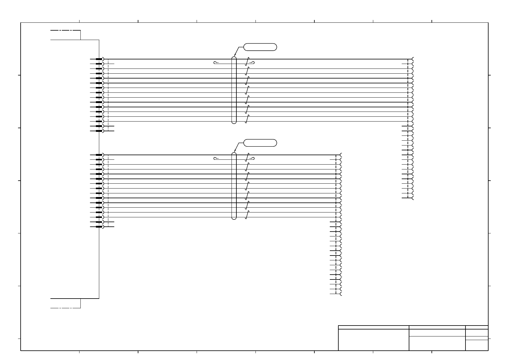
-A02 Power Unit 1 -K321 PNF0B4 ILK Board #1 For Before process BK/WH BK RD/WH RD GN/WH GN YE/WH YE N610159595AD 14 13 12 11 10 9 8 7 6 5 4 JST CN00K321 PAP-14V-S 3 2 1 1 2 3 AMP -XP 206043-1 4 5 6 7 8 9 10 11 12 13 14 CN…

Left Side
Transportation Opening
Sensor (Projection)
Left Side
Transportation Opening
Sensor (Receive)
Right Side
Transportation Opening
Sensor (Projection)
Right Side
Transportation Opening
Sensor (Receive)
-B1021T
E3ZS-T81A-1
BN
PK
BU
OMRON
-B1021
E3ZS-T81A-1
BN
PK
BK
BU
OMRON
-B1020T
E3ZS-T81A-2
BN
PK
BU
OMRON
-B1020
E3ZS-T81A-2
BN
PK
BK
BU
OMRON
To
CNEXR
To
CNEXL
UL#24 80/300-0.2mm2 BU
UL#24 80/300-0.2mm2 BU
UL#24 80/300-0.2mm2 BU
UL#24 80/300-0.2mm2 BU
UL2464 (SPV840) 1P×24AWG(11/0.16TA) LF OR
BK
BK/WH
BK/WH
BK
RD/WH
RD
UL2464 (SPV840) 2P×24AWG(11/0.16TA) LF OR
UL2464 (SPV840) 1P×24AWG(11/0.16TA) LF OR
BK
BK/WH
BK/WH
BK
RD/WH
RD
UL2464 (SPV840) 2P×24AWG(11/0.16TA) LF OR
P24XLP
P039-7C
G24XLP
P039-7C
P24XLR
P039-7C
G24XLR
P039-7C
OPENXL
P039-7D
P24XRP
P040-6E
G24XRP
P040-6E
P24XRR
P040-6E
G24XRR
P040-6E
OPENXR
P040-6E
AMP
B1020TP
177908-1
4
3
2
1
AMP
B1020TR
177900-1
4
3
2
1
AMP
B1020P
177908-1
4
3
2
1
AMP
B1020R
177900-1
4
3
2
1
AMP
B1021TP
177908-1
4
3
2
1
AMP
B1021TR
177900-1
4
3
2
1
AMP
B1021P
177908-1
4
3
2
1
AMP
B1021R
177900-1
4
3
2
1
1
1
2464C(BPF)VVP AWG#24×1P-OR
3
2464C(BPF)VVP AWG#24×2P-OR
3
2464C(BPF)VVP AWG#24×1P-OR
3
2464C(BPF)VVP AWG#24×2P-OR
3
2464-1061/ⅡA(PF) ダイダイ LF 1P×24AWG
2
2464-1061/ⅡA(PF) ダイダイ LF 2P×24AWG
2
2464-1061/ⅡA(PF) ダイダイ LF 1P×24AWG
2
2464-1061/ⅡA(PF) ダイダイ LF 2P×24AWG
2
Panasonic Smart Factory Solutions Co.,Ltd. パナソニック スマートファクトリーソリューションズ株式会社
Name
Drawing No.
Loc. No.
F4K1020-05A
1
2 3 4 5 6 7 8
A
B
C
D
E
F
1 2 3 4 5 6 7 8
A
B
C
D
E
F
Page. No.
Main Body Wiring : NPM-D3
(Transportation Opening Sensor Left/Right)
N610159580+042AD
P042

-A02
Power Unit 1
-K321
PNF0B4
ILK Board #1
For
Before process
BK/WH
BK
RD/WH
RD
GN/WH
GN
YE/WH
YE
N610159595AD
14
13
12
11
10
9
8
7
6
5
4
JST
CN00K321
PAP-14V-S
3
2
1
1
2
3
AMP
-XP
206043-1
4
5
6
7
8
9
10
11
12
13
14
CN00
1
2
3
4
5
6
7
8
9
10
11
12
13
14
M.FOK
M.FOKCO
MBAIN
MBAINCO
OT124+
OT125+
24GND
COM00
SFOK
SFOKCO
SBAIN
SBAINCO
LN004
LN005
UL2464 (SPV840) 7P×24AWG(11/0.16TA) LF BK
BN
BN/WH
BU
BU/WH
GY/WH
GY
For
Next process
BK/WH
BK
RD/WH
RD
GN/WH
GN
YE/WH
YE
N610159596AE
14
13
12
11
10
9
8
7
6
5
4
JST
CN01K321
PAP-14V-S
3
2
1
1
2
3
AMP
-XS
206043-1
4
5
6
7
8
9
10
11
12
13
14
CN01
1
2
3
4
5
6
7
8
9
10
11
12
13
14
M.RDY
24GND
M.BAOT
M.BAOTCO
LN006
LN007
COM01
24GND
S.RDY
24GND
S.BAOT
S.BAOTCO
OT126+
OT127+
UL2464 (SPV840) 7P×24AWG(11/0.16TA) LF BK
BN
BN/WH
BU
BU/WH
GY
GY/WH
M.RDY
24GND
M.BAOT
M.BAOTCO
LN006
LN007
COM01
24GND
S.RDY
24GND
S.BAOT
S.BAOTCO
OT126+
OT127+
M.FOK
M.FOKCO
MBAIN
MBAINCO
OT124+
OT125+
24GND
COM00
SFOK
SFOKCO
SBAIN
SBAINCO
LN004
LN005
2
2464C(BPF)VVP AWG#24×7P-B
4
3
2464C(BPF)VVP AWG#24×7P-B
4
2 3
4
4
2464-1061/ⅡA(PF) LF 7P×24AWG
2
2464-1061/ⅡA(PF) LF 7P×24AWG
2
Panasonic Smart Factory Solutions Co.,Ltd. パナソニック スマートファクトリーソリューションズ株式会社
Name
Drawing No.
Loc. No.
F4K1020-05A
1
2 3 4 5 6 7 8
A
B
C
D
E
F
1 2 3 4 5 6 7 8
A
B
C
D
E
F
Page. No.
Main Body Wiring : NPM-D3
(Line Signal Left)
N610159580+043AE
P043

-K321
PNF0B4
Power Unit 1
-A02
ILK Board #1
For
Before Process
For
Next Process
N610159608AD
CNDU-P
1
2
3
4
5
6
7
8
9
10
11
12
13
14
15
16
IN142
24VOUT
24GND
IN146
IN147
24GND
OT004
OT005
COMP
OT144
OT145
COMP
OT147
COMP
24VOUT
24GND
CNDU-S
1
2
3
4
5
6
7
8
9
10
11
12
13
14
15
16
OT146
24VOUT
COMS
OT006
OT007
COMS
IN144
IN145
24GND
IN102
IN103
24GND
IN143
24GND
24VOUT
24GND
N610159609AD
OT146
COMS
OT006
OT007
COMS
IN144
IN145
24GND
IN102
IN103
24GND
IN143
24GND
IN142
24GND
IN146
IN147
24GND
OT004
OT005
COMP
OT144
OT145
COMP
OT147
COMP
JST
CNDU-PK321
PAP-16V-S
1
2
3
4
5
6
7
8
9
10
11
12
13
14
15
16
JST
CNDU-SK321
PAP-16V-S
1
2
3
4
5
6
7
8
9
10
11
12
13
14
15
16
MOLEX
CNDUP
51238-3011
E6
E5
E4
E3
E2
E1
D6
D5
D4
D3
D2
D1
C6
C5
C4
C3
C2
C1
B6
B5
B4
B3
B2
B1
A6
A5
A4
A3
A2
A1
MOLEX
CNDUS
51238-3011
E6
E5
E4
E3
E2
E1
D6
D5
D4
D3
D2
D1
C6
C5
C4
C3
C2
C1
B6
B5
B4
B3
B2
B1
A6
A5
A4
A3
A2
A1
UL2464 (SPV840) 7P×24AWG(11/0.16TA) LF BK
GY/WH
GY
BU/WH
BU
BN/WH
BN
YE/WH
YE
GN/WH
GN
BK/WH
BK
RD/WH
RD
UL2464 (SPV840) 7P×24AWG(11/0.16TA) LF BK
GY/WH
GY
BU/WH
BU
BN/WH
BN
YE/WH
YE
GN/WH
GN
BK/WH
BK
RD/WH
RD
2464C(BPF)VVP AWG#24×7P-B
2464C(BPF)VVP AWG#24×7P-B
2464-1061/ⅡA(PF) LF 7P×24AWG
2464-1061/ⅡA(PF) LF 7P×24AWG
Panasonic Smart Factory Solutions Co.,Ltd. パナソニック スマートファクトリーソリューションズ株式会社
Name
Drawing No.
Loc. No.
F4K1020-05A
1
2 3 4 5 6 7 8
A
B
C
D
E
F
1 2 3 4 5 6 7 8
A
B
C
D
E
F
Page. No.
Main Body Wiring : NPM-D3
(Transportation I/O)
N610159580+044AC
P044