D3Wiring Diagram__N7205A106B.pdf - 第207页
M/C FRAME TRAY.PR A1 A2 B1 B2 RD WH BK N610070390AE HRNVV-SLABLA(2464)AWG16-5C -F101 NF100-SRU 2P 5A 1 2 3 4 Mitsubishi Electric 2aF101 VR2-5 FUJI TERMINAL 1aF101 VR2-5 FUJI TERMINAL 3aF101 4aF101 TRAY.AC BK BK GN/YE Mag…

M/C FRAME
TRAY.PR
A1
A2
B1
B2
RD
WH
BK
N610070390AE
HRNVV-SLABLA(2464)AWG16-5C
-F101
NF100-SRU 2P 5A
1 2
3 4
Mitsubishi Electric
2aF101
VR2-5
FUJI TERMINAL
1aF101
VR2-5
FUJI TERMINAL
3aF101 4aF101
TRAY.AC
BK
BK
GN/YE
Magazine
door
Tray
frame
-A05
Tray control unit
VR1.25-4
FUJI TERMINAL
s
FAN
1
2
3
1
2
3
1-179958-3
TRAY.AC
AMP
1
2
3
s
-X120
N210001550AA
B2
B1
A2
A1
55887-0474
TRAY.P
MOLEX
VR5.5-4S
FUJI TERMINAL
GN/YE (1.25mm2-5C)
BN
8
NF50-SWU 2P 5A
JST
FK5.5-S4
JST
FK1.25-4
JST
FK2-5
9
10
9
8
10
10
NICHIFU
TMEE5.5-4N
NICHIFU
TMEE1.25-4
9
10
NICHIFU
TMEE2-5
9
10
JST
FK2-5
NICHIFU
TMEE2-5
9
10
Panasonic Smart Factory Solutions Co.,Ltd. パナソニック スマートファクトリーソリューションズ株式会社
Name
Drawing No.
Loc. No.
F4K1020-05A
1
2 3 4 5 6 7 8
A
B
C
D
E
F
1 2 3 4 5 6 7 8
A
B
C
D
E
F
Page. No.
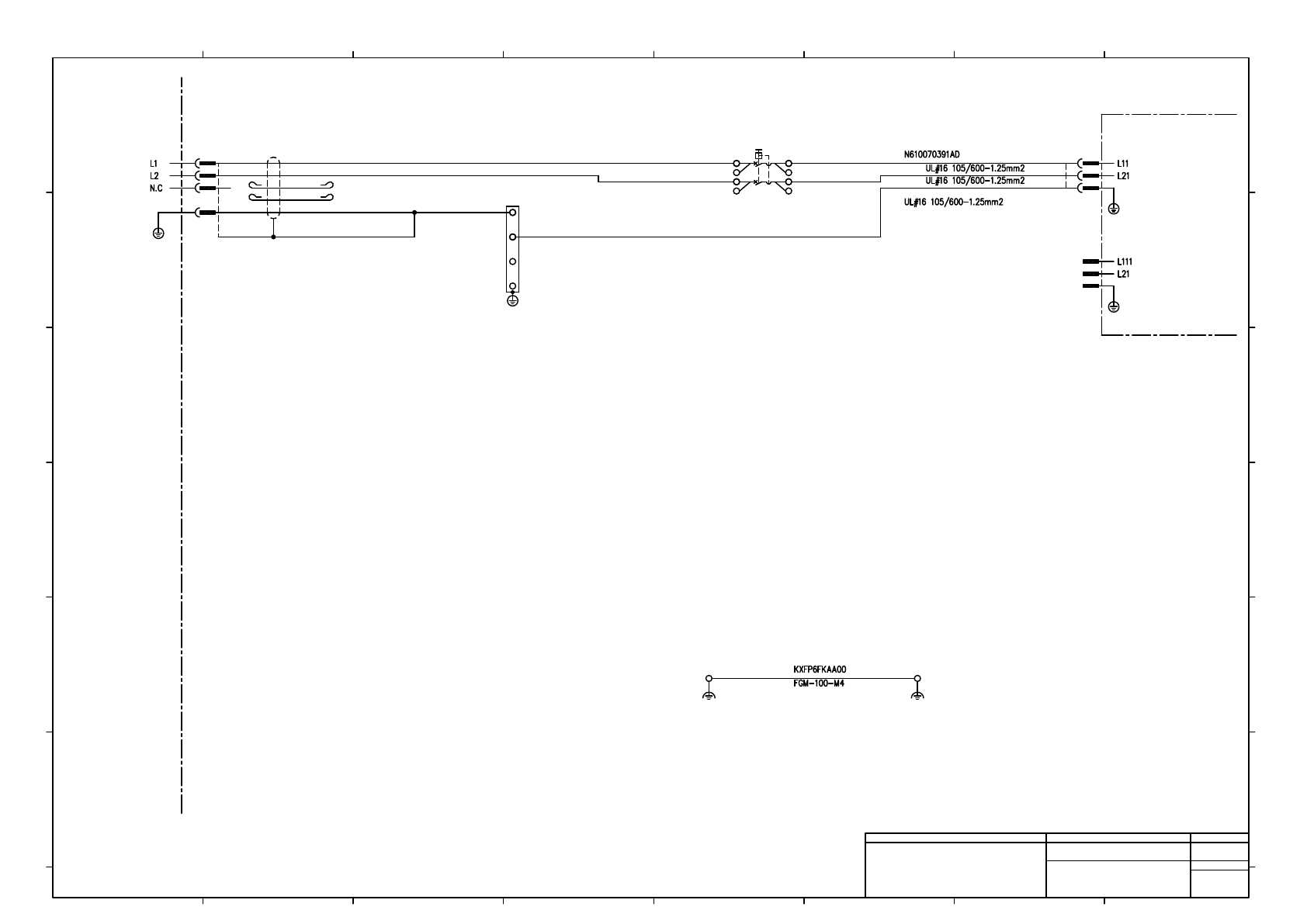
Tray Feeder Wiring
(AC power input)
N610070389+002AL
P002

M/C FRAME
RXD+
RXD-
RXD+
TRAY.SR
C1
C2
D1
RXD-
D2
GND
C3
N.C
A1
IN045
A2
SVONSW
A3
G24
A4
N.C
A5
B2
B3
IN111
B1
N.C
B4
N.C
B5
N.C
C4
N.C
C5
N.C
D3
111 to 12
D4
CART-CHK12
D5
<TRAY FEEDER>
-K301
PNF0AT
Tray control board
COM-UP
1
8
2
9
3
10
4
5
6
7
11
12
13
14
TXD+
TXD-
GND
N.C
ILKST
SRVIN
24G
N.C
+24V
EMGHST
CNCHK(24G)
FG
-A05
Tray control unit
TXD-
TXD+
EMG+
EMG-
s
s
OG/RD1
OG/BK1
GY/RD1
GY/BK1
WH/RD1
WH/BK1
YE/RD1
YE/BK1
OG/BK2 (0.2mm2-6P)
PK/RD1
OG/RD2
PK/BK1
N610070394AG
HRNVV-SLABLA(2464)AWG24-6P
EMT-4N
TKK
6
C1
C2
D1
MOLEX
TRAY.S
55836-2070
D2
C3
A1
A2
A3
A4
A5
B2
B3
B1
B4
B5
C4
C5
D3
D4
D5
UL#24 80/300-0.2mm2 BU
BU
UL#24 80/300-0.2mm2
1
8
2
MOLEX
COM-UPK301
43025-1400
9
3
10
4
5
6
7
11
12
13
14
7
7 8
Panasonic Smart Factory Solutions Co.,Ltd パナソニック スマートファクトリーソリューションズ株式会社
Name
Drawing No.
Kit No. Loc. No.
1 2 3 4 5 6 7 8
A
B
C
D
E
F
1
2 3 4 5 6 7 8
A
B
C
D
E
F
F4K1020-03A
Tray Feeder Wiring
(Tray communication wiring)
N610070389+003AJ
周冬霞 19-001416