D3Wiring Diagram__N7205A106B.pdf - 第243页
P24 P24 G24 G24 RXD+ RXD- TXD+ TXD- GND Power IF Box :N610090134AC G24 G24 Inspection Box F.G 1 7 2 8 3 9 5557-12R-210 RS422-R MOLEX 5 11 4 10 6 55836-1271 1CART-P MOLEX A1 A2 A3 A4 B1 B2 B3 B4 C1 C2 C3 C4 S S S 12 RD/WH…

-X001
-V01
NAC-10-472
3
4
1
2
COSEL
-F101
NF50-SWU 2P 5A
(5A)
1 2
3 4
MITSUBISHI ELECTRIC
1aF101
FK2-5
JST
3aF101
BK
BK
(1.0mm2-3C)
1
W
B2
B1
A2
A1
55887-0474
A1/TRAY.P
MOLEX
GN/YE
s
BK
BK
GN/YE
A1
A2
B1
B2
51300-0414
PCPW-R
MOLEX
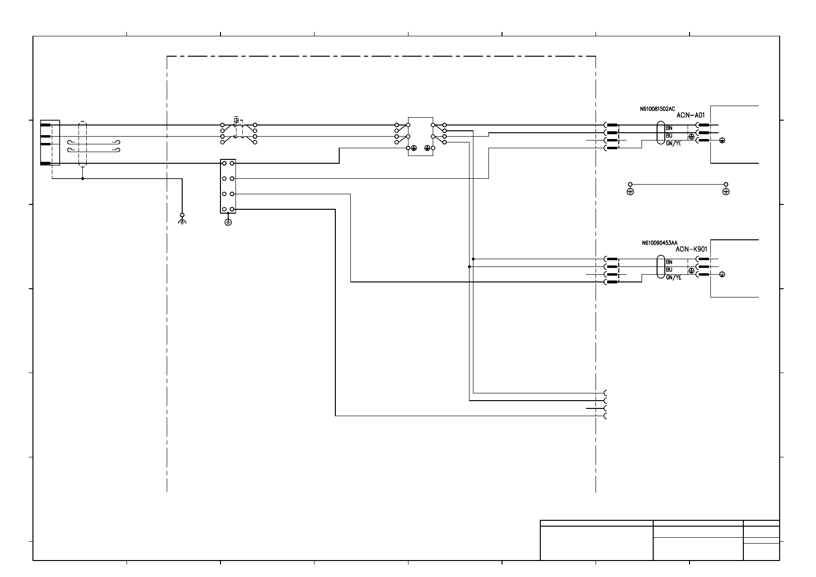
Power IF Box:N610090134AC
L
N
PC
ACIN
-A01
FC-E27B-GB2CP6
NEC
(1.0mm2-3C)
1
W
L
N
HUB
ACIN
-K901
DGS-1016D
D-Link
3bV01
FK5.5-S4
4bV01
FK2-4
JST
BK
BK
GN/YE
A1
A2
B1
B2
51300-0414
HUBPW-R
MOLEX
YE
GN
BK
WH
RD
BK
BK
GN/YE
A1
A2
B1
B2
51300-0414
PRNPW-R
MOLEX
s
55887-0474
PCPW-P
MOLEX
A1
A2
B1
B2
s
55887-0474
HUBPW-P
MOLEX
A1
A2
B1
B2
FG
FK1.25-4
JST
FK2-4
JST
1aV01
FK2-4
JST
2aF101
FK2-5
JST
4aF101
3aV01
FK1.25-4
JST
4aV01 2aV01
FK2-4
JST
FK1.25-4
JST
FK1.25-4
JST
FK1.25-4
JST
FK1.25-4
JST
FK1.25-4
JST
GN/YE
N610095605AB
1
2
NICHIFU
TMEE2-5
NICHIFU
TMEE2-5
3
3
NICHIFU
TMEE2-4
3
NICHIFU
TMEE5.5-4N
3
TMEE1.25-4
NICHIFU
TMEE2-4
3
NICHIFU
TMEE2-4
NICHIFU
TMEE1.25-4
NICHIFU
TMEE1.25-4
NICHIFU
TMEE1.25-4
3
3
NICHIFU
TMEE1.25-4
3
3
3
NICHIFU
TMEE2-4
3
NICHIFU
TMEE1.25-4
3
NICHIFU
TMEE1.25-4
3
3
3
Panasonic Smart Factory Solutions Co.,Ltd. パナソニック スマートファクトリーソリューションズ株式会社
Name
Drawing No.
Loc. No.
F4K1020-05A
1
2 3 4 5 6 7 8
A
B
C
D
E
F
1 2 3 4 5 6 7 8
A
B
C
D
E
F
Page. No.
Wiring for Inspection Box:NPM
(AC wiring)
N610090439+003AE
P003
4
FC-E25B/HY2CG1

P24
P24
G24
G24
RXD+
RXD-
TXD+
TXD-
GND
Power IF Box
:N610090134AC
G24
G24
Inspection Box
F.G
1
7
2
8
3
9
5557-12R-210
RS422-R
MOLEX
5
11
4
10
6
55836-1271
1CART-P
MOLEX
A1
A2
A3
A4
B1
B2
B3
B4
C1
C2
C3
C4
S
S
S
12
RD/WH (0.5mm2-2P)
BK
BK/WH
RD
U-TKVV 2P-AWG20
RS422-P
1
7
2
8
3
9
5
11
4
10
6
12
YE/WH (0.2mm2-4P)
YE
GN/WH
GN
RD/WH
RD
BK/WH
BK
2464C(BPF)VSVP AWG#24×4P-B
1
For
Safety cover
N610100820AB
N610100820AB
2
2464-1061/ⅡA(PF) LF 2P×20AWG
2
2
U-TKVVBS AWG24-4P
2
Panasonic Factory Solutions Co.,Ltd. パナソニック ファクトリーソリューションズ株式会社
Name
Drawing No.
Loc. No.
F4K1020-05A
1
2 3 4 5 6 7 8
A
B
C
D
E
F
1 2 3 4 5 6 7 8
A
B
C
D
E
F
Page. No.
Wiring for Inspection Box:NPM
(Communication wiring 1)
N610090439+004AC
P004

-K303
PNF0AP
9
8
7
6
5
4
3
2
DEU-9SF-F0
COM1A01
JAE
1
BU
BK
BK/WH
RD
U-TKVVBS AWG24-2P
Power IF Box:N610090134AC
RD/WH
(0.2mm2-2P)
Head Communication
Relay Board
1
2
3
4
5
6
7
8
9
DCD
RXD
TXD
DTR
GND
DSR
RTS
CTS
DIO
COM1
PC
-A01
FC-E27B-GB2CP6
NEC
1
2
3
4
DI
DICOM
DO+
DO-
PAP-04V-S
DIOA01
JST
4
3
2
1
43025-0400
DIO-R
MOLEX
4
3
2
1
RD
BK/WH
BK
RD/WH (0.2mm2-2P)
CN4
1
2
3
4
5
6
TXD
RXD
GND
RTS
CTS
F.G(2)
CN5
1
2
3
EXT+24VIN
EXT-GND
PC-STATUS(IN)
BU
43020-0400
DIO
MOLEX
1
2
3
4
BU
43025-0600
CN4K303
MOLEX
6
5
4
3
2
1
BU
3
2
1
PAP-03V-S
CN5K303
JST
BU
BU
BU
43020-0600
RS232C
MOLEX
4
5
6
1
2
3
43025-0600
RS232C-R
MOLEX
6
5
4
3
2
1
BK
FK1.25-4
JST
FG
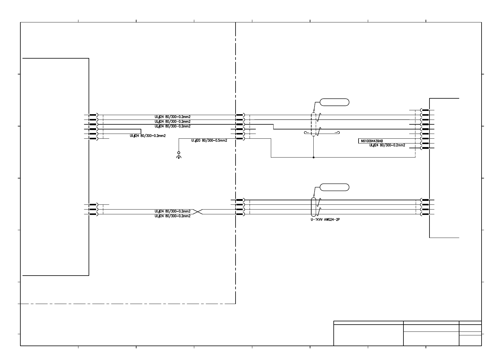
N610094439AB
N610090455AC
3
NICHIFU
TMEE1.25-4
3
1
N610090455AB
FC-E25B/HY2CG1
4
2 4
Panasonic Smart Factory Solutions Co.,Ltd. パナソニック スマートファクトリーソリューションズ株式会社
Name
Drawing No.
Loc. No.
F4K1020-05A
1
2 3 4 5 6 7 8
A
B
C
D
E
F
1 2 3 4 5 6 7 8
A
B
C
D
E
F
Page. No.
Wiring for Inspection Box:NPM
(Communication wiring 2)
N610090439+005AE
P005