DECAN_L2_Technical(Kor_Ver1).pdf - 第170页
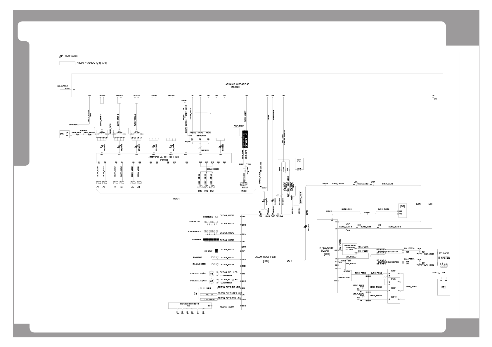
Page SAMSUNG TECHWIN 168 DECAN L2 Harness Wiring Diagram (5/8)

Page
SAMSUNG TECHWIN
167
DECAN
L2
Harness Wiring Diagram (4/8)

Page
SAMSUNG TECHWIN
168
DECAN
L2
Harness Wiring Diagram (5/8)

Page
SAMSUNG TECHWIN
169
DECAN
L2
Harness Wiring Diagram (6/8)