KE-2050_KE-2050R_KE-2055R_KE-2060_KE-2060R-Rev14.PDFA__OCR.pdf - 第149页
- 14 4 - N OT E ( 注記 ) #01 ....F O R E N EN 用 # 0 2 ....F O R 2 060 E ,2 060R E 2060 E,2060 RE 用 REF .NO N O T E PART NO D E S C R I P T I O N 品 名 Q ty 1 400-03262 SYNQ NET CABLE 120 ASM . シンクネットケーブル120組 2 2 400-02234 XY…

- 143 -
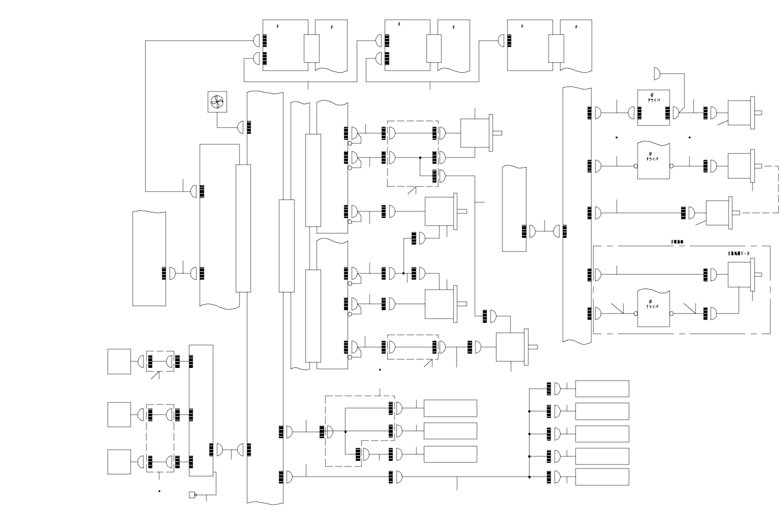
72.SYSTEM DIAGRAM (5)(FOR KE-2060,2060R)
SYSTEM DIAGRAM(5)(KE −2060,2060 R 用)
1 -5A
1- 3C
CN35XY-J3
O PTIO N( )
CN36
CN33
CN32
CN34
CN31
CN66 0
5
(2 /2)
1-1B
CN65 9
CN658
BU UP E NCODER (L)
1-1C
5
(2 /2)
BU UP MO TOR (L)
CN65 7
CN1
1-1C
PWR
CN2
5 -4A
CN65 6
C N655
CE NTE R MOTOR (L)
C ARR Y
PCB
5
2- 2C
XY
JGR MB
3-1B
Z/
DR IVER
(3 )
3-1 B
Z/
DRI VER
(2)
C N129
X Y-CN6
CN 140
CN 139
CN 138
CN 137
CN 136
X Y-CN5
( Y CA BLE BEA R )
C N152 C N132
CN1 31
YR OR G SENS OR
+Y L LI MIT SE NSO R
+Y L LI MIT SE NSO R
( TRA Y)
(F EED ER)
CN1 30
-Y L LI MIT SE NSO R
YL O RG SENS OR
+XL LIM IT SEN SOR
-XL LIM IT SEN SOR
X L O RG SENS OR
1- 4A
X R/YR
- AXIS
D RIVE R
CN 154
C N152
C N153
AMPL-
CN4
CN151
FG
CN167
(Y CAB LE BEAR )
C N165
FG
XR -AXI S
M OTOR
C N166
CN156
CN157
FG
AMPR-
CN4
C N155
AMPR-
CN3
C N168
FG
YR -A XIS
MOTOR
YL -A XIS
MOTOR
FG
C N164
AMPL-
CN3
C N162
X L/YL
- AXIS
D RIVE R
XL -AX IS
M OTO R
FG
( Y CAB LE BEA R )
CN161
AMPL-
CN2
1-4A
FG
FG-TAP
FRONT
YR
YR A XIS
MAGN E
SCAL E
HEAD
C N134CN1 42
YL
(Y C ABL E BEAR)
YL A XIS
MAGN E
SCAL E
HEAD
C N133CN1 41
CN1 76
CN175
XAXIS
MAGN E
SCAL E
HEAD
(XY CAB LE BEA R HE AD)
XL
XY-C N2SCAL E
MAG NE
SCA LE
DET ECT OR
Z/
D RIV ER
RMB PC B
ZT3
RMB _IN
Z/ DRI VER
RM B P CB
ZT 2
RM B_I N
ZT 2
RM B_O UT
ZT1
R MB_OU T
ZT1
RMB_I N
XY RMB_I N
1 -5A
X Y-D RIVER F AN
XY-C N8
3- 1A
6 -2B
2-4B
XY JGRM B
X MP(C PCI)
PC B
XY RMB_O UT
SYQN ET
RELA Y
PCB
Z/
D RIVE R
RMB PCB
Z/
DRI VER
(1)
XMP_OU T
AMPR-
CN2
11
23
46
4
5
6
6
7
8
9
10
11
12 13 14
15
11
16
17
10
25
18 19
3
46
20
21 22 23
24
26 29
30 33
27
31
44
28
3648
34
35
37
38
39
40 41 42 43 32
45
47
3
46
3
46
CN12 7
a
a
■
o
K
K
U
|
D
IP
U
n
n
—
ID
\
Y
n
—
I
riO
is
SSI
1
IY
u
gninD
7
t
xt
>
□
AI
^
H
■
ID
is
^
0
_
T
6
ratn
)
I
Lot
)
nin
)
D
-
s
nil
)
□
V

- 144 -
NOTE( 注記 ) #01....FOR EN EN 用
#02....FOR 2060E,2060RE 2060 E,2060 RE 用
REF.NO NOTE PART NO D E S C R I P T I O N
品 名
Qty
1 400-03262 SYNQNET CABLE 120 ASM.
シンクネットケーブル120組
2
2 400-02234 XY BEAR HEAD CABLES ASM.
XY ベアヘッドケーブル組
1
3 400-02232 Y BEAR CABLES ASM.
Y ベアケーブル組
1
4 400-02339 MG SCALE CABLE ASM.
マグネスケールケーブル組
1
5 400-02117 MG SCALE FG WIRE ASM.
マグネスケール FG ケーブル組
1
6 400-03263 SYNQNET CABLE 20 ASM.
シンクネットケーブル20組
2
7 400-02221 XL MOTOR POWER CABLE ASM.
XL モータ電源ケーブル組
1
8 400-02307 X MOTOR ENC WIRE ASM.
X モータ ENC ケーブル組
1
9 400-02330 CPCI CTRL POWER CABLE ASM.
CPCI − CTRL 電源ケーブル組
1
10 400-03251 X MOTOR
X モータ
1
11 400-03252 Y MOTOR
Y モータ
1
12 400-02219 YL MOTOR POWER CABLE ASM.
YL モータ電源ケーブル組
1
13 400-02308 Y MOTOR ENC WIRE ASM.
Y モータ ENC ケーブル組
1
14 400-02218 YR MOTOR POWER CABLE ASM.
YR モータ電源ケーブル組
1
15 400-02309 Y MOTOR ENC RELAY WIRE ASM.
Y モータ ENC 中継ケーブル組
1
16 400-02220 XR MOTOR POWER CABLE ASM.
XR モータ電源中継ケーブル組
1
17 400-02231 XR DRIVE RELAY CABLE ASM.
XR ドライブ中継ケーブル組
1
18 400-02066 X AXIS LMT CABLE ASM.
X 軸リミットケーブル組
1
19 400-02065 Y AXIS LMT CABLE ASM.
Y 軸リミットケーブル組
1
20 400-02230 X LMT RELAY CABLE ASM.
X 軸リミット中継ケーブル組
1
21 400-02229 X ORG RANGE SENSOR ASM.
X 軸原点周囲センサ組
1
22 400-02228 X MINUS LMT SENSOR ASM.
X 軸マイナスリミットセンサ組
1
23 400-02227 X PLUS LMT SENSOR ASM
X 軸プラスリミットセンサ組
1
24 400-02129 Y AXIS LMT RELAY CABLE ASM.
X 軸リミット中継ケーブル組
1
25 400-02091 STEPPER CTRL CABLE ASM.
ステッパコントロールケーブル組
1
26 400-02093 CENT MOTOR PULSE CABLE ASM.
センタモータパルスケーブル組
1
27 400-02173 CENT MOTOR CABLE ASM.
CENT モータリレーケーブル組
1
28 E9431-729-0A0 CENT MOTOR ASM.
CENT モ−タ組
1
29 400-02098 BU MOTOR PULSE CABLE ASM.
バックアップモータパルスケーブル組
1
30
#01
400-02099 BU MOTOR PULSE CABLE ASM.
バックアップモータパルスケーブル組
1
31 400-02174 BU MOTOR CABLE ASM.
バックアップモータケーブル組
1
32 400-02172 YR ORG SENS ASM
YR 原点センサ組
1
33 400-02095 BU ENC CABLE ASM.
BU エンコーダケーブル組
1
34 E9433-729-0A0 BU ENC ASM.
BU ENC 組
1
35 400-02094 AWC ENC CABLE ASM.
AWC ENC ケーブル組
1
36 E9434-729-0A0 WIDTH ADJUST MOTOR ASM.
自動幅調モ−タ組
1
37 400-02096 AWC MOTOR PULSE CABLE ASM.
AWC モータパルスケーブル組
1
38
#01
400-02097 AWC MOTOR PULSE CABLE ASM.
AWC モータパルスケーブル組
1
39 400-02176 AWC MOTOR CABLE ASM.
AWC モータケーブル組
1
40 400-02171 YL ORG SENS ASM
YL 原点センサ組
1
41 400-02068 YL LMT SENSOR ASM.
Y 軸マイナスリミットセンサ組
1
42 400-02069 +YL LMT SENSOR(TRAY)ASM.
Y 軸プラスリミットトレイセンサ組
1
43 400-02070 +YL LMT SENSOR(FEEDER)ASM.
Y 軸プラスリミットフィーダセンサ組
1
44
#01
400-02175 BU MOTOR CABLE ASM.(EN)
バックアップモータケーブル組(EN)
1
45
#01
400-02177 AWC MOTOR CABLE ASM.(EN)
AWC モータケーブル組(EN)
1
46
#02
400-02346 Y BEAR CABLES ASM (E)
Y ベアケーブル組 (E)
1
47
#02
400-02347 XY BEAR HEAD CABLES ASM (E)
XY ベアヘッドケーブル組 (E)
1
48 E9432-729-0A0 BU MOTOR ASM.
BU モータ組
1

- 145 -
73.SYSTEM DIAGRAM (6)(FOR KE-2050,2050R,2055R)
SYSTEM DIAGRAM(6)(KE −2050,2050 R,2055 R 用)
1 -3C
LS 4-5
1-3 C
1-2 B
I/O CTR L
PCB
5- 1C
CN5
CN 245
XY C ABL E BEA R HEAD
CN0 59
CN 6
MNLA
LA(L )
Z 4-C N2A
MCM (L)
LA _SIG
MCM( L)
4 -2A
HEAD MAIN
PCB
CN1
Z4 -CN 4
CN4
Z -DRIVER FAN
C N05 7
Z
S LOT_ 2
Z2- CN2
Z D RIVER (2)
2 -3A
Z2- CN1
CN 213
4 MOT OR
Z4 MO TOR
3MOTOR
Z3 M OTO R
CN 214
CN 215
CN 216
Z1- CN1
C N212
CN2 11
CN2 10
XY CAB LE B EAR HEAD
Z
S LOT_ 4
Z EXT
Z D RIVER UNIT
6- 2C
2- 1A
Z4 -CN 3
Z D RIVER (1)
CTRL- PWR
PCB
Z1 MO TO R
1MOTOR
Z2 MO TOR
2 MO TOR
Z1- CN2
CN 202
CN2 09
4-1 B
XY C ABL E BEA R ZT
Z
BACK
BOARD
Z
S LOT_ 1
1
2323
2323
4
56
7
8
9
7
10
CN 848 CN84 9
CZZ
)
r
~
on
\
n
.
A
n
.
\
n
.
\
n
—
n
]
□
\
n
.
\
n
.
\
n
.
\
n
O
"
BMU