KE-2050_KE-2050R_KE-2055R_KE-2060_KE-2060R-Rev14.PDFA__OCR.pdf - 第162页
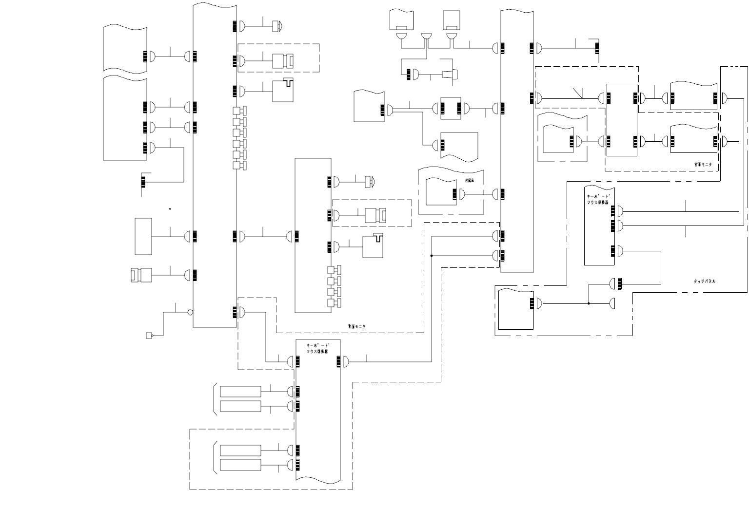
- 15 7 - 79. S YS T EM D IAGR A M ( 12)(F OR K E-2050, 2060) SYSTEM DIAGRAM(12) (KEー2050,2060用) 1-2B OPT ION ( ) O PTI ON ( ) CH 2 CH 1 RS- PC 7 -2D RS 23 2 C E XT ENT IO N PC B 1-3 C 7 -4B RS 1 RS 232C RS 232C RS 2 RE A…

- 156 -
REF.NO NOTE PART NO D E S C R I P T I O N
品 名
Qty
1 400-02078 CRY SAFE CABLE ASM.
キャリーセーフティ接続ケーブル組
1
2 400-02202 SAFETY CABLE ASM.
セーフティケーブル組
1
3 E9378-729-0A0 SMEMA CABLE (L) ASM.
スメマケ−ブル(L)組
1
4 400-02334 SMEMA CABLE (R) ASM
スメマケーブル(R)組
1
5 400-02077 SAFETY LMT CABLE ASM.
セーフティリミットケーブル組
1
6 400-02071 SAFETY ALM CABLE ASM.
セーフティアラームケーブル組
1
7 400-02073 CRY SENSOR(R)CABLE ASM.
キャリーセンサ中継(R)ケーブル組
1
8 400-02074 CRY SENSOR(L)CABLE ASM.
キャリーセンサ中継(L)ケーブル組
1
9 400-02209 IN SENS CABLE ASM.
インセンサケーブル組
1
10 400-02208 IN_SENS_ASM
インセンサ組
1
11 400-02211 OUT SENS CABLE ASM.
アウトセンサケーブル組
1
12 400-02210 OUT SENS ASM.
アウトセンサ組
1
13 400-02213 WAIT SENS CABLE ASM.
ウェイトセンサケーブル組
1
14 400-02212 WAIT SENS ASM
ウェイトセンサ組
1
15 400-02242 BU LOCK CABLE ASM
BU ロックケーブル組
1
16 400-02241 BU LOCK SENS ASM.
BU ロックセンサ組
1
17 400-02123 T.PIN CABLE ASM.
ティーピンセンサケーブル組
1
18 400-02122 T.PIN SENS ASM.
ティーピンセンサ組
1
19 400-02240 BU PIN RCV CABLE ASM.
BU ピンセンサ受光ケーブル組
1
20 400-02239 BU PIN RECEIVE SENS ASM
BU ピン受光センサ組
1
21 400-02124 BU ORG SENS ASM.
バックアップテーブル原点センサ組
1
22 400-02158 FD FLOAT(FF)RCV CABLE ASM.
フィーダ浮きセンサ(FF)受光ケーブル組
1
23 401-53653 FD-FLOAT(FF) SENS SET ASM
フィーダ浮きセンサ(FF)セット組
1
24 400-02164 FD FLOAT(RR)RCV CABLE ASM.
フィーダ浮きセンサ(RR)受光ケーブル組
1
25 401-53656 FD-FLOAT(RR) SENS SET ASM
フィーダ浮きセンサ(RR)セット組
1
26 400-02236 C.OUT SENS CABLE ASM.
シーアウトセンサケーブル組
1
27 400-02235 C.OUT SENS ASM.
シーアウトセンサ組
1
28 400-02215 STOP SENS CABLE ASM.
ストップセンサケーブル組
1
29 400-02214 STOP SENS ASM.
ストップセンサ組
1
30 400-02159 FD FLOAT(FR)CABLE ASM.
フィーダ浮きセンサ(FR)投光ケーブル組
1
31 401-53654 FD-FLOAT(FR) SENS SET ASM
フィーダ浮きセンサ(FR)セット組
1
32 400-02161 FD FLOAT(RF)CABLE ASM.
フィーダ浮きセンサ(RF)投光ケーブル組
1
33 401-53655 FD-FLOAT(RF) SENS SET ASM
フィーダ浮きセンサ(RF)セット組
1
34 400-02238 BU PIN CABLE ASM.
BU ピンセンサ投光ケーブル組
1
35 400-02237 BU PIN SENS ASM
BU ピン投光センサ組
1
36 400-02128 ATC OPEN SENS ASM
ATC オープンセンサ組
1
37 400-02127 ATC CLOSE SENS ASM
ATC クローズセンサ組
1
38 400-02121 AWC ORG CABLE ASM.
AWC 原点センサケーブル組
1
39 400-02120 AWC ORG SENS ASM
自動幅調原点センサ組
1
40 400-02178 AIR PRESSRE CABLE ASM.
元圧検知センサケーブル組
1
41 400-02333 AIR PRESSURE METER ASM.
エアプレッシャーメータ組
1
42 400-02166 FD SENS RCV CABLE ASM
フィーダセンサ受光ケーブル組
1
43 401-53657 FD SENS SET ASM
フィーダ検出センサセット組
1
44 400-02160 FD FLOAT(FR)RCV CABLE ASM.
フィーダ浮きセンサ(FR)受光ケーブル組
1
45 401-53654 FD-FLOAT(FR) SENS SET ASM
フィーダ浮きセンサ(FR)セット組
1
46 400-02162 FD FLOAT(RF)RCV CABLE ASM.
フィーダ浮きセンサ(RF)受光ケーブル組
1
47 401-53655 FD-FLOAT(RF) SENS SET ASM
フィーダ浮きセンサ(RF)セット組
1
48 400-02157 FD FLOAT(FF)CABLE ASM.
フィーダ浮きセンサ(FF)投光ケーブル組
1
49 401-53653 FD-FLOAT(FF) SENS SET ASM
フィーダ浮きセンサ(FF)セット組
1
50 400-02163 FD FLOAT(RR)CABLE ASM.
フィーダ浮きセンサ(RR)投光ケーブル組
1
51 401-53656 FD-FLOAT(RR) SENS SET ASM
フィーダ浮きセンサ(RR)セット組
1
52 400-02165 FD SENS CABLE ASM.
フィーダ検出センサ投光ケーブル組
1
53 401-53657 FD SENS SET ASM
フィーダ検出センサセット組
1
54 400-02345 BU ORG RLY CABLE ASM
バックアップ原点中継ケーブル組
1

- 157 -
79.SYSTEM DIAGRAM (12)(FOR KE-2050,2060)
SYSTEM DIAGRAM(12)(KEー2050,2060用)
1-2B
OPTION ( )
OPTI ON(
)
CH 2
CH 1
RS- PC
7 -2D
RS232C
EXT ENTION
PCB
1-3 C
7 -4B
RS1
RS 232C
RS 232C
RS2
REAR LC D
VIDE O
1-5 B
OUT 2
7 -3B
VIDE O
FRONT L CD
1- 3C
OUT 1
PAN EL-LINK
DIS TRIBUTOR
P ANE L
L INK
IN
MOU SE
KB
CN 720
C N20
EX K B/M S PC
OPTIO N( )
KB2
KEY BOARD
(R EAR )
TRACK BA LL
MS2
MS1
TRACK BA LL
( FRO NT)
KEY BOARD
KB1
DC1 2V
7 -5A
FRON T LCD
FD D PW R
FDD
FDD
F DD I/F
CD RO M
HDD
COPY
HDD
COVER
PRINT ER
CN1 3
LPT
CPU
HDD I/F
C OM1
POWER UNIT
1 -1C
R S-23 2C
(2/3 )
UPS
CN 055
CTRL
-PWR
PCB
COVER
HARD DI SK
ACCE SS LAMP
7- 1A
CN2
CN 6
CN 7
FEED ER
SW(R )
COVE R
OPEN
SW(R )
EMG S W_RR
CN 742
CN7 46
NON STOP OPERATION
OPER ATION
PCB.
C N74 1
CN1CN 3
C N703
CN7
NON ST OP OP ERA TION
C N719
CN 19
CN7 18
CN 18
HOD
BOX
CN 02
C N711
C N11C N54
CN 12
MTC I/ F(R)
COVE R
LS 4-1
CN1
LS 4-2
CN 1
C N70 1
CN4
FG -TAP
FR ONT
OP E-E 1
KEY
CHANG E
SW
START S W
STOP SW
SERV O FREE SW
CYCLE S W
CTRL -PWR
CONN ECTOR
PANE L
OPE RATION
PCB.
SW(R )
C N71 5
C N15
CN5
ON LIN E SW
ORIGI N SW
STAR T SW
STOP S W
SERVO FR EE S W
CYCL E SW
C N70 5
EMG SW_FR
COVE R
OPEN
SW(F )
I/O CON TROL
PCB.
5- 3C
7 -3B
5- 1D
6- 2B
SW2
SW1
SW6
SW5
SW 10
SW9
SW6
SW5
S W10
SW 9
CN6
LS 4-6
FEED ER
SW(F )
1234 8
26 9
10
57611
14
13 16 17
15
18
7
12
6
19
21
20
22
23
24 27
28 29
POWE R UNIT
(3/3 )
UPS
24
25
T
^
*
T
|
I
—
n
—
i
■
—
^^
wiwi
^
I
Hill
II
llll
II
UlillUl
n
.
aaaaaa
v
r
-
n
^
Q
A
A
■
■
■
I
[
■
■
■
]
■
■
■
■
■
■
■
■
■
~
M
+
O
I
5
J
fiS
*
rH
e
7
K
]
]
j
-
n
h
TWIT
N
]
jmniiL
A
1
A
liiiiri
niiinn
^
~
7
^
e
7
im
ro
'
J
-
I
-
T
IffrHll

- 158 -
NOTE( 注記 ) #01....OPTIONAL PARTS オプション部品
#02....FOR EN EN 用
REF.NO NOTE PART NO D E S C R I P T I O N
品 名
Qty
1 400-02198 OP POWER CABLE ASM.
OP 電源ケーブル組
1
2 400-02197 RS232C CABLE ASM.
RS 232 C ケーブル組
1
3 400-02203 OP S P CABLE ASM.
OP S / P ケーブル組
1
4 400-02105 MTC I/F(R) CABLE ASM
MTC I / F(R)ケーブル組
1
5 400-02205 F-EMG SWITCH CABLE ASM
F エマージェンシーケーブル組
1
6 400-02252 FEEDER SWITCH CABLE ASM. フィーダスイッチケーブル組 1
7 400-02254 COVER OPEN SW CABLE ASM
カバーオープン SW ケーブル組
1
8 E9649-729-000 HOD ASM.
HOD 組
1
9 400-02251 OPERATION ON SW CABLE ASM
オペレーションオン SW ケーブル組
1
10 400-02207 OP FG CABLE ASM.
OPFG ケーブル組
1
11 400-02204 R OP SWITCH CABLE ASM.
R OP スイッチケーブル組
1
12 400-02206 R-EMG SWITCH CABLE ASM
R エマージェンシーケーブル組
1
13 400-02253 CHANGE BOX CABLE ASM
キーボード切換器制御ケーブル組
1
14 400-02302 KEYBOARD CABLE ASM.
キーボードケーブル組
1
15 400-02301 MOUSE CABLE ASM.
マウスケーブル組
1
16 400-02304 R-KEYBOARD CABLE ASM
リアキーボードケーブル組
1
17 400-02303 R-MOUSE CABLE ASM
リアマウスケーブル組
1
18 400-03282 MOUSE/KEYBOARD SELECTOR CABLE ASM
マウス/キーボード切換器ケーブル組
1
19 400-02325 HDD ACCESS LAMP ASM
HDD アクセスランプ組
1
20 400-02201 FDD MONITOR POWER CABLE ASM.
FDD / MONITOR 電源ケーブル組
1
21 400-02200 CD HDD I F CABLE ASM.
CD − HDD I / F ケーブル組
1
22 400-02321 FDD I/F CABLE ASM
FDD I / F ケーブル組
1
23 400-02311 PRINTER I/F CABLE ASM
プリンタ I / F ケーブル組
1
24 400-28017 PANEL-LINK F CABLE
パネルリンク F ケーブル
1
25
#01
400-03297 PANEL LINK RELAY CABLE ASM.
パネルリンク中継ケーブル組
1
26
#02
E9662-729-000 HOD (EN)
HOD(EN)
1
27 400-28018 PANEL-LINK R CABLE
パネルリンク R ケーブル
1
28 400-02263 OP-232C CABLE(R)ASM
リアパネル232 C ケーブル組
1
29 400-02260 F 232C CABLE ASM.
F 232 C ケーブル組
1