KE-2050_KE-2050R_KE-2055R_KE-2060_KE-2060R-Rev14.PDFA__OCR.pdf - 第164页
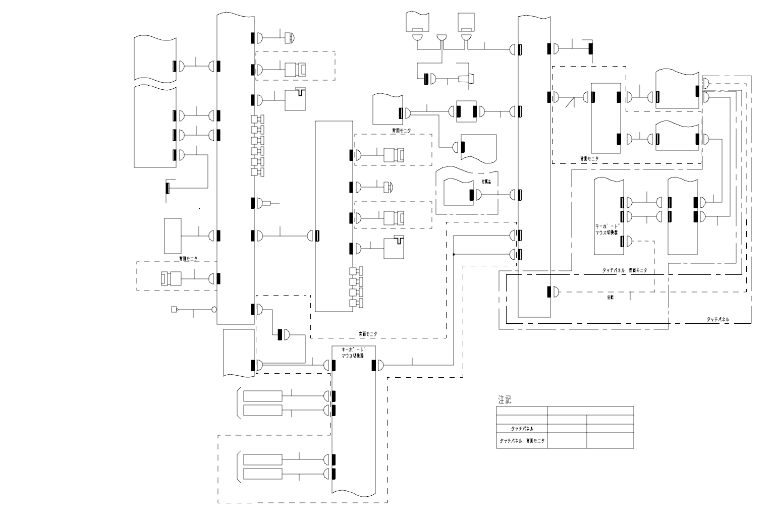
- 15 9 - 80. S YS T EM D IAGR A M ( 13)(F OR K E-2050R ,2055 R,2060R) SYSTEM DIAGRAM(13) (KE −2050 R,2055 R,2060 R 用) 1- 2B 7- 4B RS 232C R S232 C REA R LC D VI DE O 1-5 B OUT 2 7- 3B VID EO F RON T LC D 1-3 C OUT 1 P AN…

- 158 -
NOTE( 注記 ) #01....OPTIONAL PARTS オプション部品
#02....FOR EN EN 用
REF.NO NOTE PART NO D E S C R I P T I O N
品 名
Qty
1 400-02198 OP POWER CABLE ASM.
OP 電源ケーブル組
1
2 400-02197 RS232C CABLE ASM.
RS 232 C ケーブル組
1
3 400-02203 OP S P CABLE ASM.
OP S / P ケーブル組
1
4 400-02105 MTC I/F(R) CABLE ASM
MTC I / F(R)ケーブル組
1
5 400-02205 F-EMG SWITCH CABLE ASM
F エマージェンシーケーブル組
1
6 400-02252 FEEDER SWITCH CABLE ASM. フィーダスイッチケーブル組 1
7 400-02254 COVER OPEN SW CABLE ASM
カバーオープン SW ケーブル組
1
8 E9649-729-000 HOD ASM.
HOD 組
1
9 400-02251 OPERATION ON SW CABLE ASM
オペレーションオン SW ケーブル組
1
10 400-02207 OP FG CABLE ASM.
OPFG ケーブル組
1
11 400-02204 R OP SWITCH CABLE ASM.
R OP スイッチケーブル組
1
12 400-02206 R-EMG SWITCH CABLE ASM
R エマージェンシーケーブル組
1
13 400-02253 CHANGE BOX CABLE ASM
キーボード切換器制御ケーブル組
1
14 400-02302 KEYBOARD CABLE ASM.
キーボードケーブル組
1
15 400-02301 MOUSE CABLE ASM.
マウスケーブル組
1
16 400-02304 R-KEYBOARD CABLE ASM
リアキーボードケーブル組
1
17 400-02303 R-MOUSE CABLE ASM
リアマウスケーブル組
1
18 400-03282 MOUSE/KEYBOARD SELECTOR CABLE ASM
マウス/キーボード切換器ケーブル組
1
19 400-02325 HDD ACCESS LAMP ASM
HDD アクセスランプ組
1
20 400-02201 FDD MONITOR POWER CABLE ASM.
FDD / MONITOR 電源ケーブル組
1
21 400-02200 CD HDD I F CABLE ASM.
CD − HDD I / F ケーブル組
1
22 400-02321 FDD I/F CABLE ASM
FDD I / F ケーブル組
1
23 400-02311 PRINTER I/F CABLE ASM
プリンタ I / F ケーブル組
1
24 400-28017 PANEL-LINK F CABLE
パネルリンク F ケーブル
1
25
#01
400-03297 PANEL LINK RELAY CABLE ASM.
パネルリンク中継ケーブル組
1
26
#02
E9662-729-000 HOD (EN)
HOD(EN)
1
27 400-28018 PANEL-LINK R CABLE
パネルリンク R ケーブル
1
28 400-02263 OP-232C CABLE(R)ASM
リアパネル232 C ケーブル組
1
29 400-02260 F 232C CABLE ASM.
F 232 C ケーブル組
1

- 159 -
80.SYSTEM DIAGRAM (13)(FOR KE-2050R,2055R,2060R)
SYSTEM DIAGRAM(13)(KE −2050 R,2055 R,2060 R 用)
1- 2B
7- 4B
RS 232C
R S232 C
REAR LC D
VIDEO
1-5 B
OUT 2
7- 3B
VID EO
FRON T LCD
1-3 C
OUT 1
PAN EL-LINK
DIS TRIBUTO R
P ANE L
L INK
IN
MOU SE
KB
CN 720
CN 20
E X KB/ MS PC
KB 2
KEY B OARD
(R EAR )
TRACK B ALL
MS 2
MS1
TRACK BALL
(FR ONT )
KEY BOARD
KB1
DC1 2V
7- 5A
FRONT LCD
FD D P WR F DD
FDD
F DD I/F
CD RO M
HDD
COPY
HDD
COVE R
PRIN TER
CN 13
LPT
CPU
H DD I/F
CO M1
POWE R UNIT
1- 1C
RS- 232 C
(2/2)
UPS
C N05 5
CTRL
-PWR
PCB
COVER
HARD DI SK
ACCE SS LAMP
7-1 A
CN2
CN 6
CN 7
FEED ER
SW(R )
COVER
OPEN
SW(R)
EMG SW_RR
C N742
C N74 6
NON ST OP O PER ATIO N
OPERA TION
PCB.
CN7 41
CN 1
C N70 3
CN 7
NON STO P OP ERA TION
C N71 9
CN1 9
CN 718
CN 18
HOD
BOX
CN0 2
C N71 1
CN11
CN5 4
C N12
MTC I /F (R)
COVER
LS 4- 1
CN1
LS 4- 2
CN1
CN7 01
CN 4
F G-T AP
F RON T
OP E-E 1
KEY
CHAN GE
SW
START SW
STOP SW
SERVO F REE S W
CYCLE SW
CTRL -PWR
CONN ECTOR
PANE L
OPER ATION
PCB.
SW(R )
CN 715
CN15
CN 5
ON LINE SW
ORIGI N SW
START S W
STOP SW
SERVO FREE SW
CYCL E SW
CN705
EMG S W_FR
COVE R
OPEN
SW(F )
I/O C ONTRO L
PCB.
5-3 C
7 -3B
5-1 D
6- 2B
SW2
SW1
SW6
SW5
S W10
SW9
SW6
SW5
SW1 0
SW 9
CN 6
LS 4- 6
FEED ER
SW(F )
1
234
8
33
9
5
7
611
14
16 17
15
18
7
12
6
19
21
20
22
23
26 27
26
30
7-1C
OPTIO N(
)
10
CN3
C N71 0
CN 10
RS23 2
CHAN GE
PCB ASM
RS- CN 5
7 -5B
CHG-4P
CH G-4 P-A
CHG
4 P-B
RS- CN5
OPTI ON( )
KB /MO USE
OPTION( )
CN7 45
9
KEY
CHANGE
SW
C PU COM 2
1
OPTIO N( )
OPTI ON( & )
OPTI ON(
)
RS 2
RS 1
RS -PC
RS-A
RS-A
RS -CN 2
R S-B
E XT2
CN 3
CN 4
CN2
CN2
RS232 C
CHANG E
PCB A SM
13
31 32
25
40027 815
&
CONNE CTION P OINT
FROM T O
CPU COM2 F LCD RS232C
CPU C OM2 RS-A
1
28
29
24
CN5
iT
Q
6
sis
Ti
3
MM
-
^
tl
^
l
■
?
NW
0
i
0
SK
^
-
^
-
i
-
.
f
±
I
I
I
I
I
I
-
u
Ta
yi
a
D
-
PA
I
(
D
^
cj
|
l
M
Tl
^
n
□
(
K
I
I
—
1 1
(
3
nr
^

- 160 -
NOTE( 注記 ) #01....OPTIONAL PARTS オプション部品
#02....FOR EN EN 用
REF.NO NOTE PART NO D E S C R I P T I O N
品 名
Qty
1 400-02198 OP POWER CABLE ASM.
OP 電源ケーブル組
1
2 400-02197 RS232C CABLE ASM.
RS 232 C ケーブル組
1
3 400-02203 OP S P CABLE ASM.
OP S / P ケーブル組
1
4 400-02105 MTC I/F(R) CABLE ASM
MTC I / F(R)ケーブル組
1
5 400-02205 F-EMG SWITCH CABLE ASM
F エマージェンシーケーブル組
1
6 400-02252 FEEDER SWITCH CABLE ASM. フィーダスイッチケーブル組 1
7 400-02254 COVER OPEN SW CABLE ASM
カバーオープン SW ケーブル組
1
8 E9649-729-000 HOD ASM.
HOD 組
1
9 400-02251 OPERATION ON SW CABLE ASM
オペレーションオン SW ケーブル組
1
10 400-02207 OP FG CABLE ASM.
OPFG ケーブル組
1
11 400-02204 R OP SWITCH CABLE ASM.
R OP スイッチケーブル組
1
12 400-02206 R-EMG SWITCH CABLE ASM
R エマージェンシーケーブル組
1
13 400-26197 ADD CHANGE BOX CABLE ASM.
追加切換ケーブル組
1
14 400-02302 KEYBOARD CABLE ASM.
キーボードケーブル組
1
15 400-02301 MOUSE CABLE ASM.
マウスケーブル組
1
16 400-02304 R-KEYBOARD CABLE ASM
リアキーボードケーブル組
1
17 400-02303 R-MOUSE CABLE ASM
リアマウスケーブル組
1
18 400-03282 MOUSE/KEYBOARD SELECTOR CABLE ASM
マウス/キーボード切換器ケーブル組
1
19 400-02325 HDD ACCESS LAMP ASM
HDD アクセスランプ組
1
20 400-02201 FDD MONITOR POWER CABLE ASM.
FDD / MONITOR 電源ケーブル組
1
21 400-02200 CD HDD I F CABLE ASM.
CD − HDD I / F ケーブル組
1
22 400-02321 FDD I/F CABLE ASM
FDD I / F ケーブル組
1
23 400-02311 PRINTER I/F CABLE ASM
プリンタ I / F ケーブル組
1
24 400-25580 3.3K RESISTOR CABLE ASM
3.3 K 抵抗束線組
1
25 400-27815 F-232C CABLE ASM
F −232 C ケーブル組
1
26 400-28017 PANEL-LINK F CABLE
パネルリンク F ケーブル
1
27 400-28018 PANEL-LINK R CABLE
パネルリンク R ケーブル
1
28 400-02263 OP-232C CABLE(R)ASM
リアパネル232 C ケーブル組
1
29 400-02260 F 232C CABLE ASM.
F 232 C ケーブル組
1
30 #01 400-03297 PANEL LINK RELAY CABLE ASM. パネルリンク中継ケーブル組 1
31 400-26196 ADD OP RS232C CABLE ASM.
追加 RS 232 C ケーブル組
1
32 400-26414 ADD OP RS232C CABLE 2 ASM.
追加 RS 232 C ケーブル2組
1
33
#02
E9662-729-000 HOD (EN)
HOD(EN)
1