KE-2050_KE-2050R_KE-2055R_KE-2060_KE-2060R-Rev14.PDFA__OCR.pdf - 第167页
- 16 2 - N OT E ( 注記 ) #01 ....F O R E N EN 用 REF .NO N O T E PART NO D E S C R I P T I O N 品 名 Q ty 1 #0 1 E98 41-7 29- HA 0 M O NI TOR C E A SM . 画像モニタ CE 組 1 2 E9455-715-0A0 M ON I TO R POWER CABLE 2 ASM . 画像モニタ電源ケーブル…

- 161 -
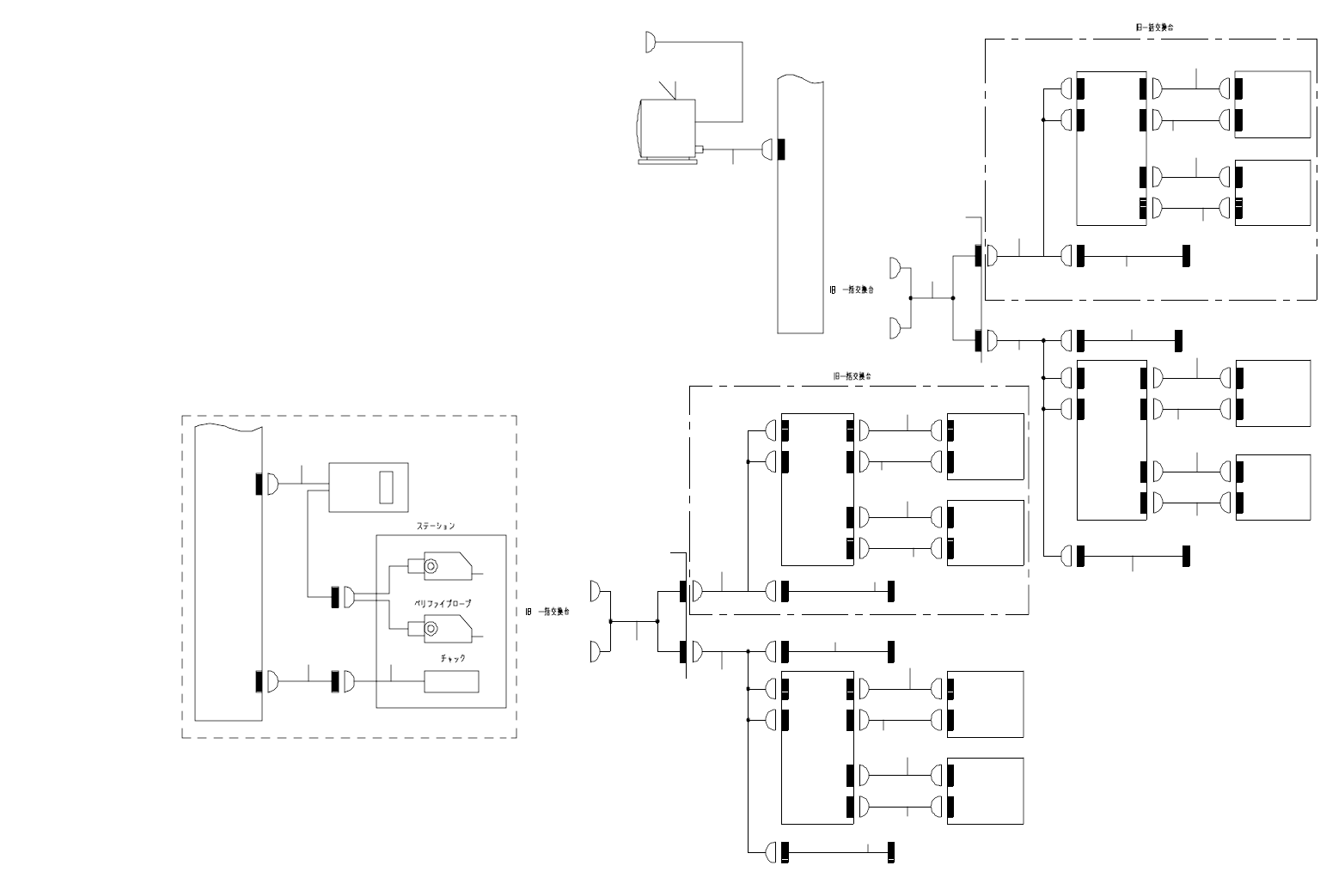
81.SYSTEM DIAGRAM (14)(FOR KE-2050,2050R)
SYSTEM DIAGRAM(14)(KE −2050,2050 R 用)
4-3 D
1-3C
( ) (R)
(
) (F)
1- 3C
COVE R
CN 10CN 02
CN 03
CN 04
FEED ER
BANK PC B
(RL)
FEEDE R
I/F P CB
(R)
CN6 61
CN6 62
CN 1
CN 2
FEED ER
BANK PC B
(RR)
C N64 9
IC FU LL
IC FULL
C N64 9
FEEDE R
BANK PCB
(RR)
CN 760C N66 9-2
CN9
C N67 0-2
CN 10
CN 761
CN10 -2
CN9 -2
CN 751
CN 10
C N67 0-1
C N10- 1
CN9C N9- 1
C N66 9-1
CN 2
CN 1
CN 750
C N662
C N661
FEEDE R
I/F P CB
(R)
FEEDE R
BANK PCB
(RL)
C N50 7 C N11
OPTI ON([ _R] )
CN11CN 507
FEEDE R
BANK PC B
(FL)
FEEDER
I/F PCB
(F)
FEEDE R
BANK PC B
(FR)
CN 649
IC FU LL
IC FU LL
CN 649
FEEDE R
BANK PCB
(FR)
OPTIO N([
_F])
FEEDE R
I/F P CB
(F)
FEEDE R
BANK PCB
(FL)
CN0 4
C N01
C N00
CN1 0
COVER
OPTIO N(CVS)
J3
P/ J04 2
P/ J04 3
J1
VERFY S. V.
VERF Y
I/F
1 -1D
PWR
1- 5B
CN 70 9
IN
VCS (OCS)
MONITOR
IP-X3
PCB
CN2
LS 5-2
CN9
CN 10
CN9
CN 10
CN 751
CN 750
CN 760
CN 761
C N67 0-1
C N66 9-1
C N66 9-2
C N67 0-2
C N10- 1
C N9- 1
CN10 -2
CN9 -2
CN1
CN2
C N66 1
C N66 2
C N66 1
C N66 2
CN2
CN1
CN9- 1
C N10 -1
C N10 -1
CN9- 1
CN1 0-2
CN9 -2
CN1 0-2
CN9 -2
CN 670- 1
CN 669- 1
CN 670- 2
CN 669- 2
CN7 50
CN7 51
C N75 0
C N75 1
CN7 60
CN7 61
C N76 1
C N76 0
C N670 -2
C N669 -2
C N670 -1
C N669 -1
CN9
C N10
C N10
CN9
CN 9
CN1 0
CN1 0
CN 9
1
2
3
35
28 36
29
34
30
31
32 33
27
26
24
2523
4
511
17
1615
14
13
12
6
10
9
8
7
18
19
20
21 22
(+)
(-)
—
ml
71
NN
f
-
i
Y
Tvvpnv
flhK
^
Y
Y
YY
3
K
—
S
5
40
-
El
D
-
T
.

- 162 -
NOTE( 注記 ) #01....FOR EN EN 用
REF.NO NOTE PART NO D E S C R I P T I O N
品 名
Qty
1
#01
E9841-729-HA0 MONITOR CE ASM.
画像モニタ CE 組
1
2 E9455-715-0A0 MONITOR POWER CABLE 2 ASM.
画像モニタ電源ケーブル2組
1
3 E9623-721-000 PORTRAIT MONITOR CABLE
画像モニタケーブル
1
4 400-02102 BANK CABLE ASM.
バンクケーブル組
1
5 E9388-725-0A0 FEEDER BANK RELAY CABLE 3 ASM.
フィ−ダバンク中継ケ−ブル3組
1
6 E9395-721-0A0 IC FULL RELAY CABLE 3 ASM.
IC FULL 中継ケ−ブル3組
1
7 E9378-721-0A0 FEEDER BANK CABLE 5 ASM.
フィ−ダバンクケ−ブル5組
1
8 E9384-721-0A0 FEEDER BANK DC CABLE 5 ASM.
フィ−ダバンク DC ケ−ブル5組
1
9 E9379-721-0A0 FEEDER BANK CABLE 6 ASM.
フィ−ダバンクケ−ブル6組
1
10 E9385-721-0A0 FEEDER BANK DC CABLE 6 ASM.
フィ−ダバンク DC ケ−ブル6組
1
11 E9530-729-0A0 BANK CABLE ASM.
バンクケ−ブル組
1
12 E9532-729-0A0 CUTTER POWER SOURCE CABLE ASM.
カッタ電源ケ−ブル組
1
13 E9378-721-0A0 FEEDER BANK CABLE 5 ASM.
フィ−ダバンクケ−ブル5組
1
14 E9384-721-0A0 FEEDER BANK DC CABLE 5 ASM.
フィ−ダバンク DC ケ−ブル5組
1
15 E9379-721-0A0 FEEDER BANK CABLE 6 ASM.
フィ−ダバンクケ−ブル6組
1
16 E9385-721-0A0 FEEDER BANK DC CABLE 6 ASM.
フィ−ダバンク DC ケ−ブル6組
1
17 E9395-721-0A0 IC FULL RELAY CABLE 3 ASM.
IC FULL 中継ケ−ブル3組
1
18 E9587-705-0A0 VRFY DMM CABLE ASM.
VRFY DMM ケーブル組
1
19 E9588-705-0A0 VRFY SV I/F CABLE ASM.
VRFY SV I / F ケ−ブル組
1
20 E9589-705-0A0 VRFY SV CABLE ASM.
VRFY SV ケ−ブル組
1
21 E9590-705-0A0 CABLE ASM.
VRFY プロ−ブ I / F ケ−ブル組
1
22 E9591-705-0A0 CABLE ASM.
VRFY プロ−ブケ−ブル組
1
23 E9378-721-0A0 FEEDER BANK CABLE 5 ASM.
フィ−ダバンクケ−ブル5組
1
24 E9384-721-0A0 FEEDER BANK DC CABLE 5 ASM.
フィ−ダバンク DC ケ−ブル5組
1
25 E9379-721-0A0 FEEDER BANK CABLE 6 ASM.
フィ−ダバンクケ−ブル6組
1
26 E9385-721-0A0 FEEDER BANK DC CABLE 6 ASM.
フィ−ダバンク DC ケ−ブル6組
1
27 E9395-721-0A0 IC FULL RELAY CABLE 3 ASM.
IC FULL 中継ケ−ブル3組
1
28 E9388-725-0A0 FEEDER BANK RELAY CABLE 3 ASM.
フィ−ダバンク中継ケ−ブル3組
1
29 E9532-729-0A0 CUTTER POWER SOURCE CABLE ASM.
カッタ電源ケ−ブル組
1
30 E9378-721-0A0 FEEDER BANK CABLE 5 ASM.
フィ−ダバンクケ−ブル5組
1
31 E9384-721-0A0 FEEDER BANK DC CABLE 5 ASM.
フィ−ダバンク DC ケ−ブル5組
1
32 E9379-721-0A0 FEEDER BANK CABLE 6 ASM.
フィ−ダバンクケ−ブル6組
1
33 E9385-721-0A0 FEEDER BANK DC CABLE 6 ASM.
フィ−ダバンク DC ケ−ブル6組
1
34 E9395-721-0A0 IC FULL RELAY CABLE 3 ASM.
IC FULL 中継ケ−ブル3組
1
35 400-02102 BANK CABLE ASM.
バンクケーブル組
1
36 E9530-729-0A0 BANK CABLE ASM.
バンクケ−ブル組
1

- 163 -
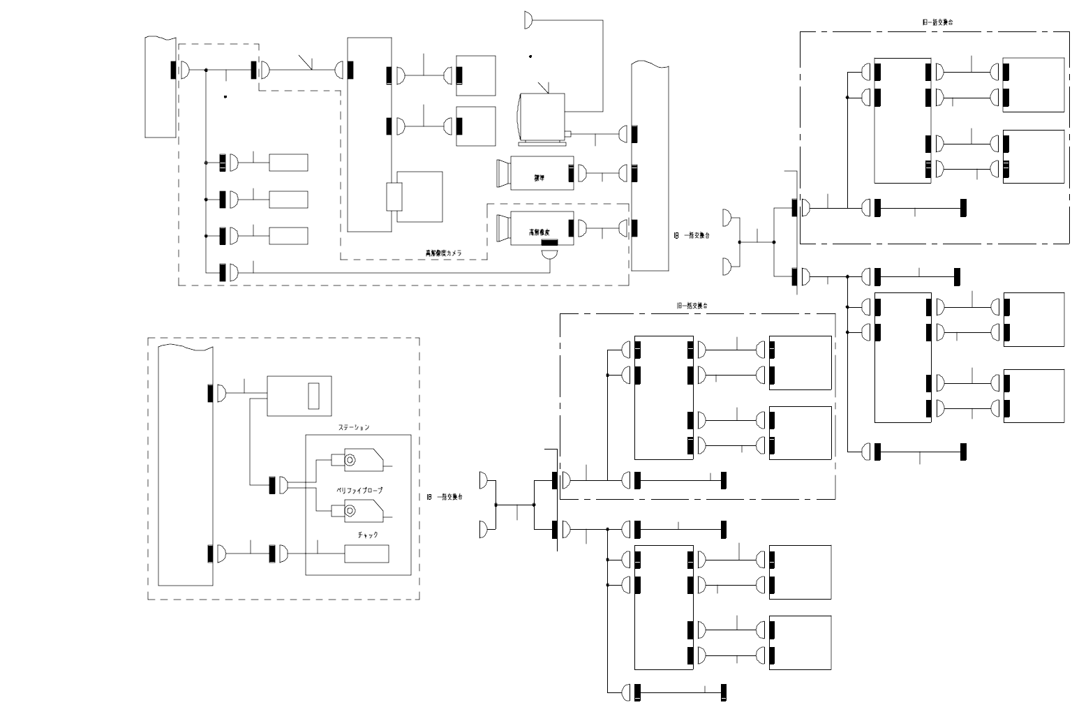
82.SYSTEM DIAGRAM (15)(FOR KE-2060,2055R)
SYSTEM DIAGRAM(15)(KE −2060,2055 R 用)
4-3 D
1-3C
( ) (R)
(
) (F)
1- 3C
COVE R
CN 10CN 02
CN 03
CN 04
FEED ER
BANK PC B
(RL)
FEEDE R
I/F P CB
(R)
CN6 61
CN6 62
CN 1
CN 2
FEED ER
BANK PC B
(RR)
C N64 9
IC FU LL
IC FULL
C N64 9
FEEDE R
BANK PCB
(RR)
CN 760C N66 9-2
CN9
C N67 0-2
CN 10
CN 761
CN10 -2
CN9 -2
CN 751
CN 10
C N67 0-1
C N10- 1
CN9C N9- 1
C N66 9-1
CN 2
CN 1
CN 750
C N662
C N661
FEEDE R
I/F P CB
(R)
FEEDE R
BANK PCB
(RL)
C N50 7 C N11
OPTI ON([ _R] )
CN11CN 507
FEEDE R
BANK PC B
(FL)
FEEDER
I/F PCB
(F)
FEEDE R
BANK PC B
(FR)
CN 649
IC FU LL
IC FU LL
CN 649
FEEDE R
BANK PCB
(FR)
OPTIO N([
_F])
FEEDE R
I/F P CB
(F)
FEEDE R
BANK PCB
(FL)
CN0 4
C N01
C N00
CN1 0
COVER
OPTIO N(CVS)
J3
P/ J04 2
P/ J04 3
J1
VERFY S. V.
VERF Y
I/F
OPTION(
)
VCS CAMERA
LS 5-1
CN1
CN5
LS 5-5
VCS CAMERA
1 -1D
PWR
C N47 3
SIDE
LIGHT
UNIT
C N49 1
CN 477
VCS CHANGE SV
CN 476
VCS SENSOR_OP
CN 475
CN 474
VCS SENSOR_ST
CN2
1- 5B
4 -3C
COAXI AL
LIGHT
PCB
C N48 1
BACK
LIGHT
PCB
BOTT OM
LIGH T
PCB
C N47 2
CN4 71
CN 70 9
CN4 70
LIGH T
CTRL
PCB
IN
VCS (OCS)
MONITOR
IP-X3
PCB
L S2-2
CN2
LS 5-2
CN9
CN 10
CN9
CN 10
CN 751
CN 750
CN 760
CN 761
C N67 0-1
C N66 9-1
C N66 9-2
C N67 0-2
C N10- 1
C N9- 1
CN10 -2
CN9 -2
CN1
CN2
C N66 1
C N66 2
C N66 1
C N66 2
CN2
CN1
CN9- 1
C N10 -1
C N10 -1
CN9- 1
CN1 0-2
CN9 -2
CN1 0-2
CN9 -2
CN 670- 1
CN 669- 1
CN 670- 2
CN 669- 2
CN7 50
CN7 51
C N75 0
C N75 1
CN7 60
CN7 61
C N76 1
C N76 0
C N670 -2
C N669 -2
C N670 -1
C N669 -1
CN9
C N10
C N10
CN9
CN 9
CN1 0
CN1 0
CN 9
1 2
3456
45
89
10
11
12
47
13 7
46
38 48
39
44
40
41
42 43
37
36
34
3533
14
15 21
27
2625
24
23
22
16
20
19
18
17
28
29
30
31 32
49
(+)
(-)
■
■
■
I
_
_
_
_
lllllllllllllllllllllll
~
■
■
■■
■
»
IIIIIII
r
_
_
_
ii
_
i
mam
~
■
■
■
_
_
»
—
ml
-
iy
71
NN
$
f
-
i
sf
m
_
Y
Tvvpnv
f
!
flhK
2
Y
Y
YY
3
K
—
S
5
<
3
T
£
i
(
T
I
40
-
El
mm
s
(
T
D
-
T
.
71