KE-2050_KE-2050R_KE-2055R_KE-2060_KE-2060R-Rev14.PDFA__OCR.pdf - 第151页
- 14 6 - RE F.N O N OT E PA RT NO D E S C R I P T I O N 品 名 Qt y 1 400-02233 XY B EA R ZT C A BLES A SM. XY ベア ZT ケーブル組 1 2 400-03253 Z MO TOR Z モータ 1 3 400-03254 T MO TOR θ モータ 1 4 400-02258 M C M C A B LE(L) AS M MCM ケ…

- 145 -
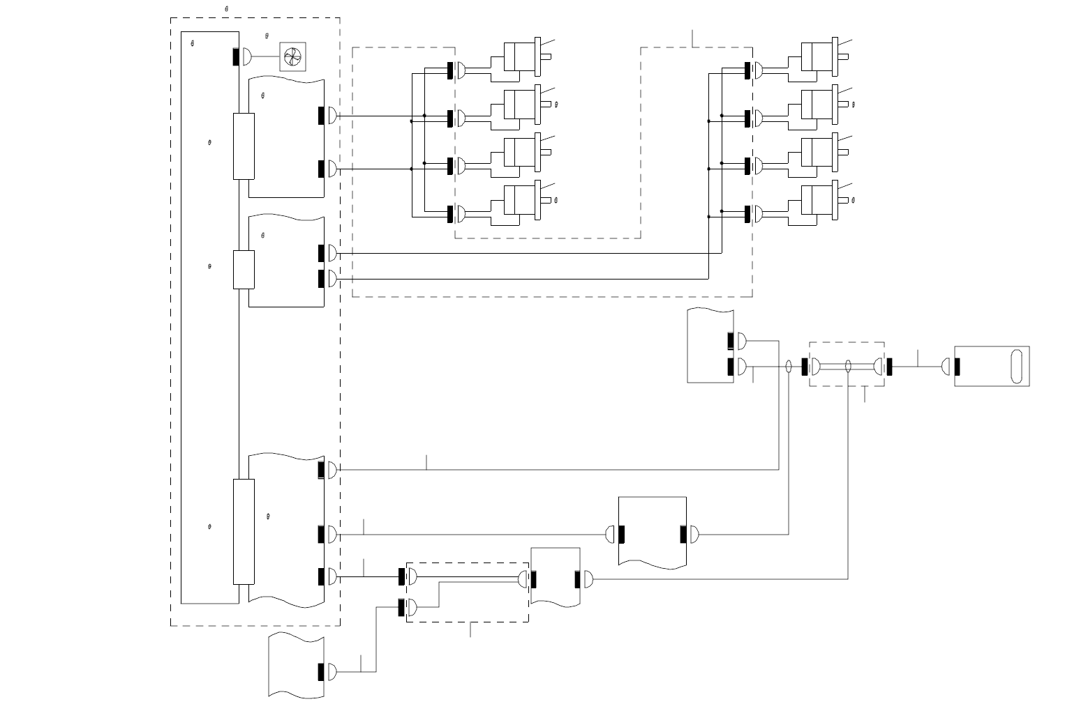
73.SYSTEM DIAGRAM (6)(FOR KE-2050,2050R,2055R)
SYSTEM DIAGRAM(6)(KE −2050,2050 R,2055 R 用)
1 -3C
LS 4-5
1-3 C
1-2 B
I/O CTR L
PCB
5- 1C
CN5
CN 245
XY C ABL E BEA R HEAD
CN0 59
CN 6
MNLA
LA(L )
Z 4-C N2A
MCM (L)
LA _SIG
MCM( L)
4 -2A
HEAD MAIN
PCB
CN1
Z4 -CN 4
CN4
Z -DRIVER FAN
C N05 7
Z
S LOT_ 2
Z2- CN2
Z D RIVER (2)
2 -3A
Z2- CN1
CN 213
4 MOT OR
Z4 MO TOR
3MOTOR
Z3 M OTO R
CN 214
CN 215
CN 216
Z1- CN1
C N212
CN2 11
CN2 10
XY CAB LE B EAR HEAD
Z
S LOT_ 4
Z EXT
Z D RIVER UNIT
6- 2C
2- 1A
Z4 -CN 3
Z D RIVER (1)
CTRL- PWR
PCB
Z1 MO TO R
1MOTOR
Z2 MO TOR
2 MO TOR
Z1- CN2
CN 202
CN2 09
4-1 B
XY C ABL E BEA R ZT
Z
BACK
BOARD
Z
S LOT_ 1
1
2323
2323
4
56
7
8
9
7
10
CN 848 CN84 9
CZZ
)
r
~
on
\
n
.
A
n
.
\
n
.
\
n
—
n
]
□
\
n
.
\
n
.
\
n
.
\
n
O
"
BMU

- 146 -
REF.NO NOTE PART NO D E S C R I P T I O N
品 名
Qty
1 400-02233 XY BEAR ZT CABLES ASM.
XY ベア ZT ケーブル組
1
2 400-03253 Z MOTOR
Z モータ
1
3 400-03254 T MOTOR
θ モータ
1
4 400-02258 MCM CABLE(L)ASM
MCM ケーブル(L)組
1
5 400-02314 Z THETA PWR CABLE ASM
Zθ 電源ケーブル組
1
6 400-02072 HEAD I O CABLE ASM.
ヘッド IO ケーブル組
1
7 400-02234 XY BEAR HEAD CABLES ASM.
XY ベアヘッドケーブル組
1
8 400-02305 HEAD SP CABLE ASM.
ヘッド SP ケーブル組
1
9 400-02298 LA SENSOR CABLE ASM.
LA センサケーブル組
1
10 400-02299 LA SENSOR RELAY CABLE ASM
LA センサリレーケーブル組
1

- 147 -
74.SYSTEM DIAGRAM (7)(FOR KE-2060,2060R)
SYSTEM DIAGRAM(7)(KE −2060,2060 R 用)
1-3 C
1 -3C
LS 4-5
1-3 C
1-2 B
I/O CTR L
PCB
5- 1C
CN5
CN 245
XY C ABL E BEA R HEAD
LA( R)
FMLA
CN0 59
CN 6
MNLA
LA(L )
Z 4-C N2B
Z 4-C N2A
MCM( R)
MCM (R)
LA _SIG
MCM (L)
LA _SIG
MCM( L)
4 -2A
HEAD MAIN
PCB
CN1
Z4 -CN 4
CN4
Z -DRIVER FAN
Z
S LOT_ 3
Z5 MO TO R
5 M OTO R
C N21 7
Z 3-CN 2
Z D RIVER (3)
2- 4A
Z 3-CN 1
C N05 7
Z
S LOT_ 2
Z2- CN2
Z D RIVER (2)
2 -3A
Z2- CN1
CN 213
4 MOT OR
Z4 MO TOR
3MOTOR
Z3 M OTO R
CN 214
CN 215
CN 216
Z1- CN1
C N212
CN2 11
CN2 10
XY CAB LE B EAR HEAD
Z
S LOT_ 4
Z EXT
Z D RIVER UNIT
6- 2C
2- 1A
Z4 -CN 3
Z D RIVER (1)
CTRL- PWR
PCB
Z1 MO TO R
1MOTOR
Z2 MO TOR
2 MO TOR
Z1- CN2
CN 202
CN2 09
4-1 B
XY C ABL E BEA R ZT
Z
BACK
BOARD
Z
S LOT_ 1
1
2323
2323
4
5
67
89
10
16
11
12
10
16
14
13
C N21 8
15
CN 848 CN84 9
YY
\
n
\
n
\
n
\
n
nn
]
n
\
n
.
\
n
.
\
n
.
\
n
n
O
"
BMU