KE-2050_KE-2050R_KE-2055R_KE-2060_KE-2060R-Rev14.PDFA__OCR.pdf - 第171页
- 16 6 - N OTE ( 注記 ) # 0 1.. ..F OR E N EN 用 RE F .NO NOTE PART NO D E S C R I P T I O N 品 名 Qty 1 HK -0651200-80 M ODULAR K A P LA モジ ュラー カプ ラ 1 2 400-73738 R F ID LA N CA B LE ( 4.5M) ASM RF ID LA N ケー ブル( 4. 5 M) 組 1…

- 165 -
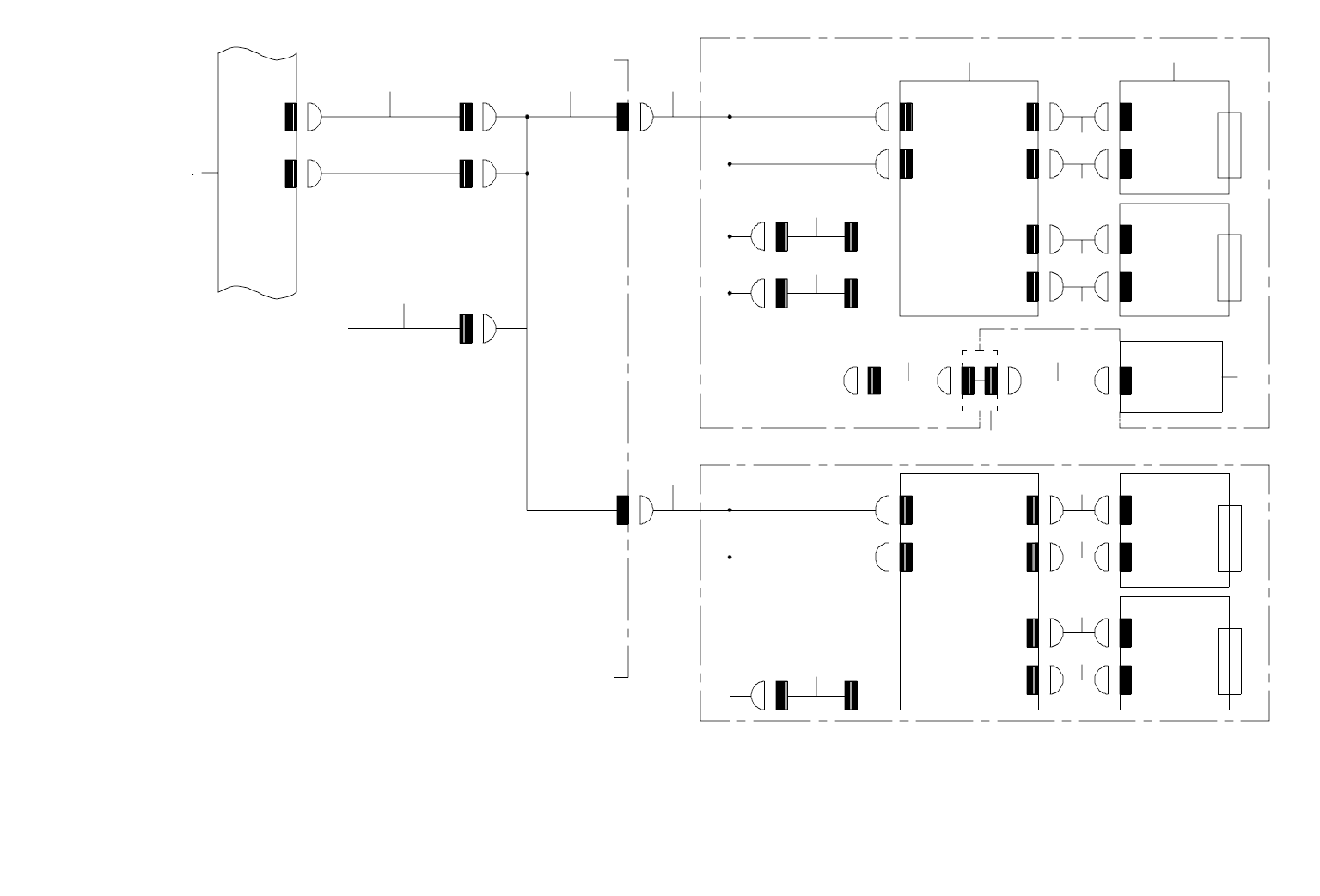
83.SYSTEM DIAGRAM (16)(RFID)
SYSTEM DIAGRAM(16)(RFID)
CN04 SRCN4S R
CN03 MR
CN4S LCN4S
CN3M R
CN04 SL
CN03 MLCN3M LCN3M
CN12
CN11
LS3- 6CN6CN6
LS4-1CN1
CH4 C H4_S
CH3_MCH3
03_1B
CH2_ REAR
CH2 C H2_R
CH1_FCH1
DC_IN PUTDC_IN
PROG
ETHER NETX5
CN014R_LC D_PWR
RFID _PWR
(R_L CD_P WR )
CN01 4CN014ACN01 4CN14
X4
X3
X2CN01
CN02LAN
Not co nnect ed
Not co nnect ed
NOTE1
This diagram shows only the portion
relevant to "RFID".
CH1_ FRON T
02_1B
HUB_BOX
REAR LCD MONITOR(DVI_INTERFACE)
POWER_UNIT
CPU BOARD
HLC
GX-5_COVER
I/O CTRL PCB ASM
MTC_I/F
BASE FEEDER PCB ASM
MTS_I/F
HUB_BOX
(-) (+ )
DC_INPUT
SWITCHING HUB
X1
Not connected
MPC-4C
CN01
2
47
8
9
15
14
12
11
13
16 17
18
19
26
25
30
28
22
24
21
20
27
2923
10
5
63
1

- 166 -
NOTE( 注記 ) #01....FOR EN EN 用
REF.NO NOTE PART NO D E S C R I P T I O N
品 名
Qty
1 HK-0651200-80 MODULAR KAPLA
モジュラーカプラ
1
2 400-73738 RFID LAN CABLE (4.5M) ASM
RFID LAN ケーブル(4.5 M)組
1
3 400-44475 CPU BOARD
CPU ボード
1
4 400-73739 RFID LAN CABLE (4.0M) ASM
RFID LAN ケーブル(4.0 M)組
1
5 400-00466 POWER UNIT
電源ユニット
1
6 #01 400-00518 POWER UNIT(EN) 電源ユニット(EN) 1
7 400-73736 RFID CONTROL BOX POWER CABLE ASM
RFID コントロールボックスパワーケーブル組
1
8 400-02322 R-LCD POWER CABLE ASM
背面 LCD 電源ケーブル組
1
9 400-25669 LCD DSP
LCD ディスプレイ(パネルリンク)
1
10 400-72912 HUB BOX
HUB ボックス
1
11 400-73033 SWITCHING HUB
スイッチングハブ
1
12 400-72813 MPC RJ45 CABLE ASM
MPC 用 RJ 45ケーブル組
1
13 400-73032 4 PORT MPC
4ポート MPC
1
14 400-72814 MPC POWER CABLE ASM MPC 電源ケーブル組 1
15 400-73740 RFID CONTROL BOX FG CABLE ASM
RFID コントロールボックス FG ケーブル組
1
16 400-73742 RFID BANK F CONTROL BOX CABLE ASM
RFID バンク F コントロールボックスケーブル組
1
17 400-73743 RFID BANK R CONTROL BOX CABLE ASM
RFID バンク R コントロールボックスケーブル組
1
18 400-73751 RFID M BRANCH CONTROL BOX CABLE ASM
RFID M ブランチコントロールボックスケーブル組
1
19 KK-0000009-50 CONNECTOR
コネクタ
1
20 400-01941 BASE FEEDER PCB ASM.
ベースフィーダ基板組
1
21 400-02052 BASE MTC CABLE ASM
ベース MTC ケーブル組
1
22 400-73749 RFID M BRANCH MTS I/F CABLE ASM RFID M ブランチ MTS I / F ケーブル組 1
23 400-73745 RFID MTC I/F(L) CABLE ASM
RFID MTC I / F(L)ケーブル組
1
24 400-73750 RFID S BRANCH MTS I/F CABLE ASM
RFID S ブランチ MTS I / F ケーブル組
1
25 KK-0000009-50 CONNECTOR
コネクタ
1
26 400-73752 RFID S BRANCH CONTROL BOX CABLE ASM
RFID S ブランチコントロールボックス
1
27 400-01943 I/O CTRL PCB ASM.
I / O CTRL 基板組
1
28 400-73746 RFID M BRANCH MTC I/F CABLE ASM
RFID M ブランチ MTC I / F ケーブル組
1
29 400-73744 RFID MTC I/F(R) CABLE ASM
RFID MTC I / F(R)ケーブル組
1
30 400-73748 RFID S BRANCH MTC I/F CABLE ASM RFID S ブランチ MTC I / F ケーブル組 1

- 167 -
84.SYSTEM DIAGRAM (17)(RFID)
SYSTEM DIAGRAM(17)(RFID)
CN1F CN1F/2R
JNT F/RJNT F/R
FEEDER I/F PCB (F)
FEEDER BANK PCB(FR)
(OLD-TYPE_OVERALL_REPLACEMENT_TABLE-F)
IC FULL
CN1CN66 1
CN2CN66 2
CN649
CN76 0 CN9CN9- 2 C N669-2
CN76 1 CN10CN 10-2 CN6 70 -2
CN10-1 CN670-1 CN10CN75 1
CN669-1CN9- 1 CN9CN75 0
FEEDER BANK PCB(FL)
ANT F/ R
CN649
IC FULL
CN F/R
ANTENNA ARRAY
CN507
CN11
FEEDER I/F PCB (F)
FEEDER BANK PCB(FR)
CONNECTOR_BRACKET (OVERALL_REPLACEMENT_TABLE-F *RFID*)
CN1CN66 1
CN2CN66 2
CN76 0 CN9CN9- 2 C N669-2
CN76 1 CN10CN 10-2 CN6 70 -2
CN10-1 CN670-1 CN10CN75 1
CN669-1CN9- 1 CN9CN75 0
FEEDER BANK PCB(FL)
CN10
CN04
CN01CN02 0
CN02 5
NOTE1
This diagram shows only the portion
relevant to "RFID".
REALY
CONECTOR
CN00
GX-5_COVER
(01_ 4A)C H1 _FRON T
OVERALL REPLACEMENT TABLE F
POWER UNIT
1 2
3
13
4
14 5
923
24
22
7
15
1710 11 12 18 19 20
6
8
16
21
-
-
-
iT
Y
r
^
^
S