RV-1-Rev00.pdf - 第101页

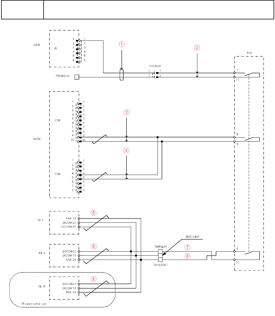
B6 安全回路配線図 (I/L ) Safety Control diagram (I/L) イラスト番 号 Ref.No. 部品コード Parts Code 部品名 Parts Name Serial No. 個数 Q'ty 備考 Remarks 同期 Repl. 1 EZ1- 969 - 262 - 12 ハ - ネス ( インタ - ロツク シンゴ ウ ) HARNESS 1 2 EZ1- 969 - 274 - 12…

100%1 / 144
B6
安全回路配線図
(I/L)
Safety Control diagram (I/L)
B-13
B6
安全回路配線図
(I/L)
Safety Control diagram (I/L)
イラスト番
Ref.No.
部品コード
Parts Code
部品名
Parts Name
Serial
No.
個数
Q'ty
備考
Remarks
同期
Repl.
1 EZ1-969-262-12
-ネス
(
インタ- ロツク シンゴ
)
HARNESS
1
2 EZ1-969-274-12
-ネス
(I/L
チユウケイ
)
HARNESS
1
3 EZ1-969-252-13
-ネス
(
インタ- ロツク
)
HARNESS
1
4 EZ1-969-261-13
-ネス
(
ドア
スイツチ
シンゴウ
)
HARNESS
1
5 EZ1-969-287-13
-ネス
(
ドア
スイツチ
チユウケイ
)
HARNESS
1
6 EZ1-969-268-12
-ネス
(
シヨウメイ
テイシ
シンゴウ
1)
HARNESS
1
B-14
B7
安全回路配線図
(EM-2)
Safety Control diagram (EM-2)
B-15