P-197-001e.pdf - 第178页
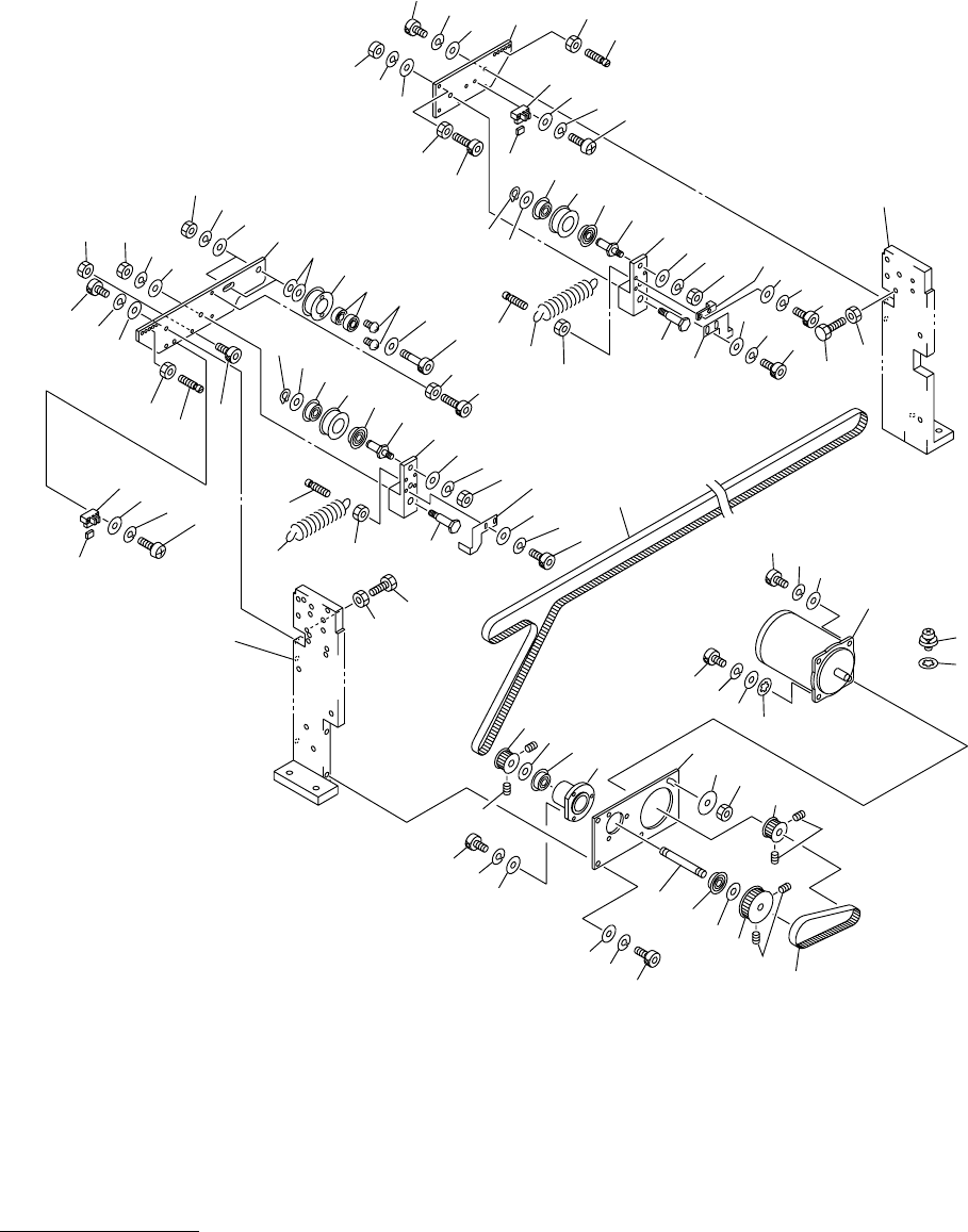
MODEL TCM-3500Z-2 0109-001 176 ࠻ࡦࠬࡈࠔㇱ TRANSFER SECTION Fig. 9-3 ࠻ࡦࠬࡈࠔ㚟േㇱ Transfer Driver 14 14 1 5 16 16 2 1 1 8 1 9 2 0 2 2 23 23 59 59 38 38 39 39 4 0 4 1 42 42 43 43 44 44 45 45 4 6 6 6 67 67 6 8 65-1 4 7 54 54 6 3 …

MODEL TCM-3500Z-2
0109-001
175
Key No. PART No. PART NAME Q’ty REMARKS
NOTE
9-2
1 630 048 8944 BRACKET(STOPPER) 2 678F--02B-027
2 411 141 4305 WASHER V 6X12.5X1.6 2 FW6
3 411 141 3001 WASHER SPR 6 2 SW6
4 630 000 7923 BOLT,HEX-SCT 2 M6X35
5 630 066 3198 SUPPORT 1 678F--02B-030
6 411 141 4305 WASHER V 6X12.5X1.6 2 FW6
7 411 141 3001 WASHER SPR 6 2 SW6
8 630 000 7886 BOLT,HEX-SCT 2 M6X16
9 411 141 0703 NUT HEX 6 6 M6
10 630 053 5181 PLATE(PHOTO L) 2 678F--02B-028
12 411 141 4305 WASHER V 6X12.5X1.6 4 FW6
13 411 141 3001 WASHER SPR 6 4 SW6
14 630 000 7879 BOLT,HEX-SCT 4 M6X12
15 630 000 0245 SENSOR,PHOTO 6 PHS45, PHS43, PHS47,
PHS104, PHS44, PHS124
678F--02H-004
16 630 000 0269 SENSOR,PHOTO(CONNECTOR) 6 678F--02H-025
17 411 088 9005 WASHER F 3X6X0.5 12 FWS3 F
18 411 086 4408 WASHER SPR 3 12 SW3 F
19 411 162 1604 SCR PAN 3X20 12 M3X20 PAN

MODEL TCM-3500Z-2
0109-001
176
࠻ࡦࠬࡈࠔㇱ TRANSFER SECTION
Fig. 9-3 ࠻ࡦࠬࡈࠔ㚟േㇱ Transfer Driver
14
14
15
16
16
21
18
19
20
22
23
23
59
59
38
38
39
39
40
41
42
42
43
43
44
44
45
45
46
66
67
67
68
65-1
47
54
54
63
64
64
57
57
65
66
67
67
68
68
16
16
17
See Fig.9-1
Key No.2
See Fig.9-1
Key No.1
41
41
55
38
38
39
39
40
41
41
42
43
43
44
45
46
79
80
81
82
41
41
47
54
55
55
58
63
64
1
2
3
4
7
6
5
8
9
10
11
12
13
13
26
26
25
24
3
4
5-1
28
28
54
55
55
69
71
72
73
52
52
53
53
48
48
49
50
50
60
60
61
62
62
70
27
27
30
30
31
29
29
32
32
33
33
34
35
36
36
37
55
55
51
51
60
61
62
62
54
48
49
53
52
52
50
50
51-1
69
71
72
73
70
87
87
86
86

MODEL TCM-3500Z-2
0109-001
177
Key No. PART No. PART NAME Q’ty REMARKS
NOTE
9-3
1 630 053 5082 BRACKET(MOTOR) 1 678F--02B-003
2 630 005 7980 MOTOR,STEPPING 1 PM19(TR), #103-8573-5040
678F--02H-010
3 411 141 4107 WASHER V 5X10X1 2 FW5
4 411 141 6705 WASHER SPR 5 2 SW5
5 630 000 7756 BOLT,HEX-SCT 1 M5X12
5 -1 411 087 1109 WASHER IN TW 5 1
6 630 000 7770 BOLT,HEX-SCT 1 M5X20
7 630 001 0220 WASHER 1 678F--02H-021
8 411 141 0505 NUT HEX 5 1 M5
9 630 049 3894 PULLEY,TIMING(10L050) 1 678F--02H-007
10 630 000 8951 SET SCREW 2 M5X8 SET
11 411 141 4305 WASHER V 6X12.5X1.6 2 FW6
12 411 141 3001 WASHER SPR 6 2 SW6
13 630 000 7893 BOLT,HEX-SCT 2 M6X20
14 630 053 5105 HOLDER(BEARING) 1 678F--02B-005
15 630 048 8739 SHAFT(1) 1 678F--02B-004
16 630 001 1432 BEARING,RADIAL 2 678F--02H-012
17 411 141 6507 WASHER F 12X21X2.5 1 FWS12
18 630 049 3887 PULLEY,TIMING(16L050) 1 678F--02H-006
19 630 000 8951 SET SCREW 2 M5X8 SET
20 630 053 7529 BELT,TIMING 1 678F--02H-008
21 411 141 6507 WASHER F 12X21X2.5 1 FWS12
22 630 049 3900 PULLEY,TIMING(10L050) 1 678F--02H-023
23 630 000 8944 SET SCREW 2 M5X6 SET
24 411 141 4107 WASHER V 5X10X1 3 FW5
25 411 141 6705 WASHER SPR 5 3 SW5
26 630 000 7763 BOLT,HEX-SCT 3 M5X16
27 630 053 5136 PLATE(L) 1 678F--02B-007
28 630 053 5143 PLATE(R) 1 678F--02B-017
29 411 141 6309 WASHER F 10X18X2 4 FWS10
30 630 048 8777 PULLEY(IDLE) 2 678F--02B-006
31 630 001 1272 BEARING,RADIAL 4 678F--02H-011
32 411 050 5004 SCR TRS 3X6 4 M3X6 TRS
33 411 141 6309 WASHER F 10X18X2 2 FWS10
34 630 000 8159 BOLT,HEX-SCT 2 M10X40
35 411 141 4701 WASHER V 10X21X2 2 FW10
36 411 141 3209 WASHER SPR 10 2 SW10
37 411 141 1106 NUT HEX 10 2 M10
38 630 048 8890 LEVER 2 678F--02B-009
39 630 048 8883 SHAFT(2) 2 678F--02B-008
40 630 049 3870 PULLEY,TIMING(14L050) 2 678F--02H-002
41 630 001 1425 BEARING,RADIAL 4 678F--02H-018
42 411 141 6309 WASHER F 10X18X2 2 FWS10
43 411 000 7102 RING C 10 2 678F--02H-027
44 411 141 6101 WASHER F 8X15.5X1.6 2 FWS8
45 411 141 3100 WASHER SPR 8 2 SW8
46 411 141 0901 NUT HEX 8 2 M8
47 630 048 8906 SHAFT(LEVER) 2 678F--02B-010
48 411 141 6101 WASHER F 8X15.5X1.6 2 FWS8