P-197-001e.pdf - 第80页
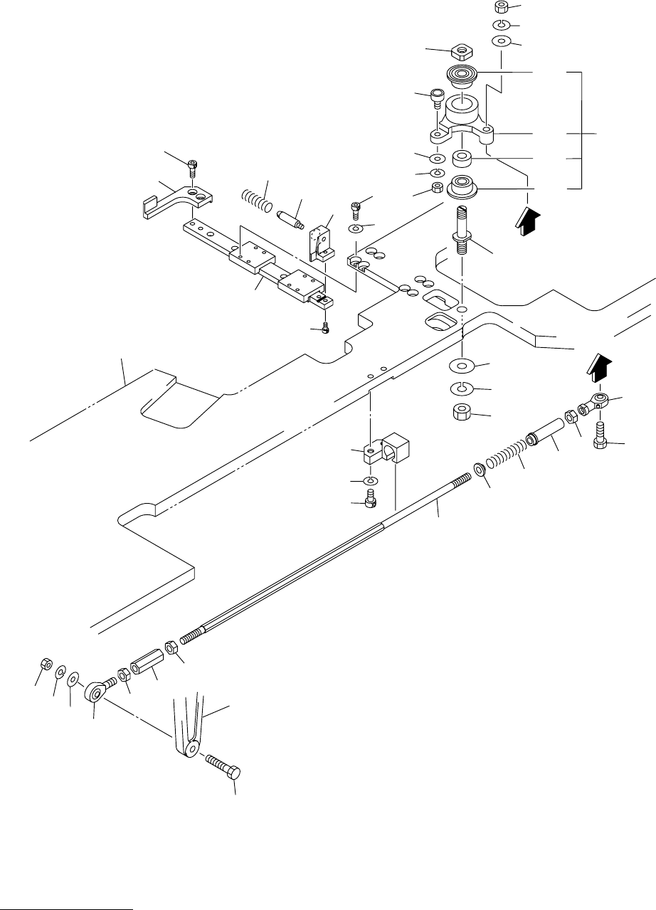
MODEL TCM-3500Z-2 0109-001 78 ਛ㑆ࡌࠬㇱ MIDDLE BASE SECTION Fig. 4-2 ࠪࡖ࠶࠲ Shutter 1 2 3 4 6 7 8 9 3 1 3 2 33 33 3 4 3 5 3 6 4 1 44 44 43 43 42 42 40 40 39 39 3 8 37 37 2 8 2 9 3 0 11 11 1 2 13 13 17 17 1 8 1 9 15 15 See Fig…

MODEL TCM-3500Z-2
0109-001
77
Key No. PART No. PART NAME Q’ty REMARKS
NOTE
4-1
1 630 064 5415 STAY 1 678L--02B-015
2 630 064 5422 STAY 1 678L--02B-016
3 630 001 0251 WASHER 4 678L--02H-073
4 411 141 3209 WASHER SPR 10 4 SW10
5 630 000 8173 BOLT,HEX-SCT 2 M10X60
5 -1 630 000 8142 BOLT,HEX-SCT 2 M10X35
11 630 064 5385 BASE 1 678E--02B-001
12 630 001 0251 WASHER 4 678E--02H-009
13 411 141 3209 WASHER SPR 10 4 SW10
14 630 000 8142 BOLT,HEX-SCT 2 M10X35
14 -1 630 000 8135 BOLT,HEX-SCT 2 M10X30
16 630 052 1061 SUPPORT 1 678E--02B-023
17 630 048 7688 SUPPORT 1 678E--02B-024
18 630 001 0237 WASHER 4 678E--02H-010
19 411 141 3001 WASHER SPR 6 4 SW6
20 630 000 7916 BOLT,HEX-SCT 4 M6X30
21 630 001 0220 WASHER 4 678E--02H-008
22 411 141 6705 WASHER SPR 5 4 SW5
23 630 000 7763 BOLT,HEX-SCT 4 M5X16
24 630 048 7701 PLATE 2 678E--02B-022
25 630 001 0220 WASHER 4 678E--02H-008
26 411 141 6705 WASHER SPR 5 4 SW5
27 630 000 7763 BOLT,HEX-SCT 4 M5X16
28 411 141 4305 WASHER V 6X12.5X1.6 4 FW6
29 411 141 3001 WASHER SPR 6 4 SW6
30 630 000 7909 BOLT,HEX-SCT 4 M6X25
31 630 055 0009 BLOCK 1 678EB-02B-001
32 630 094 2545 PIPE 1 678EB-02B-016
33 411 141 4107 WASHER V 5X10X1 4 FW5
34 411 141 6705 WASHER SPR 5 4 SW5
35 630 000 7763 BOLT,HEX-SCT 4 M5X16
36 630 001 0220 WASHER 2 BW5
37 411 141 6705 WASHER SPR 5 2 SW5
38 630 000 7763 BOLT,HEX-SCT 2 M5X16
51 630 077 1664 RAIL,WIRING 1 678L--02H-061
52 411 141 4008 WASHER V 4X9X0.8 2 FW4
53 411 141 2905 WASHER SPR 4 2 SW4
54 630 000 7619 BOLT,HEX-SCT 2 M4X8
55 630 048 9835 SENSOR,PELEC 1 PHS19, PHS20, PHS21, PHS22 Amp
678E--02H-004
56 630 037 5534 SENSOR,PELEC 1 PHS42 Amp 678L--02H-045
57 630 056 7014 SENSOR,PROXIMITY 1 PXS21 Amp 678E--02H-014

MODEL TCM-3500Z-2
0109-001
78
ਛ㑆ࡌࠬㇱ MIDDLE BASE SECTION
Fig. 4-2 ࠪࡖ࠶࠲ Shutter
1
2
3
4
6
7
8
9
31
32
33
33
34
35
36
41
44
44
43
43
42
42
40
40
39
39
38
37
37
28
29
30
11
11
12
13
13
17
17
18
19
15
15
See Fig.4-1
See Fig.4-1
Key No.11
Key No.11
A
A
10
16
16
5
5-3
5-3
48
48
47
47
46
45
45
See Fig.3-13
Key No.5-1
14
14
5-2
5-1

MODEL TCM-3500Z-2
0109-001
79
Key No. PART No. PART NAME Q’ty REMARKS
NOTE
4-2
1 630 050 1957 PIN,HINGE 1 678EB-02B-013
2 411 141 4503 WASHER V 8X17X1.6 1 FW8
3 411 141 3100 WASHER SPR 8 1 SW8
4 411 141 0901 NUT HEX 8 1 M8
5 630 060 5853 ASSY,LEVER 1
5 -1 630 055 0023 LEVER 1 678EB-02B-012
5 -2 630 050 1971 COLLAR 1 678EB-02B-030
5 -3 630 001 1418 BEARING,RADIAL 2 678EB-02H-018
6 630 001 2170 CAM FOLLOWER 1 678EB-02H-017
7 411 141 4107 WASHER V 5X10X1 1 FW5
8 411 141 6705 WASHER SPR 5 1 SW5
9 411 141 0505 NUT HEX 5 1 M5
10 630 005 0851 BEARING,PARTS(LOCK NUT) 1 678EB-02H-019
11 630 050 5276 GUIDE 1 678EB-02H-002
12 630 074 7829 LEVER 1 678EB-02B-011
13 630 000 7619 BOLT,HEX-SCT 2 M4X8
14 411 141 2806 WASHER SPR 3 8 SW3
15 630 000 7503 BOLT,HEX-SCT 8 M3X6
16 630 048 9316 SPRING,COMP 1 678EB-02H-009
17 630 048 4984 LEVER 1 678EB-02B-010
18 630 052 0965 PIN,GUIDE 1 678EB-02B-036
19 630 000 7503 BOLT,HEX-SCT 2 M3X6
28 630 059 7059 SUPPORT 1 678EB-02B-033
29 411 141 6705 WASHER SPR 5 2 SW5
30 630 000 7749 BOLT,HEX-SCT 2 M5X10
31 630 052 0972 ROD 1 678EB-02B-014
32 630 059 7868 WASHER 1 678EB-02H-041
33 630 059 7875 SPRING,COMP 1 678EB-02H-040
34 630 059 7035 GUIDE 1 678EB-02B-031
35 630 000 9743 NUT,HEX 1 M6-L
36 630 001 1067 ROD END 1 BRF6L 678EB-02H-022
36 630 052 7186 ROD END 1 #940297 PBRL6FN
37 630 048 9330 ROD END 1 BRM6 678EB-02H-023
37 630 052 7117 ROD END 1 #940290 PBR6EFN
38 411 141 0703 NUT HEX 6 1 M6
39 630 048 5035 ROD 1 678EB-02B-015
40 630 000 9743 NUT,HEX 1 M6-L
41 630 032 7403 BOLT,HEX 1 678EB-02H-021
42 411 141 4305 WASHER V 6X12.5X1.6 1 FW6
43 411 141 3001 WASHER SPR 6 1 SW6
44 411 141 0703 NUT HEX 6 1 M6
45 630 032 7403 BOLT,HEX 1 678K--02H-029
46 411 141 4305 WASHER V 6X12.5X1.6 1 FW6
47 411 141 3001 WASHER SPR 6 1 SW6
48 411 141 0703 NUT HEX 6 1 M6