P-197-001e.pdf - 第236页
MODEL TCM-3500Z-2 0109-001 234 㔚᳇ᓮㇱ ELECTRICAL SECTION Fig.11-18 ࠦࡦࡌࠕ㚟േ࿁〝㧸 Conveyor Driver Circuit L 4 2 41 41 7 8 9 7 8 1 0 9 7 9 6 6 2 4 2 3 2 2 2 1 1 5 4 3 2 25 25 2 6 2 7 28 28 29 29 2 7 2 8 29 29 62 62 61 61 66 66 …

MODEL TCM-3500Z-2
0109-001
233
Key No. PART No. PART NAME Q’ty REMARKS
NOTE
11-17
1 630 087 8349 BOX 1 678FB-02V-021
2 630 004 6496 CONNECTOR 1 CN111 678FB-02D-130
3 630 004 6274 CONNECTOR 1 CN144 678FB-02D-129
4 411 034 7208 SCR FLT 3X8 6 M3X8 FLT
5 630 054 8778 CONNECTOR 1 CN110 678FB-02D-103
6 411 042 0703 SCR PAN 3X8 4 M3X8 PAN
10 411 140 8007 SCR TRS 5X6 1 M5X6 TRS
10 -1 411 036 8609 SCR PAN+SW+W 5X12 1
11 630 060 4771 COVER 1 678FB-02V-023
12 411 140 8007 SCR TRS 5X6 2 M5X6 TRS
21 630 087 8332 BOX 1 678FB-02V-020
22 630 004 6496 CONNECTOR 1 CN113 678FB-02D-130
23 630 004 6274 CONNECTOR 1 CN114 678FB-02D-129
24 411 034 7208 SCR FLT 3X8 6 M3X8 FLT
25 630 054 8778 CONNECTOR 1 CN112 678FB-02D-103
26 411 042 0703 SCR PAN 3X8 4 M3X8 PAN
30 411 140 8007 SCR TRS 5X6 1 M5X6 TRS
30 -1 411 036 8609 SCR PAN+SW+W 5X12 1
31 630 060 4764 COVER 1 678FB-02V-022
32 411 140 8007 SCR TRS 5X6 2 M5X6 TRS

MODEL TCM-3500Z-2
0109-001
234
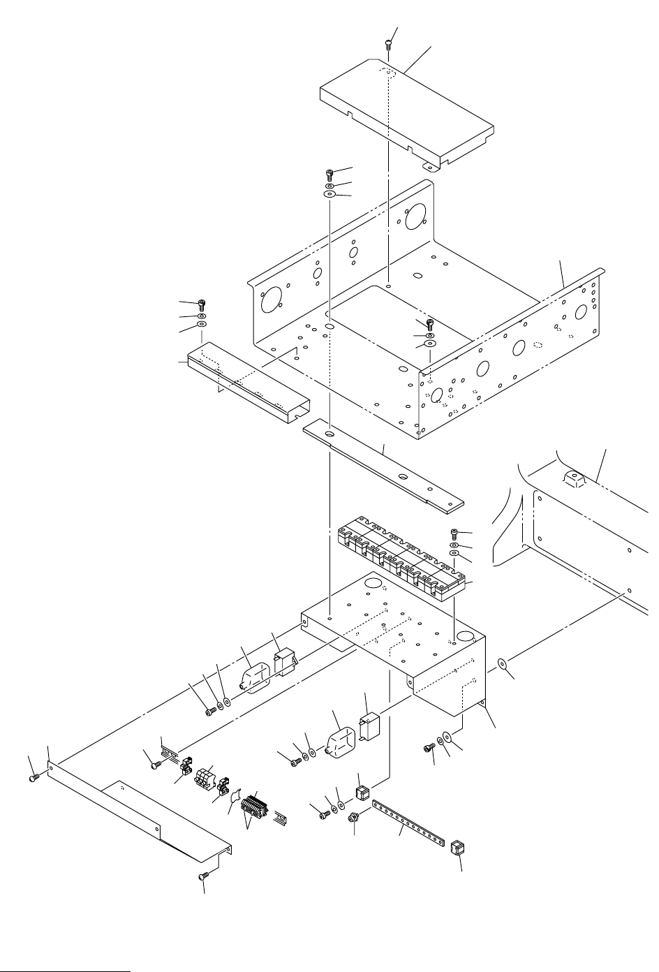
㔚᳇ᓮㇱ ELECTRICAL SECTION
Fig.11-18 ࠦࡦࡌࠕ㚟േ࿁〝㧸 Conveyor Driver Circuit L
42
41
41
7
8
9
7
8
10
97
96
6
24
23
22
21
1
5
4
3
2
25
25
26
27
28
28
29
29
27
28
29
29
62
62
61
61
66
66
65
61
61
91
92
92
92
92
52
57
58-1
58-1
58
58
55
57
57
54
54
56
.
53
.
63
63
64
25-1
25-1
52-1
26-1
98
99
See Fig.7-1
Key No.2
See Fig.1-1
Key No.11
Fig.11-18
TCM-3500Z-2

MODEL TCM-3500Z-2
0109-001
235
Key No. PART No. PART NAME Q’ty REMARKS
NOTE
11-18
1 630 001 0237 WASHER 4 678G--02H-025
2 630 064 8348 BRACKET(TB) 1 678G--02B-045
3 630 001 0220 WASHER 4 BW5
4 411 141 6705 WASHER SPR 5 4 SW5
5 630 000 7770 BOLT,HEX-SCT 4 M5X20
6 630 066 3150 PLATE 1 678G--02B-053
7 630 001 0237 WASHER 3 BW6
8 411 141 3001 WASHER SPR 6 3 SW6
9 630 000 7893 BOLT,HEX-SCT 2 M6X20
10 630 000 7886 BOLT,HEX-SCT 1 M6X16
21 630 049 1210 RELAY 6 SSR1, SSR2, SSR5, SSR103, SSR6,
SSR7 678FD-02D-001
22 411 119 2104 WASHER V 4X9X0.8 12 FW4 F
23 411 008 1706 WASHER SPR 4 12 SW4 F
24 411 042 3001 SCR PAN 4X10 12 M4X10 PAN
27 411 119 2104 WASHER V 4X9X0.8 2 FW4 F
28 411 008 1706 WASHER SPR 4 2 SW4 F
29 411 113 1400 SCR PAN 4X6 2 M4X6 PAN
41 630 064 8201 COVER(L) 1 678G--02B-024
42 411 051 1708 SCR TRS 4X6 2 M4X6 TRS
52 -1 411 051 1708 SCR TRS 4X6 2 M4X6 TRS
53 630 049 3801 TERMINAL 10 678FD-02D-008
54 630 049 3702 ACCESSORY,WIRING 2 678FD-02D-006
55 630 049 3733 ACCESSORY,WIRING 1 678FD-02D-005
57 630 049 3672 BRACKET,WIRING 2 678FD-02D-007
58 630 049 1173 FUSE HOLDER 3 678FD-02D-012
58 -1 423 022 8203 FUSE 250V 3.15A 3 F115, F117, F129 678FD-02D-013
61 630 051 5763 WIRE PARTS 2 678FD-02D-020
62 411 119 2104 WASHER V 4X9X0.8 2 FW4 F
63 411 008 1706 WASHER SPR 4 2 SW4 F
64 411 042 3001 SCR PAN 4X10 2 M4X10 PAN
66 411 036 8609 SCR PAN+SW+W 5X12 9
91 630 064 8386 COVER(TB) 1 678G--02B-046
92 411 051 1708 SCR TRS 4X6 4 M4X6 TRS
97 411 119 2104 WASHER V 4X9X0.8 2 FW4 F
98 411 008 1706 WASHER SPR 4 2 SW4 F
99 411 043 5004 SCR PAN 4X8 2 M4X8 PAN