P-197-001e.pdf - 第245页
MODEL TCM-3500Z-2 0109-001 243 Key No. P AR T No. P AR T NAME Q’ ty REMARKS NOTE 11 - 2 1 1 630 094 2965 P A NE L 1 678F B- 02V -05 2 2 630 001 0220 W AS HE R 4 BW5 3 411 1 41 67 05 WASHER SPR 5 4 SW5 4 630 000 7756 BO L…

MODEL TCM-3500Z-2
0109-001
242
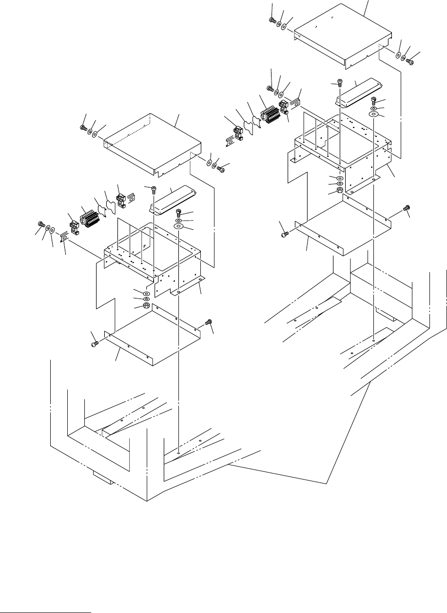
㔚᳇ᓮㇱ ELECTRICAL SECTION
Fig.11-21 ࿁↢ᛶ᛫ Regenerative Resistance
33
32
31
31
30
30
31
32
29
29
28
28
27
27
38
26
35
35
34
39
40
4
20
12
11
11
6
7
8
8
7
6
5
3
2
13
1
10
See Fig.1-1
Key No.2
Key No.2
10
9
14
15
37
44
47
49
49
46
46
45
45
45
48
.
22
21
21
24
20
19
19
18
17
16
23
.
43
42
42
41
36
33

MODEL TCM-3500Z-2
0109-001
243
Key No. PART No. PART NAME Q’ty REMARKS
NOTE
11-21
1 630 094 2965 PANEL 1 678FB-02V-052
2 630 001 0220 WASHER 4 BW5
3 411 141 6705 WASHER SPR 5 4 SW5
4 630 000 7756 BOLT,HEX-SCT 4 M5X12
5 630 094 2866 COVER 1 678FB-02V-053
6 411 119 2104 WASHER V 4X9X0.8 6 FW4 F
7 411 008 1706 WASHER SPR 4 6 SW4 F
8 411 042 3001 SCR PAN 4X10 6 M4X10 PAN
9 630 094 2873 COVER 1 678FB-02V-054
10 411 051 2804 SCR TRS 4X8 6 M4X8 TRS
11 630 094 7250 RESISTOR,SPECIAL 4 RR11, RR12, RR13, RR14
678FB-02D-906
12 411 113 2209 SCR PAN 4X16 8 M4X16 PAN
13 411 119 2104 WASHER V 4X9X0.8 8 FW4 F
14 411 008 1706 WASHER SPR 4 8 SW4 F
15 411 054 8506 NUT HEX 4 8 M4 F
17 411 119 2104 WASHER V 4X9X0.8 2 FW4 F
18 411 008 1706 WASHER SPR 4 2 SW4 F
19 411 042 3001 SCR PAN 4X10 2 M4X10 PAN
20 630 049 3672 BRACKET,WIRING 2 678FB-02D-158
21 630 049 3757 ACCESSORY,WIRING 1 678FB-02D-174
22 630 049 3696 TERMINAL 8 678FB-02D-918
23 630 049 3726 ACCESSORY,WIRING 1 678FB-02D-919
24 630 049 3733 ACCESSORY,WIRING 1 678FB-02D-156
26 630 094 2965 PANEL 1 678FB-02V-052
27 630 001 0220 WASHER 4 BW5
28 411 141 6705 WASHER SPR 5 4 SW5
29 630 000 7756 BOLT,HEX-SCT 4 M5X12
30 630 094 2866 COVER 1 678FB-02V-053
31 411 119 2104 WASHER V 4X9X0.8 6 FW4 F
32 411 008 1706 WASHER SPR 4 6 SW4 F
33 411 042 3001 SCR PAN 4X10 6 M4X10 PAN
34 630 094 2873 COVER 1 678FB-02V-054
35 411 051 2804 SCR TRS 4X8 6 M4X8 TRS
36 630 094 7250 RESISTOR,SPECIAL 4 RR21, RR22, RR23, RR24
678FB-02D-906
37 411 113 2209 SCR PAN 4X16 8 M4X16 PAN
38 411 119 2104 WASHER V 4X9X0.8 8 FW4 F
39 411 008 1706 WASHER SPR 4 8 SW4 F
40 411 054 8506 NUT HEX 4 8 M4 F
42 411 119 2104 WASHER V 4X9X0.8 2 FW4 F
43 411 008 1706 WASHER SPR 4 2 SW4 F
44 411 042 3001 SCR PAN 4X10 2 M4X10 PAN
45 630 049 3672 BRACKET,WIRING 2 678FB-02D-158
46 630 049 3757 ACCESSORY,WIRING 1 678FB-02D-174
47 630 049 3696 TERMINAL 8 678FB-02D-918
48 630 049 3726 ACCESSORY,WIRING 1 678FB-02D-919
49 630 049 3733 ACCESSORY,WIRING 1 678FB-02D-156

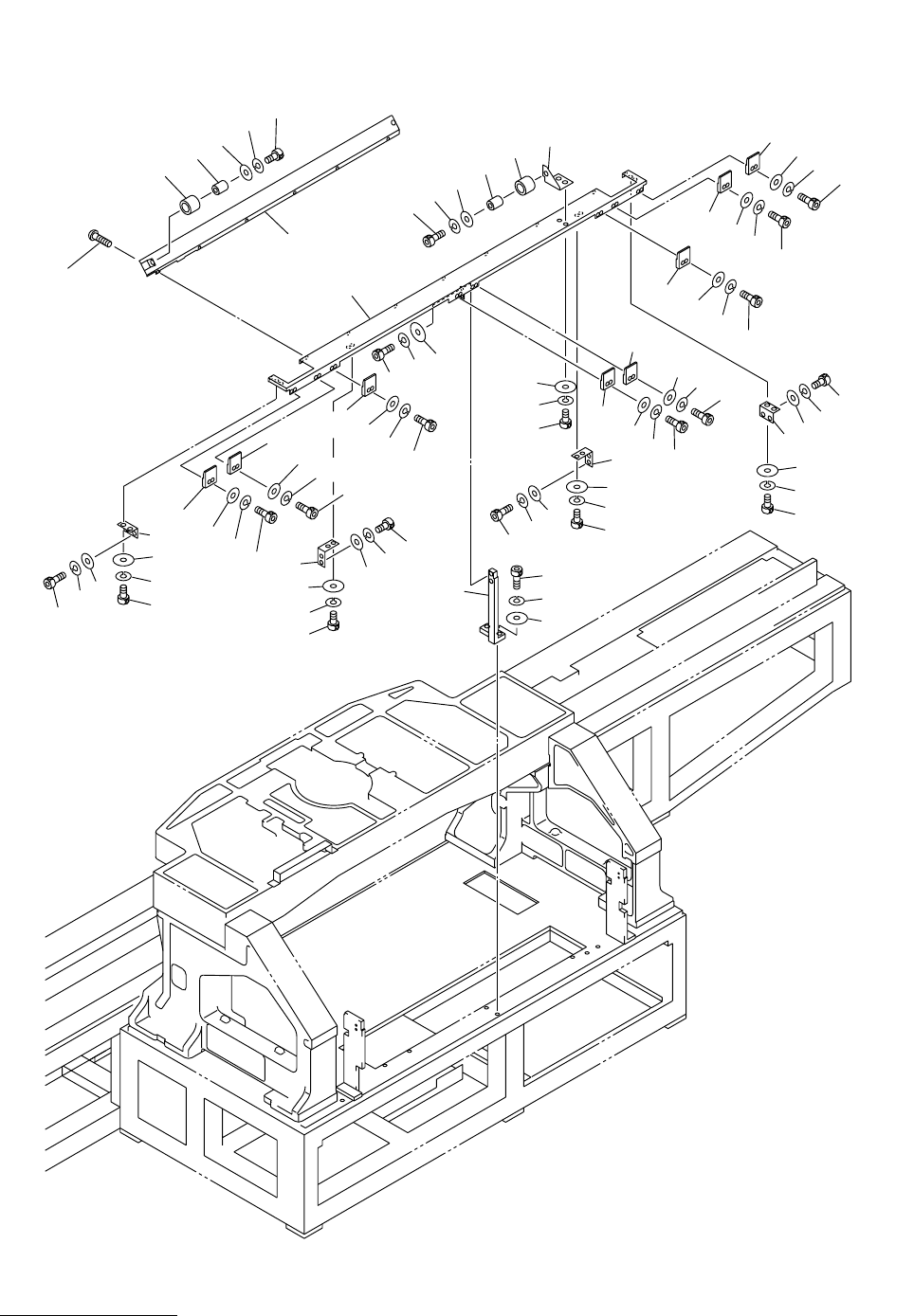
MODEL TCM-3500Z-2
0109-001
244
ࠞࡃㇱ COVER SECTION
Fig.12-1 ᚻߔࠅ Handrail
11
34
30
30
31
31
32
32
33
33
12
30
31
30
31
31
32
33
33
32
32
33
33
41
42
30
30
30
30
31
31
31
31
32
32
32
32
33
33
33
33
33
33
32
30
41
42
43
44
45
45
13
14
15
35
35
43
43
44
45
45
7
10
10
9
8
13
14
15
16
18
17
30
30
31
31
32
33
6
10
10
9
8
6
13
13
14
15
15
10
9
8
10
10
9
8
7
13
14
15
13
13
14
14
15
1
2
3
4
Fig.12-1
TCM-3500Z-2