RV-1-Rev01.pdf - 第117页
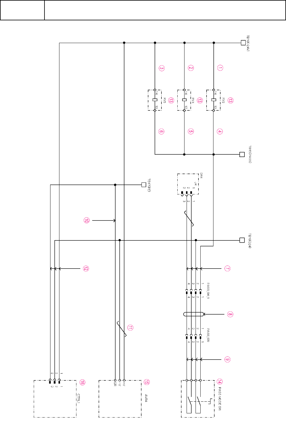
B14 モーター基板配線図 2 W iring diagra m motor board 2 イラスト番 号 Ref.No. 部品コード Parts Code 部品名 Parts Name Serial No. 個数 Q'ty 備考 Remarks 同期 Repl. 1 EZ1- 969 - 191 - 21 ハ - ネス (C M ドライバ PC シンゴウ ) HARNESS 1 2 EZ1- 969 - 316 - …

B14
モーター基板配線図
2
Wiring diagram motor board 2
B-29

B14
モーター基板配線図
2
Wiring diagram motor board 2
イラスト番号
Ref.No.
部品コード
Parts Code
部品名
Parts Name
Serial
No.
個数
Q'ty
備考
Remarks
同期
Repl.
1 EZ1-969-191-21
ハ-ネス
(CM
ドライバ
PC
シンゴウ
)
HARNESS
1
2 EZ1-969-316-14
ハ-ネス
(CM
シンゴウ
チユウケイ
1)
HARNESS
1
3 EZ1-969-322-12
ハ-ネス
(TB17-RY3 5)
HARNESS
1
4 EZ1-969-322-22
ハ-ネス
(TB17-RY3 7)
HARNESS
1
5 EZ1-969-322-32
ハ-ネス
(TB17-RY4 5)
HARNESS
1
6 EZ1-969-322-42
ハ-ネス
(TB17-RY4 7)
HARNESS
1
7 EZ1-969-317-14
ハ-ネス
(CW
シンゴウ
チユウケイ
2)
HARNESS
1
8 EZ1-969-203-22
ハ-ネス
(
ドライバ
パス
シンゴウ
)
HARNESS
1
9 EZ1-969-323-22
ハ-ネス
(
パス
シユツリヨク
, 5V)
HARNESS
1
10 EZ1-969-327-12
ハ-ネス
(AVR4
シユツリヨク
)
HARNESS
1
11 EZ1-969-326-12
ハ-ネス
(CTRL1
ニユウリヨク
)
HARNESS
1
12 EZ1-969-328-13
ハ-ネス
(CTRL1
シユツリヨク
)
HARNESS
1
13 EZ1-969-329-13
ハ-ネス
(
パス
セレクト
, CCW)
HARNESS
1
14 EZ1-969-330-13
ハ-ネス
(
パス
セレクト
, CW)
HARNESS
1
15 EZ1-969-323-12
ハ-ネス
(MCB, 5V IN)
HARNESS
1
B-30

B15
強制パス配線図
(
オプション
)
Wiring diagram forced pass switch (option)
B-31