FX-3-Rev13(k-).pdf - 第142页
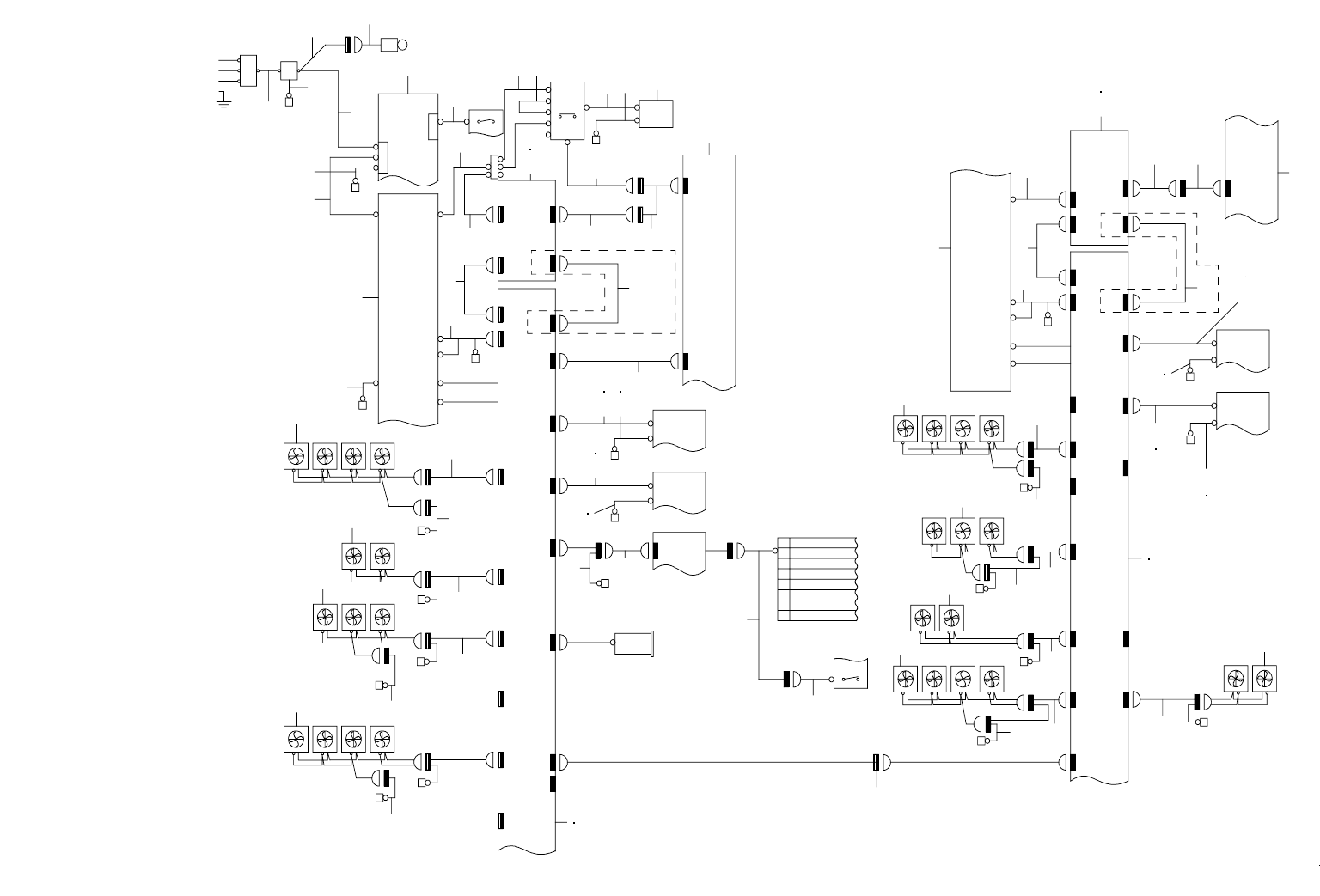
- 137 - 69. SYSTEM DIAGRAM (POWER UNIT) SYSTEM DIAGRAM (POWER UNIT) BASE FAN( CR) BASE FAN (SR) COVER T OP FAN( XR) EN ON LY EN ON LY 3-2B 3-2B 2-1B 8-4B 8-4A 6-1B 2-1C 5-2B 2-1A 6-1A 9-4A 1-2A 8-3A 3-2B INPUT AC200 V PE…

- 136 -
REF.NO NOTE PART NO D E S C R I P T I O N
品 名
Qty
1 400-95347 TAPE GUIDE ASSY(EO)
テープガイド組(EO)
1
2 400-95351 TAPE GUIDE STAY
テープガイドステイ
(2)
3 SL-6082592-TN BOLT
座金付き六角穴ボルト
(4)
4 400-95352 ETF POWER HOOK
ETF パワーフック
(1)
5 SM-3040652-TN SCREW M4 L=6
丸ねじ M 4 L =6
(2)
6 400-95371 TAPE GUIDE BRACKET L
テープガイドブラケット L
(1)
7 400-95372 TAPE GUIDE BRACKET R
テープガイドブラケット R
(1)
8 SL-6040892-TN BOLT
座金付き六角穴ボルト
(4)
9 400-89564 TAPE GUIDE
テープガイド
(1)
10 SM-3040652-TN SCREW M4 L=6
丸ねじ M 4 L =6
(3)
11 E5721-729-000 LABEL
荷重禁止シール
(1)
12 400-95373 TAPE GUIDE SUPPORT
テープガイドサポート
(1)
13 SM-3040652-TN SCREW M4 L=6
丸ねじ M 4 L =6
(3)
14 400-84639 ETF POSITION LABEL(30)
ETF ポジションラベル(30)
(1)
15 HX-0034400-00 HARNESS PARTS
束線パーツ
(2)
16 SL-4041091-SC SCREW M4 L=10
なべ小ねじセムス M 4 X 0.7 L =10
(2)
17 HX-0067100-0A GROMMET
グロメット
(0.03)
18 400-95348 REEL HOLDER ASSY(EO)
リールホルダ組(EO)
1
19 400-95353 REEL HOLDER FRAME L
リールホルダフレーム L
(1)
20 400-95354 REEL HOLDER FRAME R
リールホルダフレーム R
(1)
21 400-94860 TH CASTER
TH キャスター
(2)
22 SM-6040802-TN SCREW
六角穴ボルト M4X0.7 L =8
(4)
23 NM-6040001-SC NUT M4
六角ナット M 4
(4)
24 400-72333 RUBBER FOOT
ゴム足
(2)
25 SM-6062502-TN HEXAGONAL-HOLE BOLT
六角穴ボルト
(2)
26 NM-6060001-SC NUT M6
六角ナット M 6 1種
(2)
27 400-23476 FG GUM SHEET
FG ゴムシート
(1)
28 WP-0430801-SC WASHER 4.3X9X0.8
平座金 4.3 X 9 X 0.8
(1)
29 SL-6040892-TN BOLT
座金付き六角穴ボルト
(1)
30 400-95355 MAGNET CATCH
マグネットキャッチ
(2)
31 SL-6030692-TN BOLT
座金付き六角穴ボルト
(4)
32 400-95374 REEL HOLDER COVER L
リールホルダカバー L
(1)
33 400-95375 REEL HOLDER COVER R
リールホルダカバー R
(1)
34 SM-3051052-TN SCREW M5 L=10
丸ねじ M 5 L =10
(8)
35 400-84674 REEL SUPPORT ANGLE
リールサポートアングル
(8)
36 400-95356 REEL FIXING BAR(40)
リールフィキシングバー40
(2)
37 400-94863 TAPE SUPPORT
テープサポート
(2)
38 SM-0030601-SC SCREW M3X0.5 L=6
トラス小ねじ M3X0.5 L =6
(24)
39 400-95357 REEL SUPPORT(EO)
リールサポート(EO)
(3)
40 SL-6030692-TN BOLT
座金付き六角穴ボルト
(12)
41 SL-6040892-TN BOLT
座金付き六角穴ボルト
(4)
42 400-94864 TAPE HOLDER HANDLE
テープホルダハンドル
(1)
43 SL-6051092-TN BOLT
座金付き六角穴ボルト
(2)
44 400-95358 TRASH BOX GUIDE(EO)
トラッシュボックスガイド(EO)
(2)
45 SL-6030692-TN BOLT
座金付き六角穴ボルト
(4)
46 400-90280 RUBBBER FEET
ゴム足
(1)
47 SM-4031401-SC SCREW M3X0.5 L=14
なべ小ねじ M 3 X 0.5 L =14
(1)
48 WP-0320501-SC WASHER M3
平座金 3.2 X 7 X 0.5
(1)
49 NM-6030001-SC NUT M3X0.5 TYPE1
六角ナット M 3 X 0.5 1種
(1)
50 401-13032 ETF_POSITION_LABEL(30)_2
ETF ポジションラベル(30)_2
(1)
51 400-95365 REEL HOLDER GUIDE R
リールホルダガイド R
1
52 SL-6061292-TN SCREW
座金付き六角穴ボルト
4
53 400-95366 TRASH BOX STOPPER
トラッシュボックスストッパ
1
54 SL-6040892-TN BOLT
座金付き六角穴ボルト
1
55 400-01512 COVER STUD YF
カバースタッド YF
8
56 400-01515 COVER STUD YS
カバースタッド YS
16
57 400-01312 OCC SHIM C
OCC シム C
8
58 400-01313 OCC SHIM D
OCC シム D
8
59 400-85756 EFDS BRACKET L
EFDS ブラケット L
4
60 400-85757 EFDS BRACKET R
EFDS ブラケット R
4
61 SL-6040892-TN BOLT
座金付き六角穴ボルト
16
62 400-95362 EFDS BRACKET C(EO)
EFDS ブラケット C(EO)
4
63 400-95363 EFDS BRACKET S(EO)
EFDS ブラケット S(EO)
4
64 SM-1051052-TN PLATE SCREW
皿ねじ M 5 L =10
16
65 400-97569 TAPE GUIDE 12
テープガイド12
1
66 400-84847 ETF-FLOAT RECEIVE SENS ASM
ETF − FLOAT 受光センサ組
4
67 400-84848 ETF-FLOAT SENS ASM
ETF − FLOAT センサ組
4
68 SL-4031481-SC SCREW M3 X 14
なべ小ねじセムス M 3 X 0.5 L =14
16
69 400-95379 TRASH BOX ASM
トラッシュボックス組
1
70 400-84676 SEPARATION PLATE
セパレーションプレート
20
71 E1612-706-C00 REEL SH
リール SH
20
72 SM-1031001-SC SCREW M3X0.5 L=10
皿小ねじ M3X0.5 L=10
20
73 400-95364 REEL HOLDER GUIDE L
リールホルダガイド L
1

- 137 -
69.SYSTEM DIAGRAM (POWER UNIT)
SYSTEM DIAGRAM(POWER UNIT)
BASE
FAN(CR)
BASE
FAN(SR)
COVER T OP
FAN(XR)
EN ONLY
EN ON LY
3-2B
3-2B
2-1B
8-4B
8-4A
6-1B
2-1C
5-2B
2-1A
6-1A
9-4A
1-2A
8-3A
3-2B
INPUT
AC200V
PE
W
V
U
NFB
FG-TAP
(LR)
NF
CN001
PWR-ON
LIGHT
AC INPUT UNIT
CN2
TB1
FG-TAP
(LR)
INPUT AC200V
TF1
AC100V
AC100V
AC34V
AC20V
1-4A
FG
FG-TAP
(LR)
COVER TOP
FAN(XL)
CONTROL UNIT
TOP FAN
BASE
FAN(SL)
CN06 8
FG-TAP(LR)
COVER T OP
FAN(Y L)
CN024
FG-TAP(LR)
FG-TAP(LR )
CN022
PWRL005
CN007
CN036
CN006
CN005
PWRL036
CN004
FG-T AP(L R)
CN067
PWRL003
CN006 PWRL002
FG-TAP(LR)
CN023
CN021
PWRL 001
FG-TAP
(LR)
PWRL062
PWRL017
XYD L03
XYDL0 1
TB2
1-4D
MAIN SW
MC(TH)
FG-TAP(LR)
VACU UM
PUMP
VAC-IO
XYDRY-IO
XY16
XYDL02
XY DRIVER
UNIT( L)
CN1
CN2
CN3
(CN3 1)
(CN32)
(XYDL32)
POWE R UNIT(L)
CN017
CN062
CN018
PWRL 018
PWRL019
CN019
PWRL011
CN011
PWRL012
PWRL063
CN012
CN063
CN001
CN002
FG-TAP(LR)
CN003
CN010
PWRL010
HOURM ETER
FG-TA P(LR)
AC-IN
5-2B
CN251
FG-TAP(LR)
ATX P OWER
CN13
FG
AC-IN
8-3B
BU DRIVER (L)
FG-TAP(LR)
AC-IN
FG
AWC DRIVER(L)
1-5A
CN48
XY-PWR
CN16
XY-RELAY PCB
CPCI BACK BOARD
CPU BOARD
ETHE R-MAIN
POSITION(1)
IEEE 1394
POSI TION(2)
IP-X5
MAIN S W
(2/2)
PS-ON
(1/2)
PWRGN D
FG-TAP(RR )
CN024R
COVER TOP
FAN(YR)
CN036
CN005
CN007
CN004
CN006
PWRR036
PWRR007
PWRR005
CN022R
FG-TAP(RR)
CN005
PWRR004
FG-TA P(RR)
CN068R
CN067R
PWRR003
CN003
FG-TAP(RR )
CN023R
CN021R
PWRR001
AC20V
AC34V
AC100V
AC100V
FG-TAP(RR)
PWRR062
PWRR017
TF1
AC200V
1-2B
XYDR01
XYDR03
XY DRIVER
UNIT( R)
CN2
CN1
CN3
(CN32)
(XYDR32)
XYDR02
XYDRY-IO
CN018
POWER UNIT(R)
CN017
CN062
(PWRR018)
PWRR011
CN011
CN012
CN010
CN001
CN002
CN063
FG-TAP
(RR)
PWRR012
FG
AC-IN
BU DRIVER(R)
FG-TA P
(RR)
AWC D RIVER(R)
AC-IN
FG
CN16
1-3B
XY-RELAY PCB
XY16
FG-TAP(RR)
CN003
BASE
FAN(CL)
1
2
5
76
3
4
10
8
9
16
19
22
24
23 26
18
17
20
21
25
14
15
12
13
11
28
27
33
34
30
32
29
70
35
36
37
39
40
41
42
45
46
43 44
47
48
49
50
51
52
53
54
55
56
67
62
57
71
64
65
66
68
69
63
59
38
9
58
33
34
60
61
82
81
79
80
77
78
72
37
36
35
73
74
75
76
31

- 138 -
NOTE( 注記 ) #01....FOR EN EN 用
#02....WHEN REPLACE FROM OLD PWB 40047514 TO NEW PWB 40047558,
PLEASE CHANGE WITH ETHER-SLAVE PCB ASM 40047557.
旧40047514から40047558に交換するときは、
ETHER − SLAVE PCB ASM 40047557を
一緒に交換してください。
REF.NO NOTE PART NO D E S C R I P T I O N
品 名
Qty
1 400-82363 NFB OUTPUT CABLE ASM
NFB 出力ケーブル組
1
2 400-82372 NF FG CABLE ASM
NF FG ケーブル組
1
3 400-82365 POWER ON LAMP RELAY CABLE ASM
パワーオンランプ中継ケーブル組
1
4 L800E-821-0A0 POWER ON LAMP 200V CABLE ASM
パワーオンランプ200 V 束線組
1
5 400-91902 NF OUTPUT CABLE(TB1)ASM
NF 出力ケーブル(TB 1)組
1
6 400-91857 AC PWR IN UNIT OUTPUT CABLE ASM
AC 入力ユニットアウトケーブル組
1
7 400-91464 AC PWR IN UNIT FG CABLE ASM
AC 入力ユニット FG ケーブル組
1
8 400-93152 AC POWER INPUT UNIT
AC 入力ユニット
1
9 400-48085 TRANSFORMER
トランス
2
10 400-82163 TF FG CABLE ASM
TF FG ケーブル組
1
11 400-89963 MAIN SW CABLE ASM
メイン SW ケーブル組
1
12 400-94021 TFL 220VOUT CABLE ASM
TFL トランス 220 V 出力ケーブル組
1
13 400-91880 XY DRIVER U(L) INPUT CABLE ASM
XY ドライバユニット L 入力ケーブル組
1
14 400-91882 XY DRV PWR CABLE(L)ASM
XY DRV 電源ケーブル(L)組
1
15 400-91901 TF 100V OUTPUT CABLE L ASM
TF 100 V 出力ケーブル L 組
1
16 400-65391 COVER TOP FAN XL ASM
カバートップファン(XL)組
1
17 400-89881 COVER TOP FAN L RELAY CABLE ASM
カバートップファン L 中継ケーブル組
1
18 400-65392 COVER TOP FAN XL RELAY CABLE ASM
カバートップファン XL 中継ケーブル組
1
19 400-47702 CTRL UNIT FAN ASM
コントロールユニットファンモータ組
1
20 400-47758 CONTROL UNIT TOP FAN RELAY CABLE ASM
コントロールユニットトップファン中継ケーブル組
1
21 400-47760 BASE FAN L RELAY CABLE ASM
ベースファン L 中継ケーブル組
1
22 400-65393 BASE FAN SL ASM
ベースファン SL 組
1
23 400-65394 BASE FAN SL RELAY CABLE ASM
ベースファン SL 中継ケーブル組
1
24 400-89900 COVER TOP FAN YL CABLE ASM XL
カバートップファン YL ケーブル組 XL
1
25 400-48238 COVER TOP FAN LF/LR RELAY CABLE ASM
カバートップファン LF / LR 中継ケーブル組
1
26 400-65396 COVER TOP FAN YL RELAY CABLE ASM
カバートップファン YL 中継ケーブル組
1
27 400-47964 VACUUM PUMP TERMINAL CABLE ASM
バキュームポンプ ターミナルケーブル組
1
28 400-47992 VACUUM PUMP TH-MC CABLE ASM
バキュームポンプ TH − MC ケーブル組
1
29 400-47965 VACUUM PUMP POWER CABLE ASM
バキュームポンプ電源ケーブル組
1
30 400-48244 VACUUM PUMP FG CABLE ASM
バキュームポンプ FG ケーブル組
1
31 400-63490 VACUUM_PUMP
真空ポンプ
1
32 400-82362 VACUUM I/O CABLE ASM
バキューム I / O ケーブル組
1
33 400-94032 XY_DRIVER_UNIT
XY ドライバ組
2
34
#01
400-94055 XY_DRIVER_UNIT(EN)
XY ドライバ組(EN)
2
35 400-91920 XY DRV I/O CABLE ASM
XY DRV I / O ケーブル組
2
36 400-91918 XY-RELAY I/O CABLE ASM
XY − RELAY I / O ケーブル組
2
37
#02
400-47558 XY-RELAY PCB ASM
XY − RELAY 基板組
2
38 400-92738 XY DRIVER U (R) INPUT CABLE ASM
XY ドライバ R 入力ケーブル組
1
39
#01
400-48248 XY DRV PWR CABLE (L) ASM (EN)
XY DRV 電源ケーブル(L)組(EN)
1
40 400-47885 XY-RELAY PWR CABLE (L) ASM
XY − RELAY 電源ケーブル(L)組
1
41 400-98974 POWER_SUPPLY_ASSY_L(ST)
電源供給組(左)ST
1
42
#01
400-93149 POWER SUPPLY ASSY L(EN)
電源供給組(左)EN
1
43 400-89907 AWC DRV PWR CABLE (L) ASM
AWC ドライバ電源ケーブル(L)組
1
44
#01
400-89946 AWC DRV PWR CABLE (L) ASM (EN)
AWC ドライバ電源ケーブル(L)組(EN)
1
45 400-47853 AWC DRV FG CABLE (L) ASM
AWC ドライバ FG ケーブル(L)組
1
46
#01
400-47854 AWC DRV FG CABLE (L) ASM (EN)
AWC ドライバ FG ケーブル(L)組(EN)
1
47 400-89908 BU DRV PWR CABLE (L) ASM
BU ドライバ電源ケーブル(L)組
1
48
#01
400-89947 BU DRV PWR CABLE (L) ASM (EN)
BU ドライバ電源ケーブル (L) 組(EN)
1
49 400-47855 BU DRV FG CABLE (L) ASM
BU ドライバ FG ケーブル(L)組
1
50
#01
400-48756 TRAY GUIDE L
トレイガイド L
1
51 400-91466 ATX PWR RLY CABLE ASM
ATX 電源中継ケーブル組
1
52 400-47893 ATX PWR CABLE ASM
ATX 電源ケーブル組
1
53 400-47892 HOURMETER ASM
アワーメータ組
1
54 400-47701 CPCI POWER CABLE ASM
CPCI パワーケーブル組
1
55 400-47703 ATX CTRL CABLE ASM
ATX コントロールケーブル組
1
56 400-91904 POWER UNIT GND CONECTION CABLE ASM
電源ユニット GND 接続ケーブル組
1
57 400-65397 COVER TOP FAN XR ASM
カバートップファン(XR)組
1
58 400-91883 XY DRV PWR CABLE (R) ASM
XY DRV 電源ケーブル(R)組
1
59 400-92734 TF 100V OUTPUT CABLE R ASM
TF 100 V 出力ケーブル R 組
1
60 400-98950 POWER_SUPPLY_ASSY_R(ST)
電源供給組(右)ST
1
61
#01
400-93150 POWER SUPPLY ASSY R(EN)
電源供給組(右)EN
1
62 400-65399 BASE FAN SR ASM
ベースファン SR 組
1
63 400-89882 COVER TOP FAN R RELAY CABLE ASM
カバートップファン R 中継ケーブル組
1
64 400-65398 COVER TOP FAN XR RELAY CABLE ASM
カバートップファン XR 中継ケーブル組
1
65 400-47762 BASE FAN R RELAY CABLE ASM
ベースファン R 中継ケーブル組
1
66 400-65400 BASE FAN SR RELAY CABLE ASM
ベースファン SR 中継ケーブル組
1
67 400-47765 BASE FAN CR ASM
ベースファン CR 組
1
68 400-47766 BASE FAN CR RELAY CABLE ASM
ベースファン CR 中継ケーブル組
1
69 400-48239 COVER TOP FAN FR/RR RELAY CABLE ASM
カバートップファン FR / RR 中継ケーブル組
1
70 400-89901 COVER TOP FAN YR CABLE ASM XL
カバートップファン YR ケーブル組 XL
1
71 400-65402 COVER TOP FAN YR RELAY CABLE ASM
カバートップファン YR 中継ケーブル組
1
72
#01
400-91467 XY DRV PWR CABLE (R) ASM (EN)
XY DRV 電源ケーブル(R)組 (EN)
1
73 400-89909 AWC DRV PWR CABLE (R) ASM
AWC ドライバ電源ケーブル(L)組
1
74
#01
400-89948 AWC DRV PWR CABLE (R) ASM (EN)
AWC ドライバ電源ケーブル(L)組(EN)
1
75 400-47857 AWC DRV FG CABLE (R) ASM
AWC ドライバ FG ケーブル(R)組
1
76
#01
400-47858 AWC DRV FG CABLE (R) ASM (EN)
AWC ドライバ FG ケーブル(R)組(EN)
1
77 400-89910 BU DRV PWR CABLE (R) ASM
BU ドライバ電源ケーブル(R)組
1
78
#01
400-89949 BU DRV PWR CABLE (R) ASM (EN)
BU ドライバ電源ケーブル(R)組(EN)
1
79 400-47859 BU DRV FG CABLE (R) ASM
BU ドライバ FG ケーブル(R)組
1
80
#01
400-47860 BU DRV FG CABLE (R) ASM (EN)
BU ドライバ FG ケーブル(R)組(EN)
1
81 400-47763 BASE FAN CL ASM
ベースファン CL 組
1
82 400-91465 BASE FAN CL RELAY CABLE ASM
ベースファン CL 中継ケーブル組
1