FX-3-Rev13(k-).pdf - 第155页
- 150 - NOTE( 注記 ) #01....FOR EN EN 用 #02....TYPE XL XL 仕様 REF.NO NOTE PART NO D E S C R I P T I O N 品 名 Qty 1 400-98950 POWER_SUPPLY_ASSY_ R(ST) 電源供給組(右)ST 2 2 #01 400-93150 POWER SUPPLY ASSY R(EN) 電源供給組(右)EN 2 3 401-49…

- 149 -
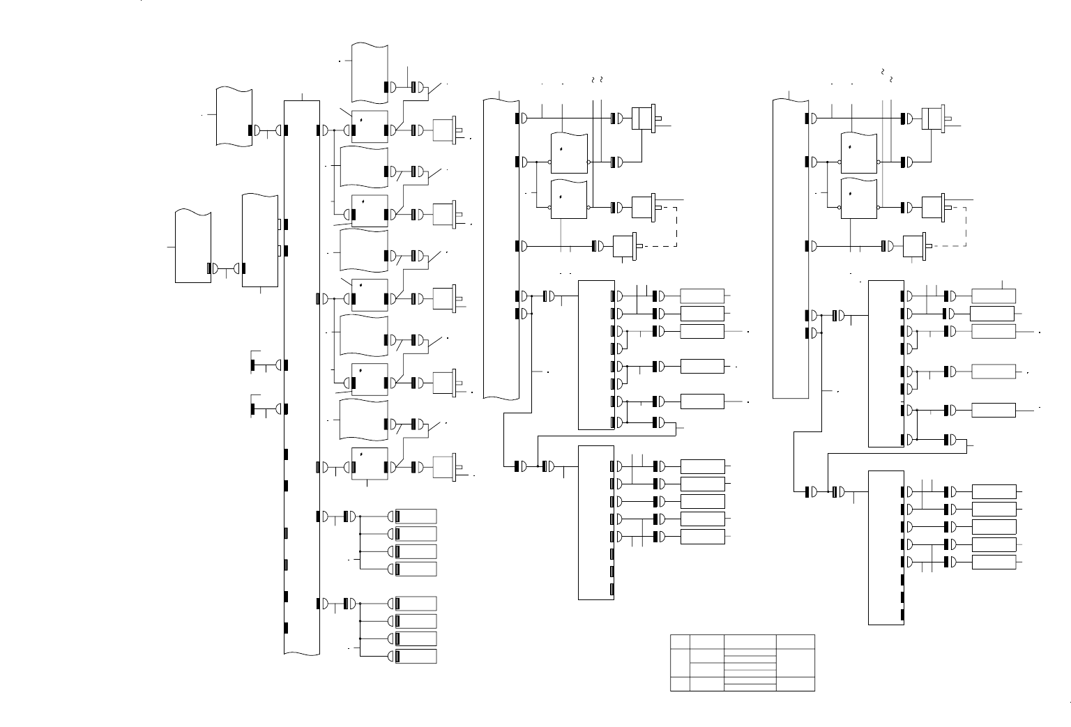
75.SYSTEM DIAGRAM (HEAD RF/RR)
SYSTEM DIAGRAM(HEAD RF / RR)
OPTION
4-5C
POWER UNIT
(R)
CN020
7-3A
PWRR020
CN203
CN246
CN802
EN1
CN813
CN813RF
EN2
6-1A
ETHER-MAIN
PCB
EN2
EN2
CN814
CN814RF
7-1A
HEAD-MAIN
PCB(RR)
EN1
7-4A
EN1
CN813
CN813RR
6-3B
IP-X5
PCB
CN5
7-3B
IPX OCC
RF
CN478 RF
CN478
CN805
HEAD
CN22
AMP
HEIGHT
SENSOR
THERMAL
SENSOR
PCB
HEAD
CN23
CN23
CN22
CN14
CN19
HEAD FAN(RF)
HEAD_CN12
PLATE_F
PLATE_F
OCC_F
HEAD_CN29
7-2A
CN29
CN12
CN11
CN10
EN2
CN9
EN1
HEAD_CN11
HEAD_CN10
HEAD_CN9
CN1
OCC-A
LIGHT-A1
LIGHT-C
OCC-C
CN1
HEAD-MAIN
PCB(RF)
3-2A
CN13
CN1
HEAD_CN1
OCC
OCC CAMERA(R)
VIDEO OUT /DC I N/SYNC
Z1 PR ESSURE
SENSOR
Z2 PRESSURE
SENSO R
Z3 PR ESSURE
SENSOR
Z4 PRESSURE
SENSOR
Z5 PRESSURE
SENSOR
Z6 PRESSURE
SENSOR
HEAD_CN24
PRESSURE
Z1
Z2
Z3
Z4
Z5
Z6
NZL
DWN
HEAD_CN28
CN24
CN26
NOZZLE DOWN
SENSOR L
CN28
CN16
HEAD_CN16
NOZZLE UP
SOLENOID
Z1 BLOW
SOLENOID
Z2 BLOW
SOLENOID
Z3 BLOW
SOLENOID
Z4 BLOW
SOLENOID
Z5 BLOW
SOLENOID
Z6 BLOW
THERMAL
SENSOR
PCB
HEIGHT
SENSOR
BAD MARK
SENSOR
AMP
AMP
HEAD
CN22
HEAD
CN14
HEAD
CN23
CN23
CN22
CN14
CN19
SOLENOID
HEAD_CN26
Z1B
Z2B
Z3B
Z4B
Z5B
Z6B
7-1D
CN25
CN27
HEAD-MAIN
PCB(RF)
HEAD_CN25
Z1V
Z2V
Z3V
Z4V
Z5V
Z6V
Z1 VACUUM
SOLENOID
Z2 VACUUM
SOLENOID
Z3 VACUUM
SOLENOID
Z4 VACUUM
SOLENOID
Z5 VACUUM
SOLENOID
Z6 VACUUM
SOLENOID
7-1A
POWER UNIT
(R)
CN021
8-2A
PWRR021
CN204
CN246
CN802
7-1A
CN13
CN1
HEAD-MAIN
PCB(RR)
CN9
HEAD_CN1
OCC
OCC CAMERA(R)
VIDEO OUT/DC IN/SYNC
LIGHT-C
HEAD_CN9
OCC-C
CN1
HEAD_CN10
LIGHT-A1
O
CC-A
CN1
7-1B
IP-X5
PCB
CN6
9-4C
IPX OCC
RR
CN478 RR
CN478
CN805
CN2
CN11
CN10
HEAD_CN11
LIGHT-A2
CN1
OCC-A
OPTION
Z1 PRESSURE
SENSOR
Z2 PRESSURE
SENSOR
Z3 PRESSURE
SENSOR
Z4 PRESSURE
SENSOR
Z5 PRESSURE
SENSOR
Z6 PRESSURE
SENSOR
PRESSURE
HEAD_CN24
Z1
Z2
Z3
Z4
Z5
Z6
CN24
CN26
NOZZLE DOWN
SENSOR L
NOZZLE DOWN
SENSOR R
2
1
NZL DWN
HEAD_CN28
CN28
CN16
NOZZLE UP
SOLENOID
HEAD_CN16
Z1 BLOW
SOLENOID
Z2 BLOW
SOLENOID
Z3 BLOW
SOLENOID
Z4 BLOW
SOLENOID
Z5 BLOW
SOLENOID
Z6 BLOW
SOLENOID
HEAD_CN26
Z1B
Z2B
Z3B
Z4B
Z5B
Z6B
Z1 VACUUM
SOLENOID
Z2 VACUUM
SOLENOID
Z3 VACUUM
SOLENOID
Z4 VACUUM
SOLENOID
Z5 VACUUM
SOLENOID
Z6 VACUUM
SOLENOID
HEAD_CN25
Z1V
Z2V
Z3V
Z5V
Z6V
Z4V
HEAD-MAIN
PCB(RR)
CN27
CN25
7-4D
HEAD FAN(RR)
HEAD_CN12
PLATE_F
PLATE_F
O
CC_F
HEAD_CN29
7-5A
CN29
CN12
NOZZLE DOWN
SENSOR R
2
1
CN2
14
5
3
11
1
2
12
13
8
15
16
20
17
6
5
21
7
22
9
10
29
29
28
31
30
27
25
19
24
23
26
18
41
39
38
40
5
32
5
3734
33
35
44
36
4342
1
2
45
9
10
27
25
19
24
23
26
18
6
46
9
10
47
4
48
29
28
49
21
7
31
20 22
30
38
29
41
42
5
44
43
32
40
39
34
33
37
35
36
12
13
9
10

- 150 -
NOTE( 注記 ) #01....FOR EN EN 用
#02....TYPE XL XL 仕様
REF.NO NOTE PART NO D E S C R I P T I O N
品 名
Qty
1 400-98950 POWER_SUPPLY_ASSY_R(ST)
電源供給組(右)ST
2
2
#01
400-93150 POWER SUPPLY ASSY R(EN)
電源供給組(右)EN
2
3 401-49647 ETHER-MAIN PCB ASM
イーサメイン基板組
1
4 400-47507 OCC A LIGHT PCB
OCC A ライト基板
1
5 400-47506 HEAD-MAIN PCB ASM
HEAD − MAIN 基板組
5
6 400-47528 IP-X5 PCB ASM
IP − X 5基板 組図
2
7 HD-0022500-00 SENSOR
センサ
2
8 400-91532 HEAD MAIN PWR CABLE (RF) ASM
ヘッドメイン電源ケーブル(RF)組
1
9 400-47500 XY BEAR CABLES D ASM
XY ベアケーブル D 組
4
10
#02
400-89837 XY BEAR CABLES D ASM XL
XY ベアケーブル D 組
4
11 400-47948 ETHER HEAD RF CABLE ASM
イーサ ヘッド RF ケーブル組
1
12 400-47811 Y BEAR B CABLES ASM
Y ベア B ケーブル組
2
13
#02
400-89839 Y BEAR B CABLES ASM XL
Y ベアケーブル B 組 XL
2
14 400-47949 ETHER HEAD RR CABLE ASM
イーサ ヘッド RR ケーブル組
1
15 400-47810 Y BEAR A CABLES ASM
Y ベア A ケーブル組
1
16
#02
400-89838 Y BEAR A CABLES ASM XL
Y ベアケーブル A 組 XL
1
17 400-47944 OCC CABLE RF ASM
OCC ケーブル RF 組
1
18 400-47865 OCC CAMERA CABLE ASM
OCC カメラケーブル組
2
19 400-48028 OCC CAMERA
OCC カメラ
2
20 400-47874 HIGHT SENSOR UNIT ASM
ハイトセンサユニット組
2
21 400-29824 TEMPERATURE SENSOR PCB ASM
温度センサ基板組
2
22 400-48272 BASE TEMP CABLE ASM
ベース温度ケーブル組
2
23 400-47866 OCC C LIGHT CABLE ASM
OCC C ライトケーブル組
2
24 400-47511 OCC C LIGHT PCB
OCC C ライト基板
2
25 400-47867 OCC A1 LIGHT CABLE ASM
OCC A 1ライトケーブル組
2
26 400-47507 OCC A LIGHT PCB
OCC A ライト基板
2
27 400-47868 OCC A2 LIGHT CABLE ASM
OCC A 2ライトケーブル組
2
28 400-82666 HEAD FAN CABLE ASM
ヘッドファンケーブル組
2
29 400-82667 HEAD PLATE FAN CABLE ASM
ヘッドプレートファンケーブル組
4
30 400-82668 OCC FAN CABLE ASM
OCC ファンケーブル組
2
31 400-65161 HEAD FAN RELAY CABLE ASM
ヘッドファン中継ケーブル組
2
32 400-48279 Z1 PRESSURE SENSOR ASM
Z 1 PRESSURE センサー組
2
33 400-48280 Z2 PRESSURE SENSOR ASM
Z 2 PRESSURE センサー組
2
34 400-48281 Z3 PRESSURE SENSOR ASM
Z 3 PRESSURE センサー組
2
35 400-48282 Z4 PRESSURE SENSOR ASM
Z 4 PRESSURE センサー組
2
36 400-48283 Z5 PRESSURE SENSOR ASM
Z 5 PRESSURE センサー組
2
37 400-48284 Z6 PRESSURE SENSOR ASM
Z 6 PRESSURE センサー組
2
38 400-47877 Z PRESSURE RELAY CABLE ASM
Z PRESSURE 中継ケーブル組
2
39 400-92835 NOZZLE DOWN SENSOR1 ASM
ノズル DOWN センサー1ケーブル組
2
40 400-92836 NOZZLE DOWN SENSOR2 ASM
ノズル DOWN センサー2ケーブル組
2
41 400-47980 NOZZLE DOWN RELAY CABLE ASM
ノズル DOWN 中継ケーブル組
2
42 400-47869 VAC CABLE ASM
VAC ケーブル組
2
43 400-47870 BLOW CABLE ASM
BLOW ケーブル組
2
44 400-47982 NOZZLE UP SV ASM
ノズル UP SV 組
2
45 400-91542 HEAD MAIN PWR CABLE (RR) ASM
ヘッドメイン電源ケーブル(RR)組
1
46 400-47945 OCC CABLE RR ASM
OCC ケーブル RR 組
1
47 E9638-729-000 FIBER LENS
ファイバレンズ
1
48 HD-0013100-30 FIBER UNIT
ファイバユニット
1
49 400-47981 BAD MARK FIBER AMP ASM
バッドマークファイバアンプ組
1

- 151 -
76.SYSTEM DIAGRAM (BASE-CARRY)
SYSTEM DIAGRAM(BASE − CARRY)
Note1
Note1
7-1A
ETHER-MAIN
PCB
EN3
ES-BC CN1
3-1B
ETHER-SLA VE
PCB(BC)
EN1
J1
J2
SMEMA
LOWE R UNIT
UPPER UNIT
SMEMA
COVER
IN
COVER
OUT
SMEMA_U
SME MA_L
SMEMA-U
CN30
SMEMA-L
CN31
CN13
AN1
CN14
AN2
CN20
SPO1
CN16
SPO2
CN28
SPO1
CN29
SPO2
8-2A
CN32
BC-32
EV-R
EV
STOP
SHAPE _X
SHAPE_Y
BU_LOCK
STOPPER(R)
SOLV.
SHAPE X (R)
SOLV.
SHAPE Y (R)
SOLV.
BU(R) L OCK
SOLV.
CN24
BC-24
EV-L
EV
STOP
SHAPE_X
SHAPE_Y
BU_LOCK
STOPPER(L)
SOLV.
SHAPE X(L)
SOLV.
SHAPE Y(L)
SOLV.
BU(L) LOCK
SOLV.
CN10
MTR6 -8
MT6-8
OTM-1
5DRIVER
CN1
CN2
(OUT)
OTM-2
9-2A
CN033
POWER UNIT(R)
8-2B
PWRR033
OTM-P
OUT M OTOR
OTM CN665
CN656
CMR-1
5DRIVER
CN1
CN2
(CENTER R)
CMR-2
CMR
CN665
CN656
CENTER MOTOR(R)
CMR-PPWRR035
8-2C
CN035
POWER UNIT(R)
8-2B
CN9
MTR3-5
MT3-5
JM-1
5 DRIVER
CN1
CN2
(JOINT)
JM-2
JM
CN656
CN665
JOINT MOTOR
P2
P1
8-1A
POWER UN IT(R)
CN034
8-2B
JM-P
CML-1
5DRIVER
CN1
CN2
(CENTER L)
CML-2
BASE-CARRY
PCB
7-3A
POWE R UNIT
(R)
CN027
8-2B
PWRR0 27
BCPWR
CN17
PWR
CN6
MTR1-2
MT1-2
INM-1
6-3A
POWER U NIT
(L)
CN033
8-2A
PWRL033
INM-P
IN MO TOR
CN665
CN656
INM
INM-2
5 DRI VER
CN1
CN2
(IN)
8-2A
POWER UNIT(L)
CN035
9-1A
PWRL035
CML-P
CENTE R MOTOR(L)
CML
CN665
CN656
8-1D
CN23
ENC3
ENC3
MT9-10
CN15
MTR9-10
BASE-CARR Y
PCB
ENC1
CN19
ENC1
CN25
SPWR- L
CN27
SENS-L
SPWR- L
SBL1
SENS-L
8-4A
SBL1/2 SBL2
SBL2
S1
S2
S3
S4
S5
S6
SBL2-1
SBL2-2
SBL2-3
SBL2- 4
SBL2 -5
S7
S8
BU(L) ORG
SENSOR
BU(L) LOC K
SENSOR
TPIN(L)
SENSOR
AWC(L) ORG
SENSOR
BU-L
BULK-L
TPIN -L
AWC-L
CN445
CN442
CN446
CN409L
BU UP ENCODER(L)
BACK UP MOTO R(L)
BULE
CN658
CN668
BULM
CN667
CN657
(BU L)
5 DR IVER
1-3C
(AWC L)
5DRIVER
1-3B
AWCLM
CN660
AWCLE
CN659
AUTOWIDTH ADJUSTMENT
MOTOR(L)
IN
SENSOR
SUPPORT P IN
EMITT ER SENSOR
WAIT(L)
SENSO R
STOP(L)
SENSOR
COUT(L)
SENSOR
SBL1
S1
S2
S3
S4
S5
S6
S7
S8
SBL1 -1
SBL1-2
SBL1-34
SBL1-56
SBL1-78
IN
BPIN
WAIT-L
STOP- L
COUT-L
PWR2
CSL-5
CSL-4
CSL-3
OUT-L
CN437
8-2C
CN22
CN12
MTR11-12
ENC4
BASE-CARRY
PCB
CN18
ENC2
CN21
SPWR-R
CN26
SENS-R
SBR1SPWR-R
SENS-R
ENC2
MT11-12
ENC4
1-5B
5 DRI VER
(AWC R)
1-5B
5 DRIVER
(BU R)
AUTOWIDTH ADJUSTMENT
MOTOR(R)
AWCR E
CN659
CN660AWCRM
BACK UP M OT OR(R)
BURM
CN657
CN667
CN658
CN668
BURE
BU UP ENC ODER(R)
SBR1
S1
S2
S3
S4
S5
S6
S7
S8
SBR1-1
SBR1-2
SBR1-34
SBR1-56
SBR1-78
CN438
OUT-R
CSR-3
OUT
BPIN
WAIT- R
CSR-4
STOP-R
COUT-R
CSR-5
PWR2
OUT
SENSOR
SUPPORT PIN
EMITTER SENSOR
WAIT (R)
SENS OR
STOP (R)
SENS OR
COUT(R)
SENSOR
SBR1/ 2
SBR2
SBR2
S1
S2
S3
S4
S5
S6
S7
S8
SBR2-1
SBR2-2
SBR2-4
SBR2- 5
BU-R
BULK-R
TPIN- R
AWC-R
CN445
CN442
CN446
CN409L
BU(R) ORG
SENSOR
BU(R) LOCK
SENSOR
TPIN(R)
SENSOR
AWC(R) ORG
SENSOR
SPEC
L
XL
CARRY
DIRECTION
LR
RL
DON`T CARE
RELAY CABLE
SBL2-3:40065185
SBR2-3:40065186
SEL2-3:40065186
SBR2-3:40065185
SBL2-3:40089930
SBR2-3:40089932
SENSOR
40065184
L829E5210A0
NOTE1
6
1
2
3
8
4
9
11 12
39 42
40
41 40 41
36
19
21
19
21
19
21
19
21
25
1
2
1 2
1
2
15
16
15
16
18
18
13 14
18
18
17
26
24 32 35
37
38
33
34
30
31
27
2822 23
4
81
65
66
64
61
62
53
54
43
44
51
52
51
52
47 50
55
58
63
59
45
67
68
69
70
71
80
82
83
84
85
8987 8886
7273
74
75
76
77
78
79
102
103
104
4
5
105
106
96
97
90 91
45
51
52
51
52
20
108
63
98
101
92
95
107
59
109
110
111
7
29
46
60
8987 8886
73
113
114 10 117
115
116
112
18