00198169-01 Technical Training TX-Series cn.pdf - 第88页
6 C&P20 P 贴片头 6.5 C&P20 P 贴片头 - 电源控制和通信 TX系列 技术培训 01/2016 88 MHCU 的功能在于对不同贴片头类型(C&P20、CPP 及双头)的两个贴片头的轴进行位置控制。 此外,MHCU 还集成了调压阀、元件传感器以及 DP 轴通信接口的功能。 该装置由控制模块 (CM) 和电源模块 (PM) 组成,基本上轴卡为控制模块,伺服卡为电源模块。 MHCU 功能电源 – …

TX系列 技术培训
01/2016
6 C&P20 P 贴片头
6.5 C&P20 P 贴片头 - 电源控制和通信
87
6.5 C&P20 P 贴片头 - 电源控制和通信
6.5.1 C&P20 P 贴片头 - Can 总线概述
6.5.2 C&P20 P 贴片头 - 通用 MHCU

6 C&P20 P 贴片头
6.5 C&P20 P 贴片头 - 电源控制和通信
TX系列 技术培训
01/2016
88
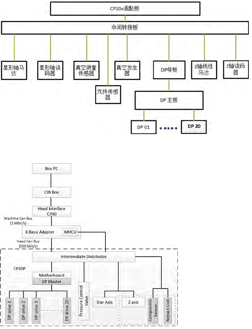
MHCU 的功能在于对不同贴片头类型(C&P20、CPP 及双头)的两个贴片头的轴进行位置控制。
此外,MHCU 还集成了调压阀、元件传感器以及 DP 轴通信接口的功能。
该装置由控制模块 (CM) 和电源模块 (PM) 组成,基本上轴卡为控制模块,伺服卡为电源模块。
MHCU 功能电源
– 该功能可为电气设备和 Z 轴提供 42V 的电压。
– 贴片头接口 (C700) 上的供电柜为 MHCU 提供 25 V 的电压。
– 所有必需的内部电压(+24V、+15V、-15V、+5V、+3.3V、+1.5V)均由悬臂上的贴片头接口生
成。
– 此外,轴工作电压(星型轴 150 V/Z轴 42 V)由 MGCU 提供。
MHCU 功能
贴片机控制装置通过 CAN 总线,进行中心控
制、轴的调整以及与计算机系统进行通信。
软件应用程序的任务:
– BIOS 负责启动 MHCU(三核)
–
应用程序 1:
与贴片机软件通信
–
应用程序 2:
马达控制

TX系列 技术培训
01/2016
6 C&P20 P 贴片头
6.5 C&P20 P 贴片头 - 电源控制和通信
89
6.5.3 C&P20 P 贴片头 - DP 轴驱动装置电源
1. 可通过 40VDC 生成 30VDC/5.2A 的供电柜
2. 基础适配器
3. 扁平带状电缆
4. 中间板
5. E/D – 发射器
– 主电源提供 42VDC
– 在 E/D 发射器上生成 30VDC
– 在 E/D 发射器上,可通过 30VDC 产生以下
电压:
◦ 用于处理器的 1.8VDC
◦ 用于处理器的 3.3VDC
◦ 直接转至 DP 轴驱动装置的 30VDC