DECAN_F2_S2_TRM(Ver7.4_CS20.12).pdf - 第314页
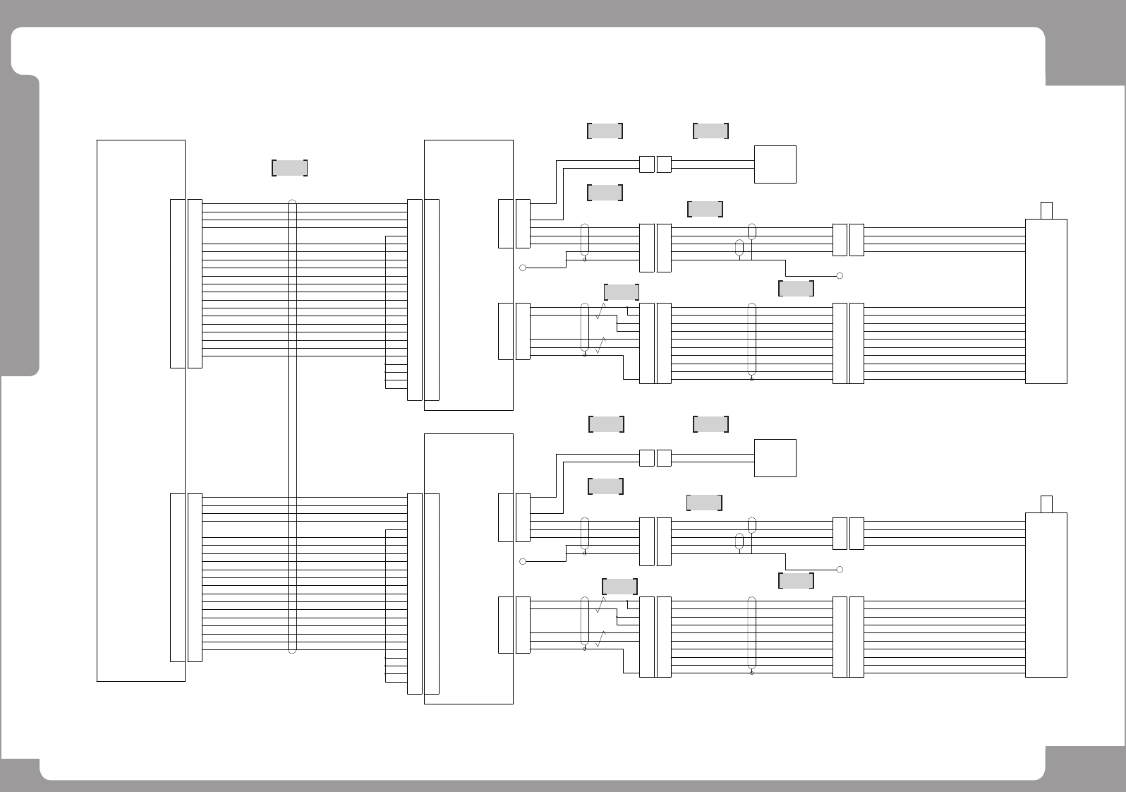
Page +$1:+$ 310 DECAN F2/S2 Axis IO Board (2/16) 1 2 4 3 5 5 6 2 7 3 8 8 9 AXIO BD #1 BOARD FY1 SERVO DRIVER FY1 MOTOR IRN150S RESISTER FY2 SERVO DRIVER CN1 1 SM51 1_VM003 CW /CW CCW /CCW +COM /SON CLR GAIN /ALMRST /ALM …

Page
+$1:+$
309
DECAN
F2/S2
Axis IO Board (1/16)
NO. PART NO. PART NAME Q'TY Old No. Supply Supply LT Reference
1 AM03-005528A CABLE ASSY-AXIO_BD_1_PWR 1
2 AM03-012628B CABLE ASSY-AXIS_SNS_BD_AXIO#1 2
3 AM03-010962B CABLE ASSY-HD_VAC-BLOW_CTRL 1
4 AM03-010963B CABLE ASSY-HD1_VAC-BLOW_CTRL 1
5 AM03-010964D CABLE ASSY-HD2_VAC-BLOW_CTRL 1 AM03-010964B/ AM03-010964C
6 AM03-026274A CABLE ASSY-DECAN FLAT 2[SM511_FL002] 2 AM03-010516C
7 AM03-005703B CABLE ASSY-HD_VAC-BLOW_H1-H8 2 AM03-005703A
8 AM03-021652B CABLE ASSY-AXIO#1_AXIS_SNS_BD_CN9_10 1

Page
+$1:+$
310
DECAN
F2/S2
Axis IO Board (2/16)
1
2
4
3
5
5
6
2
7
3
8
8
9
AXIO BD #1
BOARD
FY1 SERVO
DRIVER
FY1
MOTOR
IRN150S
RESISTER
FY2 SERVO
DRIVER
CN11
SM511_VM003
CW
/CW
CCW
/CCW
+COM
/SON
CLR
GAIN
/ALMRST
/ALM
INP
1
3
7
9
27
17
19
21
23
22
24
AXIO#1-CN11
AM03-010977B
501189-3010
44
45
46
47
13
7
29
30
27
31
37
39
41
21
22
48
49
23
24
25
36
38
9
8
50
-COM
EA
/EA
EB
/EB
EZ
/EZ
GND
29
2
4
8
10
14
16
6
30
1
3
7
9
27
17
19
21
23
22
24
29
2
4
8
10
14
16
6
30
44
45
46
47
13
7
29
30
27
31
37
39
41
21
22
48
49
23
24
25
36
38
9
8
50
PULSE
*PULSE
SIGN
*SIGN
SG
+24V
/S-ON
+24V
GAIN
/ALMRST
ALM(ALM 1)
INP
-COM
A
/A
B
/B
C
/C
SG
SG
SG
SG
SG
FG
FY1-DRV
SM-50J
CN12
CW
/CW
CCW
/CCW
+COM
/SON
CLR
GAIN
/ALMRST
/ALM
INP
1
3
7
9
27
17
19
21
23
22
24
AXIO#1-CN12
501189-3010
44
45
46
47
13
7
29
30
27
31
37
39
41
21
22
48
49
23
24
25
36
38
9
8
50
-COM
EA
/EA
EB
/EB
EZ
/EZ
GND
29
2
4
8
10
14
16
6
30
1
3
7
9
27
17
19
21
23
22
24
29
2
4
8
10
14
16
6
30
44
45
46
47
13
7
29
30
27
31
37
39
41
21
22
48
49
23
24
25
36
38
9
8
50
PULSE
*PULSE
SIGN
*SIGN
SG
+24V
/S-ON
+24V
GAIN
/ALMRST
INP
-COM
A
/A
B
/B
C
/C
SG
SG
SG
SG
SG
FG
FY2-DRV
SM-50J
UL20276 20P*28AWG
RB1
RB3
RB2
U
FY1-U.V.W
6
5
4
3
V
W
2
1
6
5
4
3
2
1
SM511_MD005
AM03-010879B
1
2
3
4
5
6
FY1-PWR
1
2
3
4
5
6
172168-1 (6 PLUG)
06JFAT-SAXGF
SHIELD
UL2464-SB 4C*18AWG
+5V
5G
N/C
N/C
FY1-DRV-X5
1
2
5
6
EXPS
EXPS/
3
4
FG
COVER
1
3
5
9
2
6
4
7
8
COVER
1
3
5
9
2
6
4
7
8
COVER
1
2
5
6
3
4
COVER
SHIELD
SM511_MD006
AM03-010880A
FY1-ENC
5501-09SA-02-F1
MUF-PK10K-X
UL2464-SB 2P 24AWG
X5
6
5
FY1.FY2.RY1
6
5
SM511_MD027-1
AM03-010903A
SM511_MD027
AM03-010902B
LINEAR
IRN150S
RESISTER
RB1
RB3
RB2
U
FY2-U.V.W
6
5
4
3
V
W
2
1
6
5
4
3
2
1
SM511-MD007
AM03-010881B
1
2
3
4
5
6
FY2-PWR
1
2
3
4
5
6
172168-1 (6 PLUG)
06JFAT-SAXGF
SHIELD
UL2464-SB 4C*18AWG
+5V
5G
N/C
N/C
FY2-DRV-X5
1
2
5
6
EXPS 3
4
FG
COVER
1
3
5
9
2
6
4
7
8
COVER
1
3
5
9
2
6
4
7
8
COVER
1
2
5
6
3
4
COVER
SHIELD
SM511_MD008
AM03-010882A
FY2-ENC
5501-09SA-02-F1
MUF-PK10K-X
UL2464-SB 2P 24AWG
X5
4
3
FY1.FY2.RY1
4
3
SM511_MD027-1
AM03-010903A
SM511_MD027
AM03-010902B
1
2
3
4
Y1-PW
1
2
3
4
172160-1 (6 CAP)
350780-1 (4 CAP)
SHIELD
SM511_FL001(1.2)
AM03-026275A
1
3
5
9
2
6
4
7
8
COVER
1
3
5
9
2
6
4
7
8
COVER
Y1-EN
5501-09PA-02-F1
SHIELD
5501-09PA-02-F1
SM511_FL001(3)
AM03-026275A
FY2
MOTOR
LINEAR
1
2
3
4
Y2-PWR
1
2
3
4
172160-1 (6 CAP)
350780-1 (4 CAP)
SHIELD
SM511_FL002(1.2)
AM03-026274A
1
3
5
9
2
6
4
7
8
COVER
1
3
5
9
2
6
4
7
8
COVER
Y2-EN
5501-09PA-02-F1
SHIELD
5501-09PA-02-F1
SM511_FL002(3)
AM03-026274A

Page
+$1:+$
311
DECAN
F2/S2
Axis IO Board (2/16)
NO. PART NO. PART NAME Q'TY Old No. Supply Supply LT Reference
1 AM03-010977B CABLE ASSY-FY1_FY2_DRV_COMMAND 1 AM03-010977A
2 AM03-010903A CABLE ASSY-REGEN_RESISTOR_DRV_1 2
3 AM03-010902C CABLE ASSY-REGEN_RESISTOR 2 AM03-010902A/AM03-010902B
4 AM03-010879B CABLE ASSY-FY1_MOTOR_PWR 1
5 AM03-026275A CABLE ASSY-DECAN FLAT 1[SM511_FL001] 2 AM03-010515C/ AM03-010515D
6 AM03-010880A CABLE ASSY-FY1_LINEAR_ENC 1
7 AM03-010881B CABLE ASSY-FY2_MOTOR_PWR 1
8 AM03-026274A CABLE ASSY-DECAN FLAT 2[SM511_FL002] 2 AM03-010516C
9 AM03-010882A CABLE ASSY-FY2_LINEAR_ENC 1