Sonic Buzzer S F C - Serie.pdf - 第35页
SOKO 2 Retrofit instructions SOKO Sonic Buzzer SIPLACE S / F / C-series 04/2006 Edition 35 2.7.3 S-20 / S-23 / F4 / F5 / F5 HM / CF / CS 2 2 BN Q1 SIEMENS LOGO 10K 1 2 X1 Q2 M Q3 M Q4 M I1 WH I2 YE I3 BU I4 I5 I6 I7 I8 L…

2 Retrofit instructions SOKO Sonic Buzzer SIPLACE S / F / C-series SOKO
04/2006 Edition
34
2.7.2 S-27 HM
2
2
BN Q1
SIEMENS
LOGO
10K
1
2
X1
Q2
M
Q3
M
Q4
M
I1 WH
I2 YE
I3 BU
I4
I5
I6
I7
I8
L+ PK
WH M
M GY
Buzzer
200R
WH
YE
BU
PK
GY
X11
X3ka:P
X4ka:M
X2ka:1
X2ka:3
X1ka:5
WH
YE
VT
00321509-xx
00321509-xx
00321432-xx

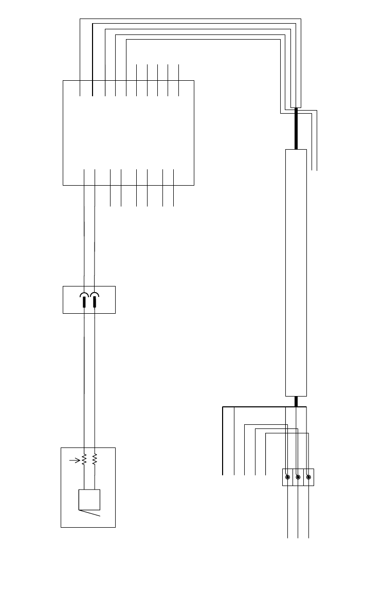
SOKO 2 Retrofit instructions SOKO Sonic Buzzer SIPLACE S / F / C-series
04/2006 Edition
35
2.7.3 S-20 / S-23 / F4 / F5 / F5 HM / CF / CS
2
2
BN Q1
SIEMENS
LOGO
10K
1
2
X1
Q2
M
Q3
M
Q4
M
I1 WH
I2 YE
I3 BU
I4
I5
I6
I7
I8
L+ PK
WH M
M GY
Buzzer
200R
WH
YE
BU
PK
GY
X11
X2kc:P
X2kc:M
X2kc:1
X2kc:3
X2kd:5
WH
YE
VT
00321509-xx
00321509-xx
00321432-xx
2 Retrofit instructions SOKO Sonic Buzzer SIPLACE S / F / C-series SOKO
04/2006 Edition
36