Excellent Modular Component Placer EXCEN Series EXCEN PRO(M)/(D)/(L) Technical Reference.pdf - 第404页
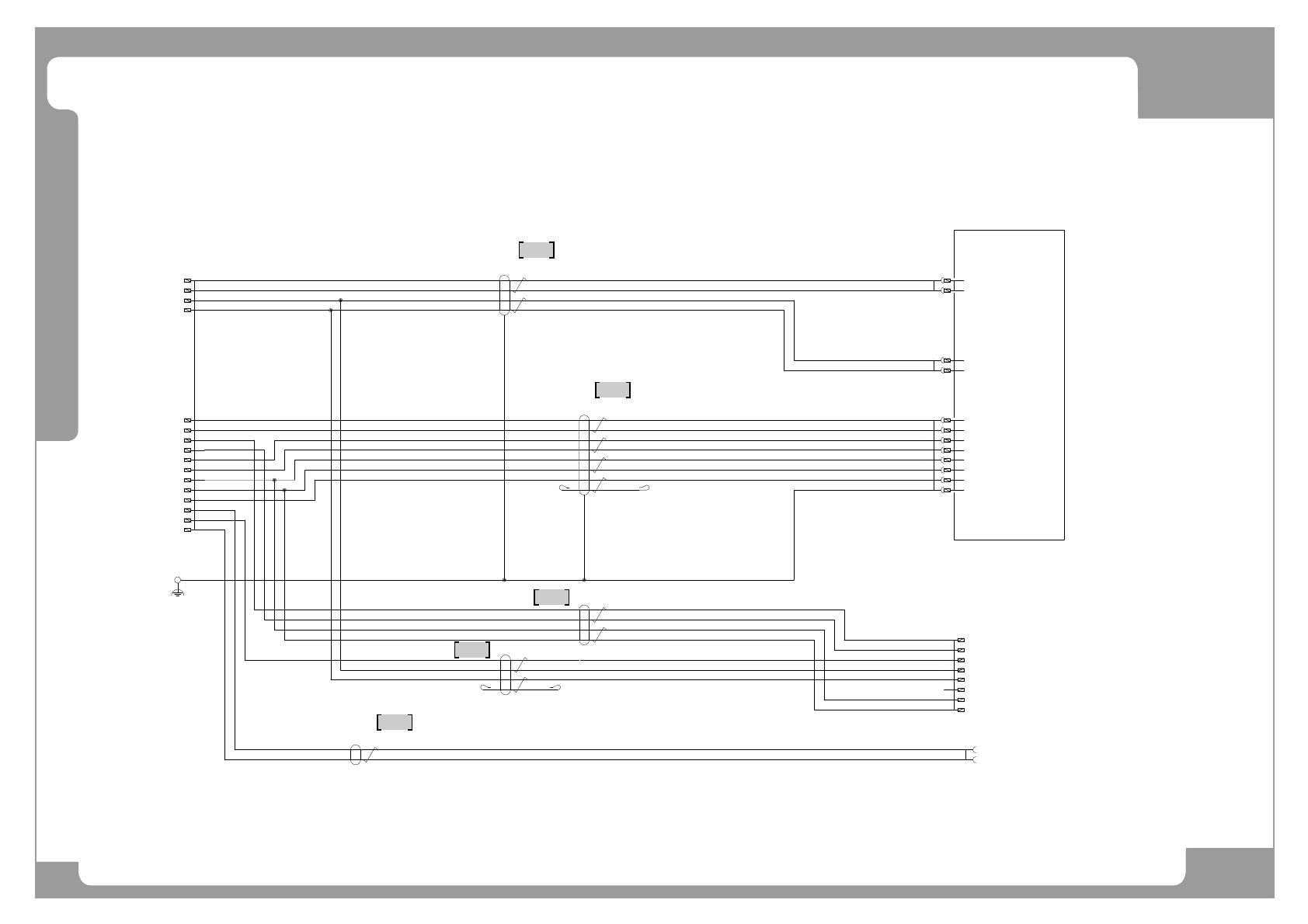
Page +$1:+$ 398 EXCEN PRO(M) EXCEN PRO(D ) EXCEN PRO(L) Base - Cart Cutter - Direct Tray Docking Cart Option 1 1 1 1 1 CART FEEDER CONTROL BOARD -K341 +24V GND CUNET -L CUNET -H CAN-H CAN-L CH_SEL#0 CH_SEL#1 GND F. G RS4…

Page
+$1:+$
397
Base - BR Cart Unit
EXCEN PRO(M)
EXCEN PRO(D)
EXCEN PRO(L)
NO. PART NO. PART NAME Q'TY Old No. Supply Supply LT Reference
1 EP02-000982A HARNESS-BR CART COMUNICATION CABLE ASS 2

Page
+$1:+$
398
EXCEN PRO(M)
EXCEN PRO(D
)
EXCEN PRO(L)
Base - Cart Cutter - Direct Tray Docking Cart Option
1
1
1
1
1
CART FEEDER
CONTROL BOARD
-K341
+24V
GND
CUNET-L
CUNET-H
CAN-H
CAN-L
CH_SEL#0
CH_SEL#1
GND
F.G
RS485+
RS485-
S,GND
+24V_CONT
+24GND
N,C
CH_SEL#0
CH_SEL#1
FLUX
UNIT
+24V
GND
+24V
GND
CUNET-H
CUNET-L
RS485+AF
RS485-AF
CAN+
CAN-
ID0
ID1
I/O
+24VCONT
S,GND
GNDC
+24V
GND
TMEE5.5-3
NICHIFU
FG
RD/WH
RD
BK/WH
BK
U-TKVVBS AWG20-2P
AM16-001481A
(0.5mm2-2P)
YE/WH
YE (0.2mm2-4P)
AM16-001481A
U-TKVVBS AWG24-4P
BK
BK/WH
RD
RD/WH
GN
GN/WH
B4
A4
B3
A3
B2
A2
B1
A1
VFCB-CN3
AMP
1-1827864-4
1871303-1
8
15
7
14
6
13
5
12
4
11
3
9
10
1
2
CUTCART
JAE
DM1PO16SA1
DR-0020-1-7000
16
B4
A4
B3
A3
B2
A2
B1
A1
CN3
FLUX-CN485
8
4
7
3
6
2
5
1
MOLEX
43020-0800
43031-0001
2
1
CN2
2
1
VFCB-CN2
MOLEX
5557-02R-210
5556T
RD/WH
RD
BK/WH
BK
U-TKVV AWG20-2P
AM16-001481A
(0.5mm2-2P)
RD/WH
RD
BK/WH
BK
U-TKVV AWG24-2P
AM16-001481A
(0.2mm2-2P)
2
1
VFCB-CN1
MOLEX
5557-02R-210
5556T
2
1
CN1
YLS-02V
SYF-01T-P0.5A YLP-02V
JST
1
2
CUT-ILK
(0.2mm2-1P)
AM16-001481A
U-TKVV AWG24-1P
BK
BK/WH

Page
+$1:+$
399
Base - Cart Cutter - Direct Tray Docking Cart Option
EXCEN PRO(M)
EXCEN PRO(D)
EXCEN PRO(L)
NO. PART NO. PART NAME Q'TY Old No. Supply Supply LT Reference
1 AM16-001481A ASSY,CABLE-CUT_CART DRAW CABLE ASSY 5