Excellent Modular Component Placer EXCEN Series EXCEN PRO(M)/(D)/(L) Technical Reference.pdf - 第703页
Page +$1:+$ 697 HSH (Auto Sensing) - 16 Nozzle Sig R Axis EXCEN PRO(M) EXCEN PRO(D) EXCEN PRO(L) NO. P ART NO. P ART NAME Q'TY Old No. Supply Supply L T Reference 1 AM03-013209A CAB LE ASSY -HSH CNHEAD2 HARNESS 1 Si…

Page
+$1:+$
696
EXCEN PRO(M)
EXCEN PRO(D
)
EXCEN PRO(L)
HSH (Auto Sensing) - 16 Nozzle Sig R Axis
1 2
3
4
5
1
1
XY_UNIT
VACUUM
SENSOR1
VALVE
ACTUATOR
OUT_A
OUT_A/
OUT_B
OUT_B/
A.COM
B.COM
RX+
RX-
TX+
TX-
SG
N,C
N,C
P24V
24GND
ALM
SEN
DONE
V-CW
V-CCW
V-HOMING
TRIG IN
ID
SEN OUT
TOUCH OUT1
TOUCH OUT2
-ASHAHI V-AXIS DRIVER
+24V
ORG
24GND
24GND
24GND
GND
RX+
RX-
TX+
TX-
DONE(IN-2)
R(HOME)(IN-4)
HABP#1(IN-1)
V(HOME)(IN-3)
DETACH
ZILK
OUT_3
OUT_4
OUT_1
OUT_2
ID(Address
P24V
24GND
P24V
R-AXIS
HOME
SENSOR
24VOUT
PRE SEN1
24GND
NC
24VOUT
PRE SEN2
24GND
NC
EP02-000933A
EP02-000896A
V-AXIS
HOME
SENSOR
EP02-001006A
ASHAHI D5190
EP06-000498
ASHAHI V-AXIS
DRIVER
24VOUT
TOUCH IN1(SENB)
DRV TRIG OUT1
ACTIVE OUT1
24VGND
PRE SEN3
SOFT
TOUCH
SENSOR1
AM03-013206A
24VOUT
TOUCH IN2(SENA)
DRV TRIG OUT2
ACTIVE OUT2
24VGND
PRE SEN4
AM03-013209A
6
5
4
3
2
1
CN1
MOLEX
43025-0600
43030-0004
CN1
6
5
4
3
2
1
CN2
4
3
2
1
B9
A9
B8
#570
FA12-020-1
KEL
A1
B1
A2
B2
A3
B3
A4
B4
A5
B5
A6
B6
CNHEAD2
A7
B7
A8
A10
B10
BU
-B1041
BN
WH
BK
SUNX
PM-F24P
p
BN
BK
BU
SMC
PSE541-M3
-B1043
B10
A10
B9
A9
B8
A8
B7
A7
B6
A6
B5
A5
B4
A4
B3
A3
B2
A2
B1
A1
CNHEAD2
KEL
FA01-020-4
#566D
CNR-ORG
4
3
2
1
MOLEX
43020-0400
43031-0004 43030-0004
43025-0400
MOLEX
1
2
3
4
CNR-ORG
AM03-013209A
BU
UL1007 AWG26
BU UL1007 AWG26
BU UL1007 AWG26
RD UL1007 AWG22
BU
BU
AM03-013209A
BU
UL1007 AWG26
WHUL1007 AWG26
WHUL1007 AWG26
WHUL1007 AWG26
WHUL1007 AWG26
WHUL1007 AWG26
BK UL1007 AWG22
WHUL1007 AWG26
WHUL1007 AWG26
WHUL1007 AWG26
CN4
8
7
6
5
4
3
2
1
8
7
6
5
4
3
2
1
VAXIS-CN4
MOLEX
43025-0800
43030-0004
WHUL1007 AWG26
NO USE
BU
-B1042
BN
WH
BK
SUNX
PM-F24
43030-0004
43025-0400
MOLEX
1
2
3
4
VAXIS-CN2
BU UL1007 AWG26
6
5
4
3
2
1
VAXIS-CN5
MOLEX
43025-0600
43030-0001
CN5
6
5
4
3
2
1
GY
FX-505P-C2
SUNX
WH
BK
BN
-B1045
PK
BU
YE
RD
BU
OE
XSH2281-055
SANYO DENKI
M
V-axis MOTOR
A
A/
B
-M555
B/
SJ2F-01GF-P1.0
SJ2F-002GF-P1.0
J21DF-20V-KX-L
JST
VAXIS-CN3
A1
B1
A2
B2
A3
B3
A4
B4
A5
B5
A6
B6
A7
B7
A8
B8
A9
B9
A10
B10
B9
A9
B8
CN3
A1
B1
A2
B2
A3
B3
A4
B4
A5
B5
A6
B6
A7
B7
A8
A10
B10
WHUL1007 AWG26
WHUL1007 AWG26
CN6
6
5
4
3
2
1
NO USE

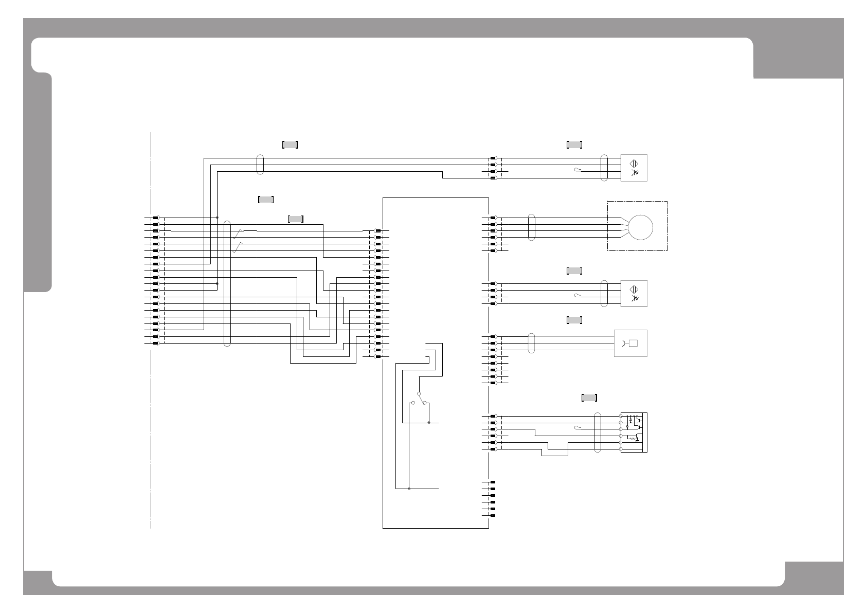
Page
+$1:+$
697
HSH (Auto Sensing) - 16 Nozzle Sig R Axis
EXCEN PRO(M)
EXCEN PRO(D)
EXCEN PRO(L)
NO. PART NO. PART NAME Q'TY Old No. Supply Supply LT Reference
1 AM03-013209A CABLE ASSY-HSH CNHEAD2 HARNESS 1 Site repair
2 EP02-000933A HARNESS-R_Axis_PH SENSOR CABLE ASSY 1 Site repair
3 EP02-001006A HARNESS-V_Axis_PH SENSOR CABLE 1 Site repair
4 EP02-000896A HARNESS-VACUUM SENSOR CABLE ASSY 1 Site repair
5 AM03-013206A CABLE ASSY-SOFT TOUCH SENSOR HARNESS 1 Site repair

Page
+$1:+$
698
EXCEN PRO(M)
EXCEN PRO(D
)
EXCEN PRO(L)
HSH (Auto Sensing) - 16 Z /R Axis Motor
1
2
2
-Z MOT
W
V
U
Z-axis MOTOR
M
ENC
SERVO MOTOR
4
1
3
2
MITSUBISHI
HF-AP033-S1
RD
WH
BK
GN
OG/RD
GY/RD
GN
OG/BK
GY/BK
WH/BK
Z-MOT
2
3
1
4
MOLEX
43020-0400
43031-0001
Z-ENC
10
9
8
7
6
5
4
3
2
1
MOLEX
43020-1000
43031-0011 43030-0011
43025-1000
MOLEX
Z-ENC
1
2
3
4
5
6
7
8
9
10
R-ENC
10
9
8
7
6
5
4
3
2
1
MOLEX
43020-1000
43031-0011 43030-0011
43025-1000
MOLEX
HMCB-CN2
1
2
3
4
5
6
7
8
9
10
R-MOT
6
5
2
3
1
4
MOLEX
43020-0600
43031-0001
-7AAM03-001755A+002AA Z-U
-7AAM03-001755A+002AA Z-V
-7AAM03-001755A+002AA Z-W
002.3AM03-001755A+002AA Z-FG
-7DAM03-001755A+002AA ZE-FG
-7DAM03-001755A+002AA ZE-MR
-7DAM03-001755A+002AA ZE-P5
-7DAM03-001755A+002AA ZE-MRR
-7DAM03-001755A+002AA ZE-P5G
-7DAM03-001755A+002AA R-U
-7DAM03-001755A+002AA R-V
-7DAM03-001755A+002AA R-W
-7DAM03-001755A+002AA R-FG
-7DAM03-001755A+002AA RE-MR
-7DAM03-001755A+002AA RE-P5
-7DAM03-001755A+002AA RE-FG
-7DAM03-001755A+002AA RE-MRR
-7DAM03-001755A+002AA RE-P5G
R-PW
2
3
4
1
6
5
2
3
1
4
R-MOT
MOLEX
43025-0600
43030-0001
EP02-001532B
MR-PWS1CBL035M-A2-L-S1
RD
WH
BK
GN
6
3
8
7
2
1
4
5
9
HF-KP0536-S1
2
3
4
1
MITSUBISHI
SERVO MOTOR
ENC
M
R-axis MOTOR
-R MOT
U
V
W
E
MR
MRR
CONT
BAT
MDR
MD
P5
P5G
SHD
9
R-ENC
5
4
1
2
7
8
3
6
WH/RD
WH/BK
YE/RD
YE/BK
GY/BK
GY/RD
MR-J3ENCBL035M-A2-L-S1
EP02-001532B
OG/RD
OG/BK
1
1
2
2
2
2
Z Axis
MOTOR
(30w)
R Axis
MOTOR
(50w)
Z-MOT
AM03-013823A/01
MOLEX
43025-0400
43030-0001
Z-FG