CP-742ME-03.pdf - 第110页
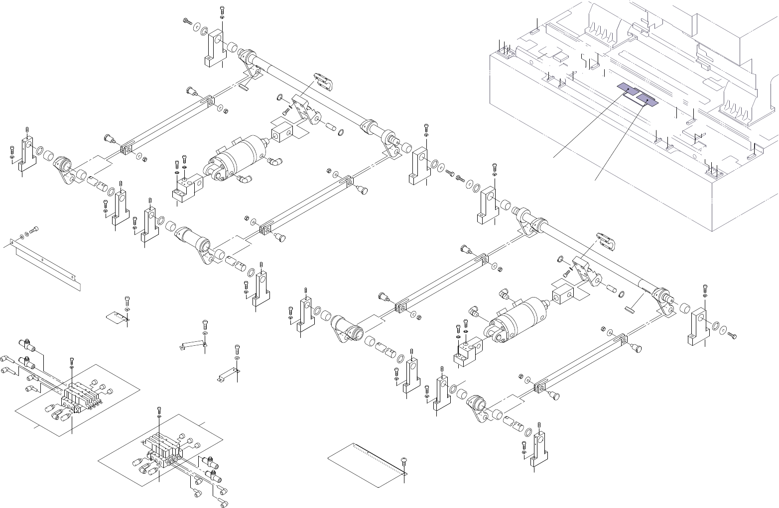
23.2.デバイステーブル(DGSD) 23.2.Device table(DGSD) 番号 図番 & コード番号 個数 品名 規格 備考 No. Drg.No. & Code No. QTY Description Rating Remarks 1 DGSD0040 1 CAM カム 2 DGSD0050 1 CAM カム 3 DGSD0060 1 CAM カム 4 DGSD0070 1 CAM カム 5 DG…

Ref.33-7
x10
31
31
31
31
37
54
55
56
57
58
59
43
46
36
44
45
39
45
38
43
37
40
46
46
41
37
43
41
41
43
37
43
37
46
43
37
41
46
46
46
46
43
37
40
40
43
37
40
44
36
45
45
39
38
41
43
37
41
41
43
37
43
37
43
37
41
42
35
42
35
17
16
15
27
7
12
14
17
13
17
14
22
26
26
21
18
10
28
25
28
11
17
14
13
14
2
7
27
15
16
17
14
13
14
17
16
15
7
27
1
26
26
9
21
18
28
25
10
11
28
12
16
15
27
7
17
14
13
17
14
8
15
20
27
6
27
15
47
47
15
19
27
4
27
15
47
47
15
19
27
3
27
15
47
47
15
20
27
5
27
15
8
33
33
32
32
31
29
30
29
24
23
29
30
29
31
32
32
33
33
N
M
L
K
J
V
H
G
F
E
D
B
C
C
A
D
V
J
A
B
W
G
M
N
H
F
P
E
L
K
W
P
48
48
49
62
Q
R
S
Q
R
S
T
T
50
U
U
51
61
42
60
208
176
165
175
161
175
161
175
161
183
162
176
167
175
161
13
13
B
A
139
26
0.5 1 2
42
53
42
53
42
53
52
52
52
52
23.2.デバイステーブル(DGSD)
23.2.Device table(DGSD)
23.2.デバイステーブル(DGSD)
23.2.Device table(DGSD)
CP-743ME,CP-742ME PARTS LIST ver03
23 - 4

23.2.デバイステーブル(DGSD)
23.2.Device table(DGSD)
番号 図番 & コード番号 個数 品名 規格 備考
No. Drg.No. & Code No. QTY Description Rating Remarks
1 DGSD0040 1 CAM カム
2 DGSD0050 1 CAM カム
3 DGSD0060 1 CAM カム
4 DGSD0070 1 CAM カム
5 DGSD0080 1 CAM カム
6 DGSD0090 1 CAM カム
7 DGSD0220 4 HOUSING ハウジング
8 DGSD0230 2 HOUSING ハウジング
9 DGSD0241 1 PIN BKT シリンダ
10 DGSD0250 2 ARM アーム
11 DGSD0530 2 ARM アーム
12 DGSD0540 2 KEY キー
13 DGSD0260 4 LEVER レバー
14 DGSD0550 8 PIN ピン
15 DGSD0560 12 COLLAR カラー
16 DGSD0570 4 COLLAR カラー
17 DGSD0580 8 COLLAR カラー
18 DGSD0590 2 GUIDE ジョイント ナックル
19 DGSD0620 2 SHAFT シャフト
20 DGSD0630 2 SHAFT シャフト
21 DGSD0271 2 CYLINDER, AIR シリンダ エアー
22 DGSD0400 1 BKT, CYLINDER BKT シリンダ
23 DGSD0160 1 VALVE, AIR バルブ エアー
24 DGSD0170 1 VALVE, AIR バルブ エアー
25 H20138 2 PIN ピン IY-G08
26 Y3079X 4 UNION, ELBOW ユニオン エルボ KQ2L08-03S
27 H4395Z 12 BEARING, NEEDLE ベアリング ニードル TA2420Z
28 S1037A 4 CIR-CLIP サークリップ STW 18
29 S1059T 4
SILENCER
サイレンサ AN203-02
30 Y30815 2 ELBOW エルボ KQ2W08-02S
31 H3130A 6
PLUG
プラグ 1/4.
32 A4066R 4 ELBOW エルボ KQ2L08-99
33 Y30812 4 UNION ユニオン KQ2W08-99
35 H5296A BOLT, HEX SOCKET ボルト 六角穴 M4X40L
36 H5342A BOLT, HEX SOCKET ボルト 六角穴 M8X25L
37 H5346A BOLT, HEX SOCKET ボルト 六角穴 M8X45L
38 H5361A BOLT, HEX SOCKET ボルト 六角穴 M10X30L
39 H5363A BOLT, HEX SOCKET ボルト 六角穴 M10X40L
40 H5340A
BOLT, HEX
ボルト 六角 M8X15L
41 H5319H
SCREW, HEX SOCKET SET
ネジ 六角穴止め
M6X8L
42 W1022A
WASHER, LOCK
ワッシャ スプリング 4M/M
43 W1025A
WASHER, LOCK
ワッシャ スプリング 8M/M
44 W1014A
WASHER, CONICAL
ワッシャ 皿
M-8-H
45 W1015A
WASHER, CONICAL
ワッシャ 皿
M-10-H
PARTS LIST CP-743ME,CP-742ME ver03
23 - 5
23.2.デバイステーブル(DGSD)
23.2.Device table(DGSD)

23.2.デバイステーブル(DGSD)
23.2.Device table(DGSD)
番号 図番 & コード番号 個数 品名 規格 備考
No. Drg.No. & Code No. QTY Description Rating Remarks
46 N1089A
NUT, HEX
ナット 六角
M8 P=1.25
47 DGSD0440 6 HOUSING ハウジング
48 DGSD0830 2 RETAINER, WIRING 押え 配線
49 DGSD0842 1 RETAINER, WIRING 押え 配線
50 DGSD0851 1 RETAINER, WIRING 押え 配線
51 DGSD0860 1 RETAINER, WIRING 押え 配線
52 K5348K 4 CONTROLLER, SPEED コントローラ スピード AS3001F-08(シロ)
53 H5287A BOLT, HEX SOCKET ボルト 六角穴 M4X8L
54 DGWM0310 1 NAMEPLATE, SOL 銘板 SOL Japanese(Ref.32-7)
55 DGWM0510 1 NAMEPLATE, SOL 銘板 SOL English(Ref.32-9)
56 DGWM0710 1 NAMEPLATE, SOL 銘板 SOL French(Ref.32-11)
57 DGWM0320 1 NAMEPLATE, SOL 銘板 SOL Japanese(Ref.32-7)
58 DGWM0520 1 NAMEPLATE, SOL 銘板 SOL English(Ref.32-9)
59 DGWM0720 1 NAMEPLATE, SOL 銘板 SOL French(Ref.32-11)
60 H5288A BOLT, HEX SOCKET ボルト 六角穴 M4X10L
61 W1043A BOLT, HEX SOCKET ボルト 六角穴 4W-4
62 K5208A BOLT, HEX SOCKET ボルト 六角穴 M4X6L
PARTS LIST CP-743ME,CP-742ME ver03
23 - 6
23.2.デバイステーブル(DGSD)
23.2.Device table(DGSD)