CP-742ME-03.pdf - 第181页
N o . R e f . 3 3 - 7 φ6 φ4 φ6 1 / 8 1 / 8 1 / 8 1 / 8 1 / 8 1 / 8 φ6 φ6 φ6 9 s t ( D G P H ) 1 3 s t ( D G P U ) ( φ2 5 x 1 2 ) ( φ2 5 x 1 2 ) ( φ2 8 x 1 2 ) W P I 0 0 2 0 φ6 φ6 φ6 φ6 ( φ2 5 x 1 2 ) A B A B A B A B I N …

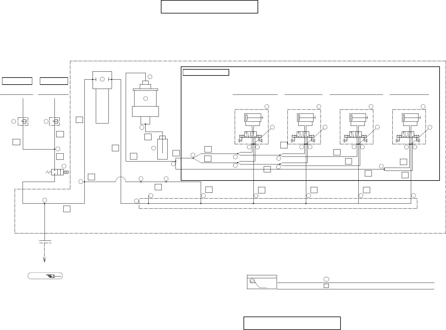
34.1.エアー配管図(DGPI)[日本語版]
番号 図番 & コード番号 個数 品名 規格 備考
50 Y3067A 2 ユニオン KQ2H06-00
51 K5339W 1 コントローラ スピード AS1311F-M5-06(シロ)
52 A4146A 2 ジョイント ワンタッチ EL8-PT1/4
53 A4147A 3 ジョイント ワンタッチ EL8-PT1/8
57 K53710 4 ジョイント ワンタッチ EC6-PT1/8
PARTS LIST CP-743ME,CP-742ME ver03
34 - 6 34.1.エアー配管図(DGPI)[日本語版]

No.
Ref.33-7
φ6
φ4
φ6
1/81/81/81/81/81/8
φ6
φ6
φ6
9st(DGPH)
13st(DGPU)
(φ25x12)(φ25x12) (φ28x12)
WPI0020
φ6
φ6
φ6
φ6
(φ25x12)
A B A B A B A B
IN IN
φ6
φ8
φ8
φ8
φ8
φ8
φ8
φ8
φ8
φ8
φ8
φ8
φ8
φ8
φ8
φ10
φ6
φ8
Ref.34-1
C
60%
Conduct terminal
0.5 1 2
Numbers enclosed by are attached with a marker.
Numbers enclosed by are attached with a marker at both ends.
17 18
1
5
11
9
8
9
9
9
9
15
15
15 15
16 16
15 15
10
16
15 15
232323232321
33
22
16
13 12 14
4
6
7
19
20
2
2
1st feed lever up/down 14st nozzle change fwd/bwd1st nozzle up/down 9st nozzle up/down
Stopper on Stopper on Stopper on Stopper on
Cam box(DGPA)
13st vacuum cut off 9st vacuum cut off
34.2.Pneumatic circuit diagram(DGPI)
34.2.Pneumatic circuit diagram(DGPI)
34 - 7
English Edition
English Edition
CP-743ME,CP-742ME PARTS LIST ver03
B1
B1
B1
B1
B1
B1
B1
B1
B1
B1
B1
B1
B1
B1
B1
B1
B1
B1B1
B1
B1
A1
A1
A1

34.2.Pneumatic circuit diagram(DGPI)[English Edition]
No. Drg.No. & Code No. QTY Description Rating Remarks
1 DCPI0510 1 VALVE QUBEエアルブリケータ L55-02-Z
2 Y3071T 2 UNION KQ2T08-06
3 Y3082Z 2 UNION, HALF KQ2H04-06
4 DCPI0520 1 SILENCER CM-03-B+F6-02ML
5 Y3081A 1 UNION, ELBOW KQ2L10-03S
6 1 ELBOW F6-02ML
7 T10137 1 TANK PP2044A
8 Y3071Z 1 UNION KQ2T08-10
9 K5586A 5 CONNECTOR KQ2U08-00
10 Y3071H 1 UNION KQ2T08-00
11 ADCPA8111 1 CYLINDER, AIR
12 ADCPA8141 1 CYLINDER, AIR
13 ADCPA8121 1 CYLINDER, AIR
14 ADCPA8131 1 CYLINDER, AIR
15 (8) UNION, ELBOW 3109 08 10JP
16 Y3049W 4 UNION, ELBOW KJL06-01S(シロ)
17 K5339W 1 CONTROLLER, SPEED AS1311F-M5-06(シロ)
18 K5338D 1 CONTROLLER, SPEED AS1211F-M5-06(シロ)
19 Y3075A 1 UNION KQ2U06-00
20 H1068C 1 VALVE, SOL PCC235-M5-D24SP-FJK
21 1 PLUG PT1/8
22 1 UNION, ELBOW EL8-PT1/4
23 5 UNION, ELBOW EL6-PT1/8
PARTS LIST CP-743ME,CP-742ME ver03
34 - 8 34.2.Pneumatic circuit diagram(DGPI)[English Edition]