CP-742ME-03.pdf - 第183页
配管N o . R e f . 3 3 - 7 φ6 φ4 φ6 1 / 8 1 / 8 1 / 8 1 / 8 1 / 8 1 / 8 φ6 φ6 φ6 9 s t ( D G P H ) 1 3 s t ( D G P U ) 1 3 s t 真空破壊 9 s t 真空破壊 カムBOX( D G P A ) ( φ2 5 x 1 2 ) ( φ2 5 x 1 2 ) ( φ2 8 x 1 2 ) 1 s t ノズル上下 1 s t …

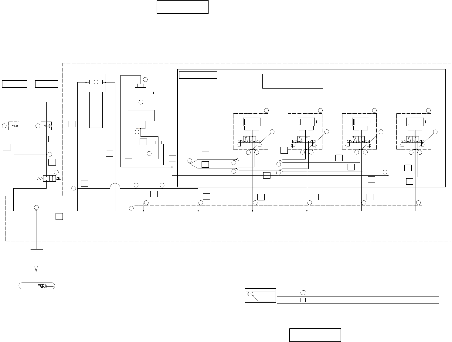
34.2.Pneumatic circuit diagram(DGPI)[English Edition]
No. Drg.No. & Code No. QTY Description Rating Remarks
1 DCPI0510 1 VALVE QUBEエアルブリケータ L55-02-Z
2 Y3071T 2 UNION KQ2T08-06
3 Y3082Z 2 UNION, HALF KQ2H04-06
4 DCPI0520 1 SILENCER CM-03-B+F6-02ML
5 Y3081A 1 UNION, ELBOW KQ2L10-03S
6 1 ELBOW F6-02ML
7 T10137 1 TANK PP2044A
8 Y3071Z 1 UNION KQ2T08-10
9 K5586A 5 CONNECTOR KQ2U08-00
10 Y3071H 1 UNION KQ2T08-00
11 ADCPA8111 1 CYLINDER, AIR
12 ADCPA8141 1 CYLINDER, AIR
13 ADCPA8121 1 CYLINDER, AIR
14 ADCPA8131 1 CYLINDER, AIR
15 (8) UNION, ELBOW 3109 08 10JP
16 Y3049W 4 UNION, ELBOW KJL06-01S(シロ)
17 K5339W 1 CONTROLLER, SPEED AS1311F-M5-06(シロ)
18 K5338D 1 CONTROLLER, SPEED AS1211F-M5-06(シロ)
19 Y3075A 1 UNION KQ2U06-00
20 H1068C 1 VALVE, SOL PCC235-M5-D24SP-FJK
21 1 PLUG PT1/8
22 1 UNION, ELBOW EL8-PT1/4
23 5 UNION, ELBOW EL6-PT1/8
PARTS LIST CP-743ME,CP-742ME ver03
34 - 8 34.2.Pneumatic circuit diagram(DGPI)[English Edition]

配管No.
Ref.33-7
φ6
φ4
φ6
1/81/81/81/81/81/8
φ6
φ6
φ6
9st(DGPH)13st(DGPU)
13st真空破壊 9st真空破壊
カムBOX(DGPA)
(φ25x12)(φ25x12) (φ28x12)
1stノズル上下1st送り上下 14stノズル切替前後
ストッパON時ストッパON時 ストッパON時
WPI0020
配管タ−ミナル
φ6
φ6
φ6
φ6
ストッパON時
9stノズル上下
(φ25x12)
A B A B A B A B
Bでシリンダ引込
Aでシリンダ押出(カムに追従)
メータ イン メータ イン
φ6
φ8
φ8
φ8
φ8
φ8
φ8
φ8
φ8
φ8
φ8
φ8
φ8
φ8
φ8
φ10
φ6
φ8
Ref.34-4
C
60%
0.5 1 2
17 18
1
5
11
9
9
9
9
9
15
15
15 15
16 16
15 15
10
16
15 15
232323232321
33
22
16
13 12 14
4
6
7
19
20
2
2
34.2.エアー配管図(DGPI)
34.2.エアー配管図(DGPI)
34 - 9
日本語版
日本語版
CP-743ME,CP-742ME PARTS LIST ver03
配管NO.を で囲んだものは配管にマーカーを1個組み付け
配管NO.を で囲んだものは配管の両端にマーカーをそれぞれ1個組み付け
B1
B1
B1
B1
B1
B1
B1
B1
B1
B1
B1
B1
B1
B1
B1
B1
B1
B1B1
B1
B1
A1
A1
A1

34.2.エアー配管図(DGPI)[日本語版]
番号 図番 & コード番号 個数 品名 規格 備考
1 DCPI0510 1 バルブ QUBEエアルブリケータ L55-02-Z
2 Y3071T 2 ユニオン KQ2T08-06
3 Y3082Z 2 ユニオン ハーフ KQ2H04-06
4 DCPI0520 1 サイレンサ CM-03-B+F6-02ML
5 Y3081A 1 ユニオン エルボ KQ2L10-03S
6 1 エルボ F6-02ML
7 T10137 1 タンク PP2044A
8 Y3071Z 1 ユニオン KQ2T08-10
9 K5586A 5 コネクタ KQ2U08-00
10 Y3071H 1 ユニオン KQ2T08-00
11 ADCPA8111 1 シリンダ エアー
12 ADCPA8141 1 シリンダ エアー
13 ADCPA8121 1 シリンダ エアー
14 ADCPA8131 1 シリンダ エアー
15 (8) ユニオン エルボ 3109 08 10JP
16 Y3049W 4 ユニオン エルボ KJL06-01S(シロ)
17 K5339W 1 コントローラ スピード AS1311F-M5-06(シロ)
18 K5338D 1 コントローラ スピード AS1211F-M5-06(シロ)
19 Y3075A 1 ユニオン KQ2U06-00
20 H1068C 1 バルブ SOL PCC235-M5-D24SP-FJK
21 1 プラグ PT1/8
22 1 ユニオン エルボ EL8-PT1/4
23 5 ユニオン エルボ EL6-PT1/8
PARTS LIST CP-743ME,CP-742ME ver03
34 - 10 34.2.エアー配管図(DGPI)[日本語版]